新聞 RSS 訂閱

Apache SeaTunnel 2.3.10 源碼解析:Zeta 引擎服務啓動

封面 新聞

今天主要看SeaTunnel自研的數據同步引擎,叫Zeta。 首先,如果使用的是zeta引擎,那麼第一步一定是運行bin/seatunnel-cluster.sh腳本,這個腳本就是啓動zeta的服務端的。 打開seatunnel-cluster.sh看看,可以看到其實是去啓動seatunnel-core/seatunnel-starter/src/main/java/org/apache/seat

收藏 評論

Qwen Code 正式發佈 VSCode 插件 & TypeScript SDK

封面 新聞

Qwen Code VSCode 插件已正式發佈。現在開發者可以在熟悉的 VSCode 環境中,直接通過文件右上角的圖標喚出 Qwen Code 對話界面,享受無縫的 AI 編程體驗。 此外,Qwen Code TypeScript SDK 也已經正式推出,讓開發者能夠以編程的方式集成 Qwen Code 的智能能力。 import { query }from'@qwen-code/sdk'

收藏 評論

AI 人才爭奪戰已捲入底層系統

據《商業內幕》最新披露,科技巨頭們為吸引頂尖AI 實習生與研究員,正開出足以媲美、甚至超越許多行業全職崗位的驚人價碼。 科技巨頭為了“鎖死”人才不惜重金。今年6月,Meta 以143億美元巨資入股 Scale AI,被視為對其核心團隊的變相吸納;谷歌則緊隨其後,以24億美元將 Windsurf 團隊收入麾下。 這種競爭在薪酬上體現得淋漓盡致:Meta 曾開出高達1億美元的簽約獎金試圖挖角 Open

收藏 評論

LG 將發佈基於 AI 技術的新型遊戲顯示器:UltraGear evo

封面 新聞

LG 在一份新聞稿中宣佈了全新高端遊戲顯示器系列 UltraGear evo,計劃在 CES 2026 全球亮相。這是 LG 迎合高分辨率遊戲顯示趨勢推出的全新旗艦路線,覆蓋 OLED、MiniLED 和超寬屏等多種顯示形式,核心技術亮點是業內首創的 5K AI Upscaling(AI 超分辨率技術)。 UltraGear evo 系列採用 On-Device AI 方案,在顯示器內部實時分析

收藏 評論

Grok 全面接管 X 平台算法

封面 新聞

社交平台 X(原Twitter)正式迎來算法體系的革命性升級:由 xAI 開發的 Grok 大模型已全面驅動平台推薦系統。 新算法的核心在於Grok的強大處理能力:平台每日產生超過1億條原創帖子、回覆及轉發內容,Grok將實時分析全部帖子(包括文本、圖像和視頻),通過深度理解內容本質,進行智能篩選和匹配。 經過過濾後,優質內容將被精準推送至約3-4億活躍用户。整個過程無需人工干預或硬編碼規則,完

收藏 評論

Qwen Code 重磅更新:讓 AI 編程跳出命令行

封面 新聞

Qwen Code 發佈了重要更新 v0.5.0 版本,這次更新不僅包含了功能增強,更是 Qwen Code 從「命令行工具」向「開發生態」邁進的關鍵一步。 根據介紹,用户可在終端窗口中同時運行四個 Qwen Code 實例,分別處理不同任務,而不必等待一個對話結束後再開始另一個對話窗口。譬如,其能夠同時完成智能問答、實時翻譯、原型設計、創意繪圖四個任務,號稱讓 AI 編程“跳出命令行”。 官方提

收藏 評論

元寶電腦版新增“AI 錄音筆”功能

封面 新聞

騰訊宣佈元寶電腦版新增“AI錄音筆”功能,將客户端更新至最新版本即可使用。 用户在電腦版元寶中,有兩種方式可以快速啓動錄音筆:一是在輸入框下方的“工具”欄中選擇“錄音筆”;二是在輸入框中輸入“@”符號,然後點擊彈出的“錄音筆”選項。 電腦版保留了手機端的主要功能,包括實時語音轉寫、AI內容總結和實時翻譯。在會議場景下,該功能可最小化窗口運行,在不遮擋屏幕的前提下提供實時轉寫文本與重點摘要。會議結束

收藏 評論

谷歌計劃將其 Propeller 性能優化工具合併進 LLVM 主線

封面 新聞

近日,谷歌編譯器團隊公開提出希望將其開發的 Propeller 性能優化工具納入上游 LLVM 編譯器項目的主代碼庫。 Propeller 是一個基於配置數據的後鏈接優化(Post-Link Optimization, PLO)框架,用於提升大型軟件項目的運行效率。它建立在 LLVM 編譯基礎之上,通過對函數和基本代碼塊的佈局進行精細調整,從而減少指令緩存未命中等性能損失。 目前谷歌的 Prop

收藏 評論

聯想將在 CES 發佈全球首款“AI 超級智能體”,對標豆包手機助手

封面 新聞

12月26日,聯想集團宣佈將在CES期間發佈首款面向全球市場的“AI超級智能體”,定位為公司戰略級應用,直接對標豆包手機助手。 根據公開資料整理,該智能體品牌名稱暫未對外公佈,但接近聯想的知情人士透露,其AI能力將超越豆包手機助手,支持跨設備連接與統籌,覆蓋手機、PC及IoT終端,旨在構建統一交互入口。 該人士曾觀看過這款應用的測試版演示,據其介紹,不同於單一應用或語音助手,這一AI超級智能體可

收藏 評論

Semi Design v2.90.0 發佈,抖音企業級 UI 庫

Semi Design 是現代、全面、靈活的設計系統和 UI 庫,由字節跳動抖音前端與 UED 團隊設計、開發並維護,是一款包含設計語言、React 組件、主題等開箱即用的中後台解決方案,可用於快速搭建美觀的 React 應用。 Semi Design v2.90.0 現已發佈,此版本帶來如下更新內容: Feature AIChatInput 新增加 sendHotKey API#3098#3

收藏 評論

螞蟻通用 AI 助手“靈光”宣佈閃應用數量突破 1200 萬

封面 新聞

12月26日,螞蟻集團旗下通用AI助手靈光宣佈,靈光上線1個月用户已成功創建1200萬個閃應用。 閃應用是靈光三大功能之一,用户無需任何編程基礎,用自然語言描述自己的需求,靈光便可最快30秒生成一個可編輯、可交互、可分享的小應用。螞蟻集團方面表示,閃應用創建數的增長,顯示出這一產品形態正在被普通用户快速接受與持續使用。 據介紹,用户創建的閃應用已覆蓋娛樂與陪伴、生活服務、效率工具、教育與自我提升

收藏 評論

Liquid AI 最新實驗性模型 LFM2-2.6B-Exp 發佈

封面 新聞

Liquid AI 正式發佈了其最新實驗性模型LFM2-2.6B-Exp,這一僅有2.6B(26億)參數的小型開源模型,在多項關鍵基準測試中表現出色,尤其在指令跟隨能力上超越了參數量高達數百億的DeepSeek R1-0528。 LFM2-2.6B-Exp基於Liquid AI第二代Liquid Foundation Models(LFM2)系列的2.6B基礎模型,通過純強化學習(RL)方式進行後

收藏 評論

圓周率計算世界紀錄再被刷新:單台服務器持續運行 110 天,突破 314 萬億位數字

封面 新聞

在高性能計算領域的一項經典挑戰中,StorageReview 實驗室重新奪回了π(Pi)計算的世界紀錄。 他們使用單台服務器連續運行約 4 個月(110 天),將圓周率計算精度提升至 314 000 000 000 000 位數字,刷新了此前由 Linus Media Group 與 KIOXIA 共同創造的 300 萬億位紀錄。 這次紀錄之所以能夠實現,關鍵在於極致優化的存儲子系統和高帶寬

收藏 評論

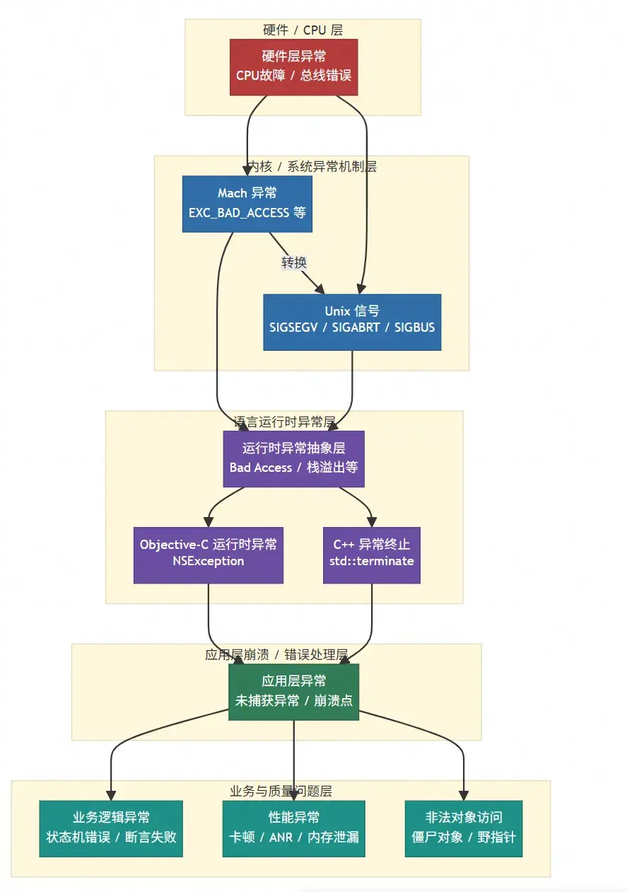
RUM 賦能 iOS App 穩定:從異常體系到監控方案的全方位解析

封面 新聞

作者:高玉龍(元泊) 背景介紹 App 上線後,作為開發同學,最怕出現的情況就是應用崩潰了。但是,線下測試好好的 App,為什麼上線後就發生崩潰了呢?這些崩潰日誌信息是怎麼採集的? 先看看幾個常見的編寫代碼時的疏忽,是如何讓應用崩潰的。 數組越界:在取數據索引時越界,App 會發生崩潰。 多線程問題:在子線程中進行 UI 更新可能會發生崩潰。多個線程進行數據的讀取操作,因為處理時機不一致,比

收藏 評論

馬斯克:只有 AI 和機器人能實現全民富裕,將竭盡全力促成此事

封面 新聞

馬斯克昨日在X平台發文重申,AI與機器人技術是實現全民富裕的唯一途徑。他在迴應一條回顧其過往言論的推文時,再次強調了AI和機器人技術對人類經濟的決定性作用。面對視頻中引用的觀點,馬斯克緊接着補充道:“我正盡全力讓這一切成為現實。” 值得注意的是,馬斯克並非首次公開倡導這一理念。 本月初,馬斯克分享了一段特斯拉人形機器人Optimus慢跑的視頻,並斷言該技術能夠“真正消除貧困”。 在他看來,通過

收藏 評論

快看漫畫聯手 MiniMax 發佈 AI 互動漫畫

封面 新聞

快看漫畫正式發佈了全新的內容形態——“AI陪伴互動漫畫”,該產品通過將 AI 技術與完整的漫畫世界觀深度融合。 本次創新由MiniMax(稀宇科技)提供全方位的技術支撐,MiniMax 已於12月21日正式通過港交所聆訊。基於 MiniMax 旗下視頻生成與語音生成模型(包括剛通過港交所聆訊的 M2.1、Hailuo2.3等全模態大模型),新功能可實現: 多模態互動:漫畫角色不再是靜態圖文,

收藏 評論

Midscene v1.0 發佈 - 視覺驅動,UI 自動化體驗躍遷

Midscene 是一個視覺模型驅動,支持全平台的 UI 自動化 SDK。ByteDance Web Infra 團隊宣佈 Midscene v1.0 版本已發佈,全面轉向視覺理解方案,提供更穩定可靠的 UI 自動化能力。 視覺模型有以下特點: 效果穩定:業界領先的視覺模型(如 Doubao Seed 1.6、Qwen3-VL 等)表現足夠穩定,已經可以滿足大多數業務需求 U

收藏 評論

NVIDIA CUDA Tile IR 開源

封面 新聞

本月初,NVIDIA 在發佈 CUDA 13.1 時宣佈了 CUDA Tile 編程模型,稱其為“自 CUDA 平台誕生二十年來規模最大、最全面的更新”。如今,CUDA Tile 的中間表示 (intermediate representation,IR) 已在 Apache 2.0 協議下開源。 CUDA Tile IR 基於 LLVM 項目中的MLIR中間表示。CUDA Tile IR 源自

收藏 評論

X 上線基於 Grok 模型的“AI 圖片編輯”功能

封面 新聞

社交平台 X(原 Twitter)悄然上線了一項基於 Grok 模型的“AI 圖片編輯”功能。在網頁版 X 上,把鼠標放在任何靜態圖片上,右下角就會跑出這個按鈕,點進去則是一個簡單的 AI 對話框。 通過輸入關鍵詞即可讓AI修改圖片內容,如更換背景、調整人物形象等。該功能操作簡單、免費且理解成本低,迅速引發用户關注。 然而,這一功能也引發了創作者羣體的強烈抗議,因為部分用户利用該功能擅自修改他人

收藏 評論

三星日曆應用迎來 AI 大更新

封面 新聞

三星宣佈在其最新的One UI8.5更新中,為原本樸素的日曆應用注入了多項 AI 功能,旨在通過視覺增強和交互優化提升用户的日常調度體驗。 此次更新最令人關注的特性是 AI 生成視覺效果的加入。在日曆的倒計時小組件中,三星引入了基於 AI 的背景生成功能。系統會根據用户創建的日程標題自動生成匹配的視覺圖像,例如將枯燥的倒計時卡片轉變為與活動主題相關的生動背景,讓用户通過視覺直觀地感知即將來臨的重

收藏 評論

智譜發佈“Z Code”,輕量級 AI 代碼編輯器

封面 新聞

智譜發佈了一款輕量級 AI 代碼編輯器:Z Code,目前處於 Alpha 階段,支持 Mac 和 Windows 平台。 據介紹,Z Code 旨在解決命令行 AI 編程工具(如 Claude Code、Codex、Gemini等)操作門檻高的問題。它通過提供一個統一、友好的可視化桌面,將這些 Agent 的能力無縫集成,僅使用一個api key 就能絲滑切換體驗多個Agent 編程工具。 此

收藏 評論

工信部:1-11 月人工智能核心產業超過萬億元

封面 新聞

12月25日至26日,全國工業和信息化工作會議在京召開。 會議指出,預計全年,電信業務總量和軟件業務收入分別同比增長9%和12%左右,數字產業業務收入同比增長9%左右。產業鏈供應鏈韌性持續增強。製造業重點產業鏈高質量發展行動順利推進,突破一批標誌性技術和產品。 產業科技創新取得新突破。統籌實施國家科技重大專項、國家重點研發計劃。1—11月規模以上高技術製造業、裝備製造業增加值同比分別增長9.2%

收藏 評論

BU-30B-A3B-Preview 發佈,1 美元跑 200 個瀏覽器任務

封面 新聞

知名開源瀏覽器自動化項目 BrowserUse 發佈了其首個自研大語言模型——BU-30B-A3B-Preview。 BU-30B-A3B-Preview採用混合專家(MoE)架構,總參數規模達30B(300億),但實際推理時僅激活3B(30億)參數。這使得模型在保持頂級智能水平的同時,資源消耗大幅降低,僅需單張消費級GPU即可流暢運行。 該模型基於阿里雲通義千問Qwen3-VL-30B-A3B-

收藏 評論

1Panel v2.0.16 發佈,支持 IP 證書籤發、數據庫 TCP 代理

2025 年 12 月 25 日,新一代的 Linux 服務器管家 1Panel 正式發佈 v2.0.16 版本。 1Panel v2.0.16 版本新增多項功能。網站方面,新增 TCP/UDP 代理功能,重點支持數據庫服務代理(比如 MySQL 數據庫)。用户可以通過統一配置實現數據庫端口轉發與訪問調度,簡化內網與外網數據庫的連接與管理,提升數據庫運維的靈活性與安全性。同時,1Panel 也兼容

收藏 評論