文章目錄

  • 1. 主要入口點函數
  • 1.1 CLI入口點
  • 1.2 MiniCPMO構造函數流程
  • 2. 核心處理流程函數
  • 2.1 流式視頻處理
  • 2.2 流式預填充
  • 2.3 單次預填充
  • 3. 模態處理詳細函數
  • 3.1 圖像處理鏈
  • 3.2 視覺編碼器處理
  • 3.3 音頻編碼器處理
  • 3.4 文本生成流程
  • 4. 核心採樣函數
  • 5. TTS處理流程
  • 5.1 文本轉語音主流程
  • 5.2 TTS詳細處理
  • 6. 關鍵數據結構轉換
  • 6.1 嵌入空間轉換
  • 6.2 上下文管理
  • 7. 錯誤處理和資源管理
  • 7.1 資源初始化檢查
  • 7.2 內存管理流程
  • 8. 性能優化相關函數
  • 8.1 並行處理點
  • 8.2 緩存優化
  • 9. 系統集成函數
  • 9.1 模型加載流程
  • 9.2 系統初始化


1. 主要入口點函數

1.1 CLI入口點

  路徑:examples/minicpmo/cli.cpp:main

MiniCPM-o.cpp 詳細函數調用流程_並行處理



1.2 MiniCPMO構造函數流程

  路徑:src/minicpmo.cpp:MiniCPMO


MiniCPM-o.cpp 詳細函數調用流程_模態_02


2. 核心處理流程函數

2.1 流式視頻處理

  路徑:examples/minicpmo/cli.cpp:streaming_process_video


MiniCPM-o.cpp 詳細函數調用流程_模態_03


2.2 流式預填充

  路徑:src/minicpmo.cpp:streaming_prefill

MiniCPM-o.cpp 詳細函數調用流程_初始化_04


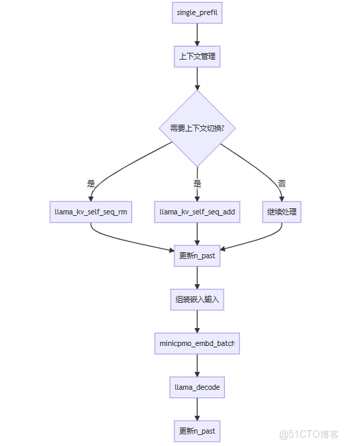
2.3 單次預填充

  路徑:src/minicpmo.cpp:single_prefill


MiniCPM-o.cpp 詳細函數調用流程_初始化_05


3. 模態處理詳細函數

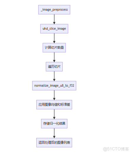
3.1 圖像處理鏈

  路徑:src/minicpmo.cpp:_image_preprocess


MiniCPM-o.cpp 詳細函數調用流程_#llama_06


3.2 視覺編碼器處理

  路徑:src/siglip.cpp



MiniCPM-o.cpp 詳細函數調用流程_模態_07


3.3 音頻編碼器處理

  路徑:src/whisper_encoder.cpp




MiniCPM-o.cpp 詳細函數調用流程_#llama_08


3.4 文本生成流程

  路徑:src/minicpmo.cpp:streaming_generate

MiniCPM-o.cpp 詳細函數調用流程_初始化_09

MiniCPM-o.cpp 詳細函數調用流程_初始化_10


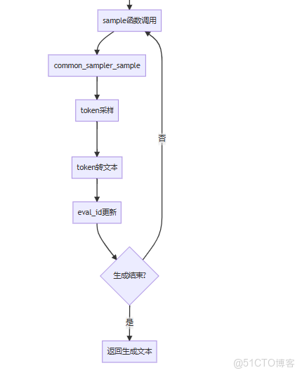
4. 核心採樣函數

  路徑:src/minicpmo.cpp:sample

MiniCPM-o.cpp 詳細函數調用流程_#llama_11

5. TTS處理流程

  路徑:src/outetts.cpp

5.1 文本轉語音主流程


MiniCPM-o.cpp 詳細函數調用流程_並行處理_12


5.2 TTS詳細處理




MiniCPM-o.cpp 詳細函數調用流程_初始化_13


6. 關鍵數據結構轉換

6.1 嵌入空間轉換



MiniCPM-o.cpp 詳細函數調用流程_初始化_14

MiniCPM-o.cpp 詳細函數調用流程_並行處理_15





6.2 上下文管理

MiniCPM-o.cpp 詳細函數調用流程_初始化_16


7. 錯誤處理和資源管理

7.1 資源初始化檢查



MiniCPM-o.cpp 詳細函數調用流程_#llama_17


7.2 內存管理流程

MiniCPM-o.cpp 詳細函數調用流程_並行處理_18


8. 性能優化相關函數

8.1 並行處理點




MiniCPM-o.cpp 詳細函數調用流程_#llama_19


8.2 緩存優化

MiniCPM-o.cpp 詳細函數調用流程_#llama_20

9. 系統集成函數

9.1 模型加載流程


MiniCPM-o.cpp 詳細函數調用流程_初始化_21


9.2 系統初始化


MiniCPM-o.cpp 詳細函數調用流程_並行處理_22


  這個詳細的函數調用流程圖展示了MiniCPM-o.cpp系統中各個函數之間的調用關係和數據流轉過程,幫助理解整個系統的工作原理和執行流程。