最近在幫團隊招人,看了一圈市場上的招聘要求(JD),心裏有點五味雜陳。
隨便打開幾個“前端工程師”的JD,上面寫着:精通React/Vue,這很正常;熟悉Next.js或Nuxt,這是加分項;有Serverless/Vercel/Netlify經驗,瞭解Prisma或GraphQL,熟悉數據庫操作者優先...
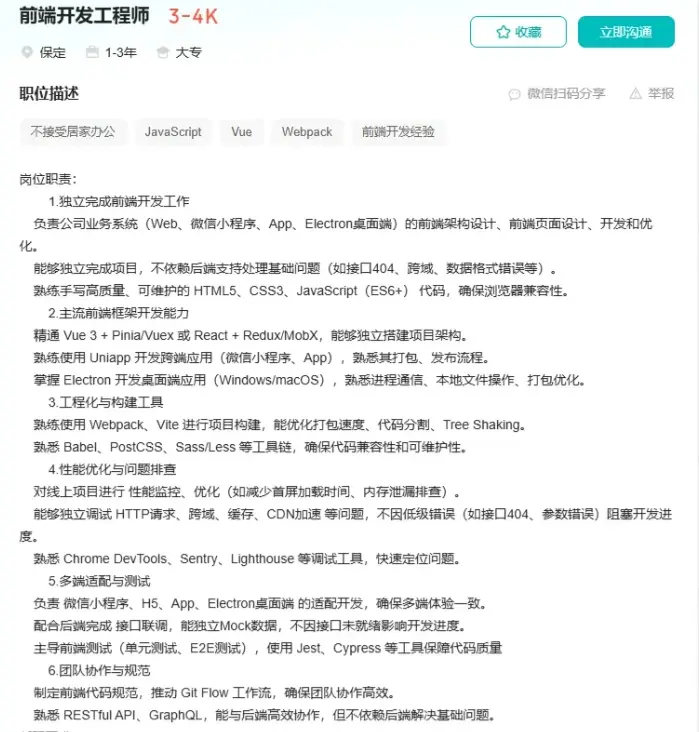
比如下面這個更離譜😮:
我恍惚間覺得,這招的到底是個前端,還是一個“全乾工程師”?
一個問題在我腦海裏盤旋了很久:在全棧的大潮下,我們這些純粹的前端專家,未來的生存空間在哪裏?我們會被淘汰嗎?
全棧的興起,不是偶然,是必然
在抱怨之前,我得承認,這個趨勢的出現,是技術發展和商業需求的必然結果。
技術的演進,讓全棧的門檻變低了
曾幾何時,前端和後端是兩個涇渭分明、需要完全不同技能集的領域。前端寫HTML/CSS/JS,後端搞Java/PHP/Python,中間隔着一條API的銀河。
但現在呢?
Node.js的出現,讓JavaScript統一了前後端語言。
Next.js, Nuxt 這類元框架,把路由、數據獲取、服務端渲染這些原本屬於後端一部分的工作,無縫地集成到了前端的開發流程裏。
tRPC 這類工具,甚至能讓前後端共享類型,連寫API文檔都省了。
Vercel, Netlify 這類平台,把部署、CDN、Serverless函數這些複雜的運維工作,變成了一鍵式的傻瓜操作。
技術的發展,正在瘋狂地模糊前端和後端的邊界。一個熟悉JavaScript的前端,幾乎可以無縫地去寫服務端的邏輯。
商業的訴求,讓全棧的價值變高了
從老闆的角度想,問題很簡單:“我為什麼要僱兩個人(一個前端,一個後端),如果一個人能把一個功能從頭到尾都搞定的話?”
尤其是在創業公司和中小團隊,它減少了溝通成本,縮短了開發週期,加快了產品驗證的速度。
所以,別再抱怨了。 前端全棧化,是一個不可逆轉的趨勢。
那全棧到底在淘汰什麼?
既然趨勢不可逆,那我們的焦慮從何而來?
我認為,全棧並沒有在淘汰前端這個崗位,但它正在淘汰我們對“前端專家”的傳統定義,以及一部分人的工匠精神。
- 它在淘汰對深度的追求
人的精力是有限的。當你需要把時間分配給數據庫設計、服務端邏輯、部署運維時,你還剩下多少時間,去深究前端的那些“硬骨頭”?
我説的“硬骨頭”,指的是:
極致的性能優化:深入到瀏覽器渲染流水線,去優化每一幀的動畫,去解決INP(Interaction to Next Paint)的交互延遲。
複雜的圖形學與動畫:深入Canvas, WebGL, apg, 實現那些讓人驚歎的數據可視化和交互效果。
專業的無障礙(a11y) :確保你的應用,對於有障礙的用户來説,依然是可用和易用的。這本身就是一門極深的學問。
深入瀏覽器底層:比如內存管理、垃圾回收機制、事件循環的微觀任務等等。
當一個人的知識體系變得越來越“寬”時,他的“深度”不可避免地會受到影響。
- 它在淘汰入門級前端的生存空間
我剛入行的時候,只要把HTML/CSS/JS玩明白,就能找到一份不錯的工作。
但現在,一個剛畢業的年輕人,除了這些基礎,好像還需要懂點Node.js,會用Next.js,瞭解Serverless……入門的門檻,被無限地抬高了。
- 它在淘汰工匠精神
全棧的壓力,本質上是快的壓力。老闆希望你快速交付一個完整的功能,而不是花三天時間去打磨一個完美的CSS動畫。
在快速搞定和優雅實現之間,天平往往會向前者傾斜。那種對像素的偏執、對交互細節的琢磨、對代碼美學的追求,在全棧的背景下,有時會顯得有些奢侈。
看機會
技術大廠→跳板,前端-測試-後端,待遇和穩定性都還不錯~~
作為前端專家,我們的出路在哪裏?
聊了這麼多焦慮,那我們該怎麼辦?坐以待斃嗎?當然不。
- 擁抱T型人才,但要做主幹
我們不能抗拒趨勢。拓寬自己的知識廣度(T的橫向),去了解Node.js,瞭解部署,是必須的。這能讓你和其他角色有更好的溝通,有更全局的視野。
但更重要的,是把你最核心的那一豎,挖得比任何人都深。
在一個團隊裏,當所有全棧工程師都能快速實現一個80分的功能時,那個能站出來,把一個核心功能的性能從80分優化到95分,或者解決一個極其詭異的瀏覽器兼容性Bug的專家,他的價值是無可替代的。
在一個人人都懂點後端的前端團隊裏,那個最懂瀏覽器的人,才是最稀缺的。
- 成為用户體驗的負責人
前端,是離用户最近的一環。
無論技術棧怎麼變,我們作為前端工程師的終極使命——為用户創造流暢、可靠、易用的界面體驗——是永遠不會變的。
一個後端思維主導的全棧工程師,他可能會更關心數據庫的範式、API的性能。而一個前端專家,他的核心競爭力,應該體現在對用户體驗的全方位把控上:交互的細節、動畫的流暢度、加載的性能、操作的便捷性、視覺的保真度、以及對所有人羣都友好的無障礙設計。
把用户體驗這塊陣地守住,並做到極致,就是我們最堅固的護城河。
前端不會死,但只會寫UI的前端會淘汰
所以,我現在不再為全棧的趨勢而焦慮了。
我把它看作是一次行業洗牌。它淘汰的,不是前端這個崗位,而是那些知識面狹窄、滿足於用UI框架拖拖拽拽的UI實現者。
關於這一點你們怎麼看🙂
——轉載自:ErpanOmer