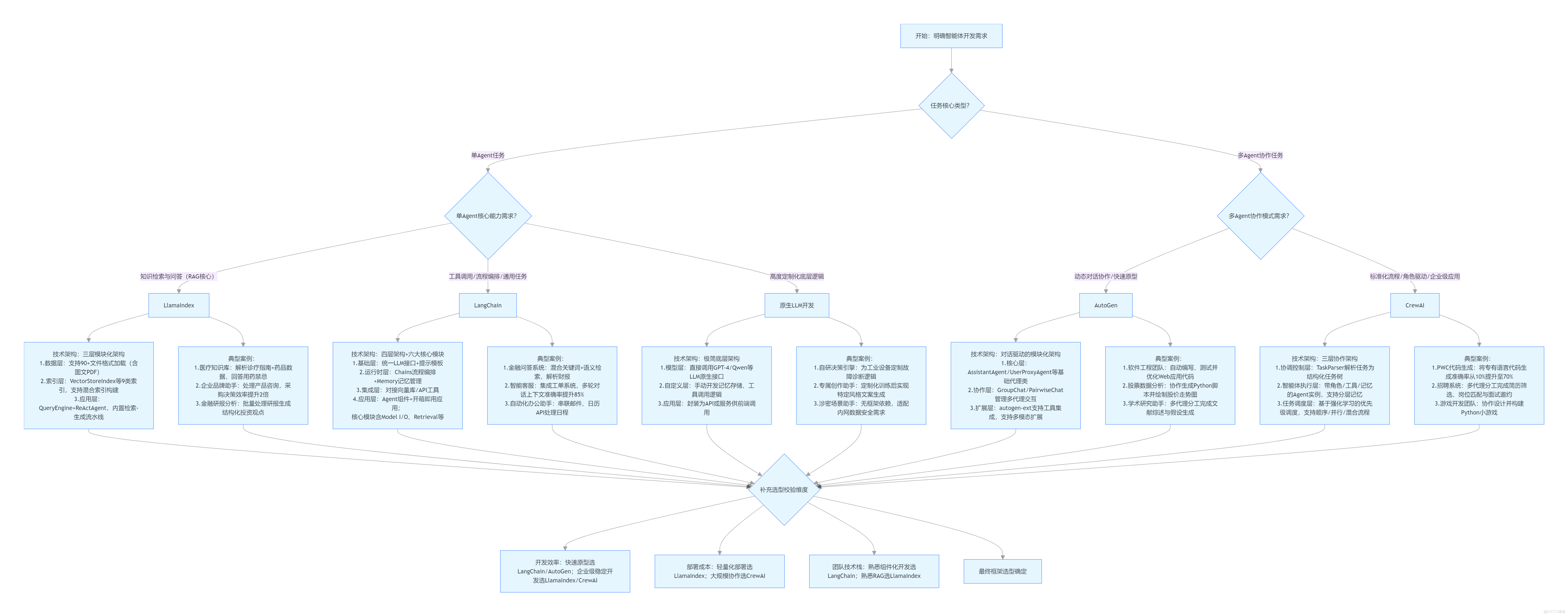
四大框架的技術架構典型應用案例,通過結構化拆解讓選型邏輯更貼合實際開發場景,同時優化決策樹的實用性和參考價值。

智能體開發框架選型決策樹

exported_image.png

各框架核心信息補充説明

  1. LlamaIndex
    • 架構亮點:核心優勢在索引優化,提供Llama Parse組件支持複雜文檔解析,Workflows引擎可編排多步驟異步流程,索引層支持增量更新和量化壓縮,兼顧精度與性能。
    • 案例特點:均圍繞文檔密集型場景,依託其高精度檢索能力,解決專業領域的知識問答與結構化提取需求。
  2. LangChain
    • 架構亮點:組件生態極豐富,通過LCEL表達式支持流式處理和異步調用,搭配LangSmith可實現全鏈路監控與調試,適配從原型到生產的全流程開發。
    • 案例特點:覆蓋多場景工具集成與流程串聯,尤其擅長需要跨組件協作的複合任務,適合快速適配多樣化業務需求。
  3. AutoGen
    • 架構亮點:聚焦對話協作,無需複雜配置即可實現多代理動態交互,支持人類介入對話調整方向,0.4版本後已支持視覺LLM,可處理圖像/視頻相關協作任務。
    • 案例特點:側重輕量化協作場景,代碼簡潔易上手,適合快速驗證多代理協作邏輯,尤其適配代碼開發、數據分析等需要頻繁交互的任務。
  4. CrewAI
    • 架構亮點:角色與任務綁定緊密,任務調度層支持依賴關係管理,內置沙箱執行環境和審計追蹤,適配企業級安全與合規需求。
    • 案例特點:偏向標準化企業級應用,通過流程管控提升任務輸出穩定性,案例多集中在代碼生成、zhuanye服務等對精度和流程要求高的場景。