動態

詳情 返回 返回

Perplexity AI研究助手10個提示詞 - 動態 詳情

Perplexity AI研究助手10個提示詞cover

image

1. Literature Review Automation

Prompt: “Act as a research collaborator specializing in [field]. Search the latest papers (past 12 months) on [topic], summarize key contributions, highlight methods, and identify where results conflict. Format output as: Paper | Year | Key Idea | Limitation | Open Question.”

Outputs structured meta-analysis with citations perfect for your review sections.

2. Comparative Model Analysis

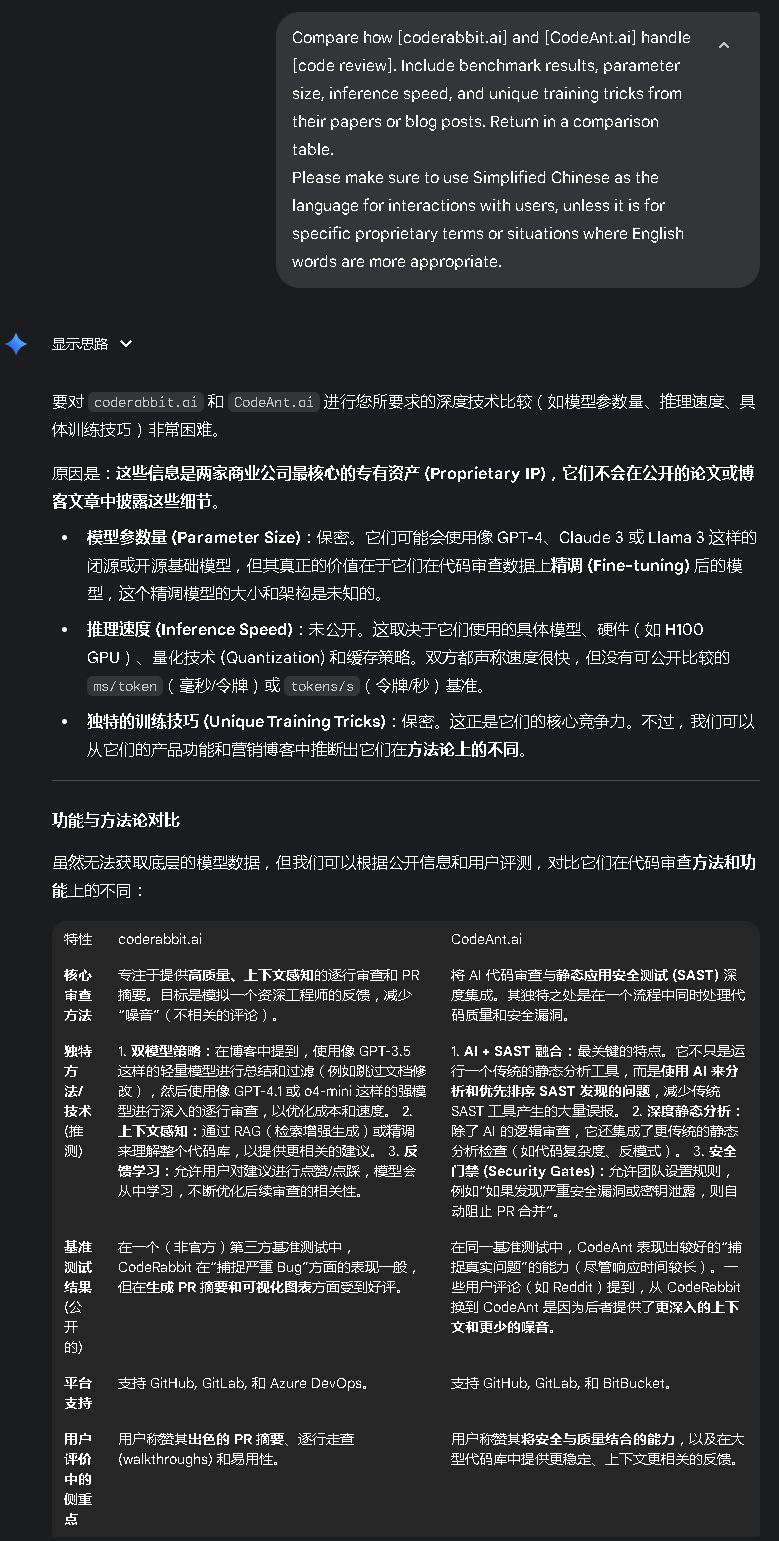
Prompt: “Compare how [Model A] and [Model B] handle [task]. Include benchmark results, parameter size, inference speed, and unique training tricks from their papers or blog posts. Return in a comparison table.”

image

3. Market Sizing for Business Ideas

Prompt: “You’re an analyst at McKinsey. Estimate TAM, SAM, and SOM for [business idea]. Use real data sources (links included) and show reasoning step-by-step. Format as: Summary → Calculations → Citations.”

4. Competitive Landscape Scan

Prompt: “Find top 10 startups solving [problem] globally. Include founders, funding rounds, unique approach, and website. Return in a 2-column table: ‘Company / Edge.’”

5. Research-to-Startup Ideation

Prompt: “You’re a venture researcher. Based on the latest papers in [field], identify 3 potential startup ideas that could emerge from those discoveries. Include: core insight, possible product, and target user.”

6. Policy or Grant Writing Drafts

Prompt: “You’re a policy researcher drafting a grant proposal on [topic]. Create a 1-page summary with: • Problem Statement • Recent Evidence (cited) • Intervention Logic • Expected Impact • References” Produces structured, funder-ready material from scratch.

7. Framework Synthesis

Prompt: “Synthesize all major frameworks on [concept] from business, psychology, and economics. Output a unified model in visual markdown (hierarchy or table format).”

8. Rapid Trend Analysis

Prompt: “Analyze global trends in [sector] since 2023. Highlight growth drivers, headwinds, key players, and future opportunities. Cite at least 3 verified data sources with links.” I use this weekly to map emerging spaces (AI infra, edtech, healthtech).

9. Thought Leadership Research

Prompt: “You’re my ghost researcher. I’m writing a LinkedIn/X post about [topic]. Find 5 recent stats, 3 contrarian takes, and 2 academic papers I can reference. Format clearly with citations.”

10. Deep-Dive Explainer Mode

Prompt: “Explain [complex concept] as if I’m a PhD who wants depth but no fluff. Use analogies, historical context, and citations from recent literature. Then, summarize in 5 bullet takeaways.”

image


今天先到這兒,希望對AI,雲原生,技術領導力, 企業管理,系統架構設計與評估,團隊管理, 項目管理, 產品管理,信息安全,團隊建設 有參考作用 , 您可能感興趣的文章:
微服務架構設計
視頻直播平台的系統架構演化
微服務與Docker介紹
Docker與CI持續集成/CD
互聯網電商購物車架構演變案例
互聯網業務場景下消息隊列架構
互聯網高效研發團隊管理演進之一
消息系統架構設計演進
互聯網電商搜索架構演化之一
企業信息化與軟件工程的迷思
企業項目化管理介紹
軟件項目成功之要素
人際溝通風格介紹一
精益IT組織與分享式領導
學習型組織與企業
企業創新文化與等級觀念
組織目標與個人目標
初創公司人才招聘與管理
人才公司環境與企業文化
企業文化、團隊文化與知識共享
高效能的團隊建設
項目管理溝通計劃
構建高效的研發與自動化運維
某大型電商雲平台實踐
互聯網數據庫架構設計思路
IT基礎架構規劃方案一(網絡系統規劃)
餐飲行業解決方案之客户分析流程
餐飲行業解決方案之採購戰略制定與實施流程
餐飲行業解決方案之業務設計流程
供應鏈需求調研CheckList
企業應用之性能實時度量系統演變

如有想了解更多軟件設計與架構, 系統IT,企業信息化, 團隊管理 資訊,請關注我的微信訂閲號:

_thumb_thumb_thumb_thumb_thumb_thumb

作者:Petter Liu
出處:http://www.cnblogs.com/wintersun/
本文版權歸作者和博客園共有,歡迎轉載,但未經作者同意必須保留此段聲明,且在文章頁面明顯位置給出原文連接,否則保留追究法律責任的權利。 該文章也同時發佈在我的獨立博客中-Petter Liu Blog。

Add a new 評論

Some HTML is okay.