Stories

Detail Return Return

Redis核心數據結構全解析 - Stories Detail

動態字符串SDS

字符串是Redis中最常用的一種數據結構

  • Redis中的Key是字符串
  • value往往是字符串或者字符串的集合

C語言字符串的缺點

Redis沒有直接用C語言中的字符串,因為C語言字符串存在一些問題:

  • 獲取長度:需要\(O(n)\)遍歷數組
  • 非二進制安全:以\0為結束符,則字符串中不能包含\0,不能保存像圖片、音頻、視頻文化這樣的二進制數據
  • 操作不便:不可修改。進行拼接等操作時,需要考慮內存管理,存在風險

SDS

Redis構建了一種新的字符串結構,稱為簡單動態字符串Simple Dynamic String),簡稱SDS

SDS結構

Redis 是 C 語言實現的,其中 SDS 是一個結構體,源碼如下:

struct **attribute** ((**packed**)) sdshdr8 {  
	uint8_t len; /* buf 已保存的字符串字節數,不包含結束標示 */  
	uint8_t alloc; /* buf 申請的總的字節數,不包含結束標示 */  
	unsigned char flags; /* 不同 SDS 的頭類型,用來控制 SDS 的頭大小 */  
	char buf [];  
};
  • 注意:為滿足不同大小的存儲需求,還有sdshdr16sdshdr32sdshdr64,數字與int的bit長度相同(sdshdr5已棄用)
成員變量 描述
len 記錄字符串長度
alloc 分配給字符數組的空間長度
flags 用來表示不同類型的SDS
buf[] 字節數組,用於保存實際數據

例如,一個包含字符串“name”的sds結構如下:

SDS結構示例.png

動態擴容

SDS之所以叫做動態字符串,是因為它具備動態擴容的能力。

SDS API通過alloc-len計算出可用的剩餘空間,從而判斷緩衝區大小是否支持操作正常進行。

當緩衝區大小不夠時,Redis會自動擴大SDS的空間大小

hisds hi_sdsMakeRoomFor(hisds s, size_t addlen) 
{ 
	...
	// s目前的剩餘空間已足夠,無需擴展,直接返回 
	if (avail >= addlen) return s; 
	//獲取目前s的長度 
	len = hi_sdslen(s); 
	sh = (char *)s - hi_sdsHdrSize(oldtype); 
	//擴展之後 s 至少需要的長度 
	newlen = (len + addlen); 
	//根據新長度,為s分配新空間所需要的大小 
	if (newlen < HI_SDS_MAX_PREALLOC) 
		//新長度<HI_SDS_MAX_PREALLOC 則分配所需空間*2的空間 
		newlen *= 2; 
	else 
		//否則,分配長度為目前長度+1MB 
		newlen += HI_SDS_MAX_PREALLOC; 
		... 
	}

擴容規則:

  • 所需sds長度小於1MB,擴容按照翻倍擴容進行。擴容長度:兩倍的sds長度
  • 所需sds長度超過1MB,會進行內存預分配。擴容長度:是sds長度+1MB
    • 預分配減少了在平凡追加時的內存分配次數(其中涉及用户態內核態的切換,性能消耗較高),優化了性能

解決了C字符串的問題

問題 解決
獲取長度 使用len記錄長度,實現\(O(1)\)獲取長度
二進制安全 遍歷方式從“遇到\0”改為了遍歷len個字符
方便操作 支持動態擴容,減少內存分配次數

IntSet

IntSet是Redis中set集合的一種實現方式,基於整數數組來實現,並且具備長度可變、有序等特徵。

結構

typedef struct intset {
	uint32_t encoding;/*編碼方式,支持存放16位、32位、64位整數*/
	uint32_t length;/*元素個數 */
	int8_t contents[];/* 整數數組,保存集合數據*/
} intset;

其中的encoding包含三種模式,表示存儲的整數大小不同:

/* Note that these encodings are ordered, so:
*INTSET ENC INT16 < INTSET ENC INT32 < INTSET ENC INT64. */
#define INTSET_ENC_INT16(sizeof(int16_t))/* 2字節整數,範圍類似iava的short*/
#define INTSET_ENC_INT32(sizeof(int32_t))/*4字節整數,範圍類似java的int */
#define INTSET_ENC_INT64(sizeof(int64_t))/* 8字節整,範圍類似java的long */
  • 由於數據元素的大小取決於其編碼方式,所以成員變量content[]相當於作為一個首元素的指針,後續遍歷也跟編碼方式匹配
  • 雖然有的數據元素用不上那麼大的存儲空間,但是統一的編碼方式,有利於尋址訪問特定元素

示例

為了方便查找,Redis會將intset中所有的整數按照升序依次保存在contents數組中,結構如圖:
IntSet結構.png

如上例,每個數字都在int16_t的範圍內,因此採用的編碼方式是INTSET_ENC_INT16,每部分佔用的字節大小為:

  • encoding:4字節
  • length:4字節
  • contents:2字節*3=6字節

IntSet升級

現在假設有一個intset,元素為[5,10,20],採用的編碼是INTSET_ENC_INT16,則每個整數佔2字節:
intset升級-1.png

向其中添加一個數字:50000,超過了int16_t的範圍,intset會自動升級編碼方式到合適的大小

以此例分析升級流程

  1. 升級編碼為INTSET_ENC_INT32,即每個整數佔4字節,並按照新的編碼方式及元素個數擴容數組

    • 此時所需空間:\(元素個數\times int大小=4\times4=16\)
    • intset升級-2.png
  2. 倒序依次將數組中的元素拷貝到擴容後的正確位置

    • 擴容肯定“整體後移”,如果正序進行,前面的元素擴容後會覆蓋掉後面的元素,所以倒敍進行

    • intset升級-3.png

    • intset升級-4.png

    • intset升級-5.png

  3. 將待添加的元素放入數組末尾intset升級-6.png

  4. 最後,將intset的encoding屬性改為INTSET_ENC_INT32,將length屬性改為4intset升級-7.png

部分源碼

intset *intsetAdd(intset *is,int64_t value,uint8_t *success) {
	uint8_t valenc = _intsetValueEncoding(value);// 獲取當前值編碼
	uint32_t pos;// 要插入的位置
	if(success) *success=1;
	//判斷編碼是不是超過了當前intset的編碼
	if(valenc >intrev32ifbe(is->encoding)) {
		//超出編碼,需要升級
		return intsetUpgradeAndAdd(is,value);
	} else {
		// 在當前intset中查找值與value一樣的元素的角標pos
		if(intsetSearch(is,value,&pos)) {
			if(success) *success =0;//如果找到了,則無需插入,直接結束並返回失敗
			return is;
		//數組擴容
		is = intsetResize(is,intrev32ifbe(is->length)+1);
		//移動數組中pos之後的元素到pos+1,給新元素騰出空間
		if(pos <intrev32ifbe(is->length)) intsetMoveTail(is,pos,pos+1);
	}
	//插入新元素
	intsetSet(is,pos,value);
	//重置元素長度
	is->length = intrev32ifbe(intrev32ifbe(is->length)+1);
	return is;
static intset *intsetUpgradeAndAdd(intset *is, int64_t value) {
	// 獲取當前intset編碼
    uint8_t curenc = intrev32ifbe(is->encoding);
	// 獲取新編碼
    uint8_t newenc = _intsetValueEncoding(value);
	// 獲取元素個數
    int length = intrev32ifbe(is->length);
	// 判斷元素是大於還是小於0,大於0則最大,插入隊尾,小於0則最小,插入隊首
    int prepend = value < 0 ? 1 : 0;
	// 重置編碼為新編碼
    is->encoding = intrev32ifbe(newenc);
	// 重置數組大小
    is = intsetResize(is,intrev32ifbe(is->length)+1);

    /* Upgrade back-to-front so we don't overwrite values.
     * Note that the "prepend" variable is used to make sure we have an empty
     * space at either the beginning or the end of the intset. */
    while(length--)
	  _intsetSet(is,length+prepend,_intsetGetEncoded(is,length,curenc));

    /* Set the value at the beginning or the end. */
    if (prepend)
        _intsetSet(is,0,value);
    else
        _intsetSet(is,intrev32ifbe(is->length),value);
    //修改數組長度
    is->length = intrev32ifbe(intrev32ifbe(is->length)+1);
    return is;
}

總結

Intset可以看做是特殊的整數數組,具備一些特點:

  1. Redis會確保Intset中的元素唯一、有序
  2. 具備類型升級機制,可以節省內存空間
  3. 底層採用二分查找方式來查詢

Dict

Redis是一個鍵值型(Key-Value Pair)的數據庫,我們可以根據鍵實現快速的增刪改查,而鍵與值的映射關係正是通過Dict來實現的

結構

Dict由三部分組成,分別是:哈希表(DictHashTable)、哈希節點(DictEntry)、字典(Dict)

typedef struct dictht {
	// entry數組
	// 數組中保存的是指向entry的指針
	dictEntry **table;
	// 哈希表大小(總是2的n次方)
	unsigned long size;
	// 哈希表大小的掩碼,總等於size -1
	unsigned long sizemask;
	// entry個數
	unsigned long used;
} dictht;
typedef struct dictEntry {
	void *key;// 鍵
	union {
		void *val:
		uint64 t u64;
		int64_t s64;
		double d;
	} v;//值
	//下一個Entry的指針
	struct dictEntry *next;
} dictEntry;
  • *next:哈希衝突時使用,拉鍊法
typedef struct dict {
	dictType *type;//dict類型,內置不同的hash函數
	void *privdata;//私有數據,在做特殊hash運算時用
	dictht ht[2];//一個Dict包含兩個哈希表,其中一個是當前數據,另一個一般是空,rehash時使用
	long rehashidx; //rehash的進度,-1表示未進行
	int16 t pauserehash:// rehash是否暫停,1則暫停,0則繼續
} dict;

Dict結構示例.png

添加元素

當我們向Dict添加鍵值對時,Redis首先根據key計算出hash值(h),然後利用h & sizemask(實際上等效於取餘,位運算的性能好)來計算元素應該存儲到數組中的哪個索引位置。

  • 假設k1的哈希值h=1,則1&3=1,因此k1=v1要存儲到數組角標1位置dict添加元素-1.png

  • 如果發生哈希衝突,採用頭插法(便於操作,如果尾插則需遍歷到結尾再插入)dict新增元素-2.png

Dict的擴容

Dict中的HashTable就是數組結合單向鏈表的實現,當集合中元素較多時,必然導致哈希衝突增多,鏈表過長,則查詢效率會大大降低
Dict在每次新增鍵值對時都會檢查負載因子(LoadFactor=used/size),滿足以下兩種情況時會觸發哈希表擴容:

  • 哈希表的 LoadFactor>=1,並且服務器沒有執行 BGSAVE 或者 BGREWRITEAOF 等後台進程;
    • 這些後台進程對CPU使用較多,且涉及IO操作,性能開銷大
  • 哈希表的 LoadFactor>5
    • 過大了,嚴重影響了性能,於是需要馬上擴容
static int _dictExpandIfNeeded(dict *d)
{
    //如果正在rehash,則返回ok
    if (dictIsRehashing(d)) return DICT_OK;
    //如果哈希表為空,則初始化哈希表為默認大小:4
    if (d->ht[0].size == 0) return dictExpand(d, DICT_HT_INITIAL_SIZE);
    //當負載因子(used/size)達到1以上,並且當前沒有進行bgrewrite等子進程操作
	//或者負載因子超過5,則進行 dictExpand ,也就是擴容
    if (d->ht[0].used >= d->ht[0].size &&
        (dict_can_resize ||
         d->ht[0].used/d->ht[0].size > dict_force_resize_ratio) &&
        dictTypeExpandAllowed(d))
    {
    	//擴容大小為used + 1,底層會對擴容大小做判斷,實際上找的是第一個大於等於 used+1 的 2^n
        return dictExpand(d, d->ht[0].used + 1);
    }
    return DICT_OK;
}

Dict的收縮

Dict除了擴容以外,每次刪除元素時,也會對負載因子做檢查,當LoadFactor<0.1時,會做哈希表收縮:

//t_hash.c # hashTypeDeleted()
...
if(dictDelete((dict*)o->ptr,field)==C_0K) {
	deleted-1:
	//制除成功後,檢查是否需要重置Dict大小,如果需要則調用dictResize重置
	/* Always check if the dictionary needs a resize after a delete. */
	if(htNeedsResize(o->ptr)) dictResize(o->ptr);
}
...
//server.c 文件
int htNeedsResize(dict *dict){
	long long size, used;
	// 哈希表大小
	size = dictSlots(dict);
	//entry數量
	used = dictsize(dict);
	//size>4(哈希表初識大小)並且 負載因子低於0.1
	return(size>DICT HT INITIAL SIZE &&(used*10@/size < HASHTABLE_MIN_FILL));
}
int dictResize(dict *d) {
	unsigned long minimal;
	// 如果正在做bgsave或bgrewriteof或rehash,則返回錯誤
	if(!dict_can_resize||dictIsRehashing(d))
		return DICT_ERR;
	//獲取used,也就是entry個數
	minimal = d->ht[0].used;
	//如果used小於4,則重置為4
	if(minimal < DICTHT_INITIAL_SIZE)
		minimal = DICT_HT_INITIAL_SIZE;
	//重置大小為minimal,其實是第一個大於等於minimal的2^n
	return dictExpand(d,minimal);
}

Dict的rehash

rehash

不管是擴容還是收縮,必定會創建新的哈希表,導致哈希表的size和sizemask變化,而key的查詢與sizemask有關。
因此必須對哈希表中的每一個key重新計算索引,插入新的哈希表,這個過程稱為rehash
過程是這樣的:

  1. 計算新hash表的realeSize,值取決於當前要做的是擴容還是收縮:
    • 如果是擴容,則新size為第一個大於等於dict.ht[0].used+1\(2^n\)
    • 如果是收縮,則新size為第一個大於等於dict.ht[0].used\(2^n\)(不得小於4)
  2. 按照新的realeSize申請內存空間,創建dictht,並賦值給dict.ht[1]
  3. 設置dict.rehashidx=0,標示開始rehash
  4. dict.ht[0]中的每一個dictEntry都rehash到dict.ht[1]
  5. dict.ht[1]賦值給dict.ht[0],給dict.ht[1]初始化為空哈希表,釋放原來的dict.ht[0]的內存

下面看一個具體過程

  1. 初始狀態Dict的rehash-1.png

  2. 新增一個元素,現在需要擴容Dict的rehash-2.png

  3. 申請空間並分配給ht[1],同時修改其頭部信息,將dict的rehashidx置0Dict的rehash-3.png

  4. 將元素映射到ht[1]Dict的rehash-4.png

  5. ht[0]指向ht[1]的dictEntry數組,ht[1]置空,修改頭部信息及dictrehashidx字段Dict的rehash-5.png

漸進式

Dict的rehash並不是一次性完成的。試想一下,如果Dict中包含數百萬的entry,要在一次rehash完成,極有可能導致主線程阻塞。
因此Dict的rehash是分多次、漸進式的完成,因此稱為漸進式rehash。流程如下:

  1. 計算新hash表的size,值取決於當前要做的是擴容還是收縮:
    • 如果是擴容,則新size為第一個大於等於dict.ht[0].used+1的2”
    • 如果是收縮,則新size為第一個大於等於dict.ht[0].used的2”(不得小於4)
  2. 按照新的size申請內存空間,創建dictht,並賦值給dict.ht[1]
  3. 設置dict.rehashidx=0,標示開始rehash
  4. 每次執行新增、查詢、修改、刪除操作時,都檢查一下dict.rehashidx是否大於-1,如果是則將dict.ht[0].table[rehashidx]的entry鏈表rehash到dict.ht[1],並且將rehashidx++。直到dict.ht[0]的所有數據都rehash到dict.ht[1]
  5. dict.ht[1]賦值給dict.ht[0],給dict.ht[1]初始化為空哈希表,釋放原來的dict.ht[0]的內存
  6. 將rehashidx賦值為-1,代表rehash結束
  7. 在rehash過程中,新增操作,則直接寫入ht[1],查詢、修改和刪除則會在dict.ht[0]dict.ht[1]依次查找並執行。這樣可以確保ht[0]的數據只減不增,隨着rehash最終為空

總結

Dict的結構:

  • 類似java的HashTable,底層是數組加鏈表來解決哈希衝突
  • Dict包含兩個哈希表,ht[0]平常用,ht[1]用來rehash

Dict的伸縮:

  • 當LoadFactor大於5或者LoadFactor大於1並且沒有子進程任務時,Dict擴容
  • 當LoadFactor小於0.1時,Dict收縮
  • 擴容大小為第一個大於等於used+1的\(2^n\)
  • 收縮大小為第一個大於等於used 的\(2^n\)
  • Dict採用漸進式rehash,每次訪問Dict時執行一次rehash
  • rehash時ht[0]只減不增,新增操作只在ht[1]執行,其它操作在兩個哈希表

ZipList

ZipList是一種特殊的“雙端鏈表”,由一系列特殊編碼的連續內存塊組成。可以在任意一端進行壓入/彈出操作,並且該操作的時間複雜度為\(O(1)\)

ZipList結構

ZipList結構.png

屬性 類型 長度 用途
zlbytes uint32_t 4字節 記錄整個壓縮列表佔用的內存字節數
zltail uint32_t 4字節 記錄壓縮列表表尾節點距離壓縮列表的起始地址有多少字節,通過這個偏移量,可以確定尾節點的地址
zllen uint16_t 2字節 記錄了壓縮列表包含的節點數量。最大值為UINT16_MAX(65534),超過該值會記錄為65535,但節點的真實數量需要遍歷整個壓縮列表才能計算得出
entry 列表節點 不定 壓縮列表包含的各個節點,節點的長度由節點保存的內容決定
zlend uint8_t 1字節 特殊值0xFF(\(255_{10}\)),用於標記壓縮列表的末端

ZipListEntry

ZipList中的Entry並不像普通鏈表那樣記錄前後節點的指針,因為記錄兩個指針要佔用16個字節,浪費內存。而是採用了下面的結構:
ZipListEntry.png

  • previous entry length:前一節點的長度,佔1個或5個字節。
    • 如果前一節點的長度小於254字節,則採用1個字節來保存這個長度值
    • 如果前一節點的長度大於254字節,則採用5個字節來保存這個長度值,第一個字節為0xfe,後四個字節才是真實長度數據
  • encoding:編碼屬性,記錄content的數據類型(字符串還是整數)以及長度,佔用1個、2個或5個字節
  • contents:負責保存節點的數據,可以是字符串或整數

注意:ZipList中所有存儲長度的數值均採用小端字節序,即地位字節在前,高位字節在後。
例如:數值0x1234,採用小端字節序實際存儲值為:0x3412

Encoding編碼

ZipListEntry中的encoding編碼分為字符串和整數兩種:

字符串

字符串:如果encoding是以“00”、“01”或者“10”開頭,則證明content是字符串

ZipList-encoding字符串.png

例如:
一個ZipList保存字符串:“ab”、“bc”

ZipList-存“ab”.png

ZipList-存字符串示例.png

整數

整數:如果encoding是以“11”開始,則證明content是整數,且encoding固定只佔用1個字節

ZipList-encoding整數.png

例如,一個ZipList保存兩個整數值:“2”、“5”
ZipList存“2”.png

ZipList-存數字示例.png

ZipList的連鎖更新問題

ZipList的每個Entry都包含previous_entry_length來記錄上一個節點的大小,長度是1個或5個字節:

  • 如果前一節點的長度小於254字節,則採用1個字節來保存這個長度值
  • 如果前一節點的長度大於等於254字節,則採用5個字節來保存這個長度值,第一個字節為0xfe,後四個字節才是真實長度數據

現在,假設我們有N個連續的、長度為250~253字節之間的entry,因此entry的previous_entry_length屬性用1個字節即可表示。

  1. 初始狀態ZipList連鎖更新-1.png

  2. 插入一條長度為254字節的數據ZipList連鎖更新-2.png

    • 新插入的元素導致後繼節點的pre_entry_len存儲變化,進而導致後繼節點的長度變化,並引發了其後繼多個節點的連鎖反應

ZipList這種特殊情況下產生的連續多次空間擴展操作稱之為連鎖更新(Cascade Update)。新增、刪除都可能導致連鎖更新的發生。

總結

ZipList特性:

  1. 壓縮列表的可以看做一種連續內存空間的"雙向鏈表"
  2. 列表的節點之間不是通過指針連接,而是記錄上一節點和本節點長度來尋址,內存佔用較低
  3. 如果列表數據過多,導致鏈表過長,可能影響查詢性能
  4. 增或刪較大數據時有可能發生連續更新問題

QuickList

問題1:ZipList雖然節省內存,但申請內存必須是連續空間,如果內存佔用較多,申請內存效率很低。怎麼辦?

  • 為了緩解這個問題,我們必須限制ZipList的長度和entry大小。
    問題2:但是我們要存儲大量數據,超出了ZipList最佳的上限該怎麼辦?
  • 我們可以創建多個ZipList來分片存儲數據。
    問題3:數據拆分後比較分散,不方便管理和查找,這多個ZipList如何建立聯繫?
  • Redis在3.2版本引入了新的數據結構QuickList,它是一個雙端鏈表,只不過鏈表中的每個節點都是一個ZipList。
    QuickList結構.png

結構

以下是QuickList的和QuickListNode的結構源碼:

typedef struct quicklist {
    // 頭節點指針
    quicklistNode *head; 
    // 尾節點指針
    quicklistNode *tail; 
    // 所有ziplist的entry的數量
    unsigned long count;    
    // ziplists總數量
    unsigned long len;
    // ziplist的entry上限,默認值 -2 
    int fill : QL_FILL_BITS;     
    // 首尾不壓縮的節點數量
    unsigned int compress : QL_COMP_BITS;
    // 內存重分配時的書籤數量及數組,一般用不到
    unsigned int bookmark_count: QL_BM_BITS;
    quicklistBookmark bookmarks[];
} quicklist;
typedef struct quicklistNode {
    // 前一個節點指針
    struct quicklistNode *prev;
    // 下一個節點指針
    struct quicklistNode *next;
    // 當前節點的ZipList指針
    unsigned char *zl;
    // 當前節點的ZipList的字節大小
    unsigned int sz;
    // 當前節點的ZipList的entry個數
    unsigned int count : 16;  
    // 編碼方式:1,ZipList; 2,lzf壓縮模式
    unsigned int encoding : 2;
    // 數據容器類型(預留):1,其它;2,ZipList
    unsigned int container : 2;
    // 是否被解壓縮。1:則説明被解壓了,將來要重新壓縮
    unsigned int recompress : 1;
    unsigned int attempted_compress : 1; //測試用
    unsigned int extra : 10; /*預留字段*/
} quicklistNode;

QuickList-內存圖.png

配置

ZipList的entry數量

為了避免QuickList中的每個ZipList中entry過多,Redis提供了一個配置項:list-max-ziplist-size來限制。

  • 如果值為正,則代表ZipList的允許的entry個數的最大值
  • 如果值為負,則代表ZipList的最大內存大小,分5種情況:
    1. -1:每個ZipList的內存佔用不能超過4kb
    2. -2:每個ZipList的內存佔用不能超過8kb
    3. -3:每個ZipList的內存佔用不能超過16kb
    4. -4:每個ZipList的內存佔用不能超過32kb
    5. -5:每個ZipList的內存佔用不能超過64kb
      其默認值為 -2:
      QuickList-設置ZipListEntry數量.png

除了控制ZipList的大小,QuickList還可以對節點的ZipList做壓縮。通過配置項list-compress-depth來控制。因為鏈表一般都是從首尾訪問較多,所以首尾是不壓縮的。這個參數是控制首尾不壓縮的節點個數:

  • 0:特殊值,代表不壓縮
  • 1:標示QuickList的首尾各有1個節點不壓縮,中間節點壓縮
  • 2:標示QuickList的首尾各有2個節點不壓縮,中間節點壓縮
  • 以此類推
    默認值:
    QuickList-設置對ZipList的壓縮.png

總結

QuickList的特點:

  • 是一個節點為ZipList的雙端鏈表
  • 節點採用ZipList,解決了傳統鏈表的內存佔用問題
  • 控制了ZipList大小,解決連續內存空間申請效率問題
  • 中間節點可以壓縮,進一步節省了內存

SkipList

SkipList(跳錶) 首先是鏈表,但與傳統鏈表相比有幾點差異

  • 元素按照升序排列存儲
  • 節點可能包含多個指針,指針跨度不同

結構

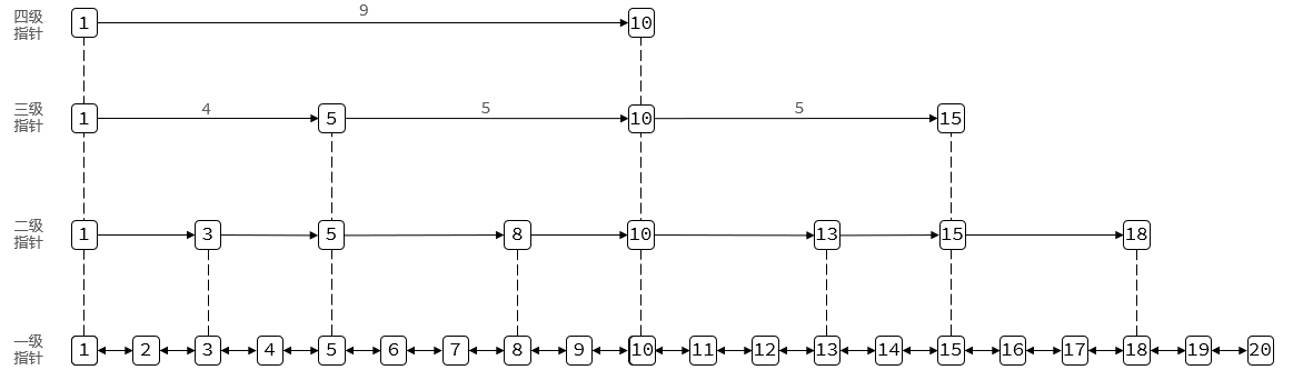
SkipList結構.png

SkipList內存圖.png

// t_zset.c
typedef struct zskiplist {
    // 頭尾節點指針
    struct zskiplistNode *header, *tail;
    // 節點數量
    unsigned long length;
    // 最大的索引層級,默認是1
    int level;
} zskiplist;
// t_zset.c
typedef struct zskiplistNode {
    sds ele; // 節點存儲的值
    double score;// 節點分數,排序、查找用
    struct zskiplistNode *backward; // 前一個節點指針
    struct zskiplistLevel {
        struct zskiplistNode *forward; // 下一個節點指針
        unsigned long span; // 索引跨度
    } level[]; // 多級索引數組
} zskiplistNode;

總結

SkipList的特點:

  • 跳躍表是一個雙向鏈表,每個節點都包含score和ele值
  • 節點按照score值排序,score值一樣則按照ele字典排序
  • 每個節點都可以包含多層指針,層數是1到32之間的隨機數(有相關算法進行設計)
  • 不同層指針到下一個節點的跨度不同,層級越高,跨度越大
  • 增刪改查效率與紅黑樹基本一致,實現卻更簡單

RedisObject

Redis中的任意數據類型的鍵和值都會被封裝成一個RedisObject,也叫做Redis對象,源碼如下:
RedisObject源碼.png

redisObject頭部就需要佔16字節

注意:如果有大量String對象,每一個對象都有16字節的頭部信息,就會造成很大的內存開銷,所以存儲大量數據時,建議不要用String類型,而用集合類型

Redis的編碼方式

Redis中會根據存儲的數據類型不同,選擇不同的編碼方式,共包含11種不同類型:

編號 編碼方式 説明
0 OBJ_ENCODING_RAW raw編碼動態字符串
1 OBJ_ENCODING_INT long類型的整數的字符串
2 OBJ_ENCODING_HT hash表(字典dict)
3 OBJ_ENCODING_ZIPMAP 已廢棄
4 OBJ_ENCODING_LINKEDLIST 雙端鏈表
5 OBJ_ENCODING_ZIPLIST 壓縮列表
6 OBJ_ENCODING_INTSET 整數集合
7 OBJ_ENCODING_SKIPLIST 跳錶
8 OBJ_ENCODING_EMBSTR embstr的動態字符串
9 OBJ_ENCODING_QUICKLIST 快速列表
10 OBJ_ENCODING_STREAM Stream流

五種數據類型的編碼方式

數據類型 編碼方式
OBJ_STRING int、embstr、raw
OBJ_LIST LinkedList和ZipList(3.2以前)、QuickList(3.2以後)
OBJ_SET intset、HT
OBJ_ZSET ZipList、HT、SkipList
OBJ_HASH ZipList、HT

五種數據結構

String

String是Redis中最常見的數據存儲類型:

  • 其基本編碼方式是RAW,基於簡單動態字符串(SDS)實現,存儲上限為512mb。StringRAW編碼.png

  • 如果存儲的SDS長度小於44字節,則會採用EMBSTR編碼,此時object head與SDS是一段連續空間。申請內存時只需要調用一次內存分配函數,效率更高。StringEMBSTR編碼.png

  • 如果存儲的字符串是整數值,並且大小在LONG_MAX範圍內,則會採用INT編碼:直接將數據保存在RedisObject的ptr指針位置(剛好8字節),不再需要SDS了。StringINT編碼.png

為什麼以44字節為界?

當44字節時,SDS結構如圖
SDS結構.png

頭佔3字節、尾佔1個字節,內容佔44字節
所以SDS共佔48字節
加上RedisObject的16字節,整體共佔64字節

而Redis的內存分配算法會以\(2^n\)進行分配,64恰好是一個分片大小,不會產生內存碎片

總結

  • 使用字符串時,儘可能保證其大小不超過44字節
  • 能使用整型保存就使用整型保存

List

Redis的List支持從首位對元素進行操作,哪個數據結構比較合適呢

  • LinkedList :普通鏈表,可以從雙端訪問,內存佔用較高,內存碎片較多
  • ZipList :壓縮列表,可以從雙端訪問,內存佔用低,存儲上限低
  • QuickList:LinkedList + ZipList,可以從雙端訪問,內存佔用較低,包含多個ZipList,存儲上限高

在3.2版本之前,Redis採用ZipList和LinkedList來實現List,當元素數量小於512並且元素大小小於64字節時採用ZipList編碼,超過則採用LinkedList編碼。
在3.2版本之後,Redis統一採用QuickList來實現List:

void pushGenericCommand(client *c, int where, int xx) {
    int j;
    // 嘗試找到KEY對應的list
    robj *lobj = lookupKeyWrite(c->db, c->argv[1]);
    // 檢查類型是否正確
    if (checkType(c,lobj,OBJ_LIST)) return;
    // 檢查是否為空
    if (!lobj) {
        if (xx) {
            addReply(c, shared.czero);
            return;
        }
        // 為空,則創建新的QuickList
        lobj = createQuicklistObject();
        quicklistSetOptions(lobj->ptr, server.list_max_ziplist_size,
                            server.list_compress_depth);
        dbAdd(c->db,c->argv[1],lobj);
    }
    // 略 ...
}
robj *createQuicklistObject(void) {
    // 申請內存並初始化QuickList
    quicklist *l = quicklistCreate();
    // 創建RedisObject,type為OBJ_LIST
    // ptr指向 QuickList
    robj *o = createObject(OBJ_LIST,l);
    // 設置編碼為 QuickList
    o->encoding = OBJ_ENCODING_QUICKLIST;
    return o;
}

內存結構

List-內存圖.png

Set

Set是Redis中的單列集合,滿足下列特點:

  • 不保證有序性
  • 保證元素唯一(可以判斷元素是否存在)
  • 求交集、並集、差集

可以看出,Set對查詢元素的效率要求非常高,思考一下,什麼樣的數據結構可以滿足?

  • HashTable,也就是Redis中的Dict,不過Dict是雙列集合(可以存鍵、值對)

Set是Redis中的集合,不一定確保元素有序,可以滿足元素唯一、查詢效率要求極高。

  • 為了查詢效率和唯一性,set採用HT編碼(Dict)。Dict中的key用來存儲元素,value統一為null。
  • 當存儲的所有數據都是整數,並且元素數量不超過set-max-intset-entries時,Set會採用IntSet編碼,以節省內存
    • 二分查找保證了查詢以及判斷是否存在的效率

創建

robj *setTypeCreate(sds value) {
    // 判斷value是否是數值類型 long long 
    if (isSdsRepresentableAsLongLong(value,NULL) == C_OK)
        // 如果是數值類型,則採用IntSet編碼
        return createIntsetObject();
    // 否則採用默認編碼,也就是HT
    return createSetObject();
}
robj *createIntsetObject(void) {
    // 初始化INTSET並申請內存空間
    intset *is = intsetNew();
    // 創建RedisObject
    robj *o = createObject(OBJ_SET,is);
    // 指定編碼為INTSET
    o->encoding = OBJ_ENCODING_INTSET;
    return o;
}
robj *createSetObject(void) {
    // 初始化Dict類型,並申請內存
    dict *d = dictCreate(&setDictType,NULL);
    // 創建RedisObject
    robj *o = createObject(OBJ_SET,d);
    // 設置encoding為HT
    o->encoding = OBJ_ENCODING_HT;
    return o;
}

類型轉換

int setTypeAdd(robj *subject, sds value) {
    long long llval;
    if (subject->encoding == OBJ_ENCODING_HT) {
        dict *ht = subject->ptr;
        dictEntry *de = dictAddRaw(ht,value,NULL);
        if (de) {
            dictSetKey(ht,de,sdsdup(value));
            dictSetVal(ht,de,NULL);
            return 1;
        }
    } else if (subject->encoding == OBJ_ENCODING_INTSET) {
        if (isSdsRepresentableAsLongLong(value,&llval) == C_OK) {
            uint8_t success = 0;
            subject->ptr = intsetAdd(subject->ptr,llval,&success);
            if (success) {
                /* Convert to regular set when the intset contains
                 * too many entries. */
                size_t max_entries = server.set_max_intset_entries;
                /* limit to 1G entries due to intset internals. */
                if (max_entries >= 1<<30) max_entries = 1<<30;
                if (intsetLen(subject->ptr) > max_entries)
                    setTypeConvert(subject,OBJ_ENCODING_HT);
                return 1;
            }
        } else {
            /* Failed to get integer from object, convert to regular set. */
            setTypeConvert(subject,OBJ_ENCODING_HT);

            /* The set *was* an intset and this value is not integer
             * encodable, so dictAdd should always work. */
            serverAssert(dictAdd(subject->ptr,sdsdup(value),NULL) == DICT_OK);
            return 1;
        }
    } else {
        serverPanic("Unknown set encoding");
    }
    return 0;
}

兩種發生類型轉換的情況

  • 原本是intset實現,但是添加了不是int類型的元素
  • 元素都是int,但是元素個數超出了server.set_max_intset_entries的值時
    • server.set_max_intset_entries默認值為512,可進行設置,一般不建議設置過大,否則會影響查詢效率

內存及類型轉換圖

Set-Intset編碼內存圖.png

Set-編碼轉換.png

Set-Dict編碼內存圖.png

Zset

ZSet也就是SortedSet,其中每一個元素都需要指定一個score值和member值:

  • 可以根據score值排序後
  • member必須唯一
  • 可以根據member查詢分數

因此,zset底層數據結構必須滿足鍵值存儲鍵必須唯一可排序這幾個需求。之前學習的哪種編碼結構可以滿足?

  • SkipList:
    • 優點:可以排序,並且可以同時存儲score和ele值(member)
    • 缺點:鍵值唯一較難處理;根據member查score需要遍歷整個鏈表
  • HT(Dict):
    • 優點:可以鍵值存儲,並且可以根據key找value
    • 缺點:不能做排序

結構

Zset:“小孩子才做選擇,我全都要!”

Zset結構

// zset結構
typedef struct zset {
    // Dict指針
    dict *dict;
    // SkipList指針
    zskiplist *zsl;
} zset;

創建Zset

robj *createZsetObject(void) {
    zset *zs = zmalloc(sizeof(*zs));
    robj *o;
    // 創建Dict
    zs->dict = dictCreate(&zsetDictType,NULL);
    // 創建SkipList
    zs->zsl = zslCreate(); 
    o = createObject(OBJ_ZSET,zs);
    o->encoding = OBJ_ENCODING_SKIPLIST;
    return o;
}

內存圖

Zset-內存圖.png

由圖可以直觀看出,內存佔用太高

  • 數據重複存儲、存在大量指針……

另一種實現

當元素數量不多時,HT和SkipList的優勢不明顯,而且更耗內存。因此zset還會採用ZipList結構來節省內存,不過需要同時滿足兩個條件:

  1. 元素數量小於zset_max_ziplist_entries,默認值128
  2. 每個元素都小於zset_max_ziplist_value字節,默認值64
// zadd添加元素時,先根據key找到zset,不存在則創建新的zset
zobj = lookupKeyWrite(c->db,key);
if (checkType(c,zobj,OBJ_ZSET)) goto cleanup;
// 判斷是否存在
if (zobj == NULL) { // zset不存在
    if (server.zset_max_ziplist_entries == 0 ||
        server.zset_max_ziplist_value < sdslen(c->argv[scoreidx+1]->ptr))
    { // zset_max_ziplist_entries設置為0就是禁用了ZipList,
        // 或者value大小超過了zset_max_ziplist_value,採用HT + SkipList
        zobj = createZsetObject();
    } else { // 否則,採用 ZipList
        zobj = createZsetZiplistObject();
    }
    dbAdd(c->db,key,zobj); 
}
// ....
zsetAdd(zobj, score, ele, flags, &retflags, &newscore);
robj *createZsetObject(void) {
    // 申請內存
    zset *zs = zmalloc(sizeof(*zs));
    robj *o;
    // 創建Dict
    zs->dict = dictCreate(&zsetDictType,NULL);
    // 創建SkipList
    zs->zsl = zslCreate();
    o = createObject(OBJ_ZSET,zs);
    o->encoding = OBJ_ENCODING_SKIPLIST;
    return o;
}
robj *createZsetZiplistObject(void) {
    // 創建ZipList
    unsigned char *zl = ziplistNew();
    robj *o = createObject(OBJ_ZSET,zl);
    o->encoding = OBJ_ENCODING_ZIPLIST;
    return o;
}

編碼轉換

int zsetAdd(robj *zobj, double score, sds ele, int in_flags, int *out_flags, double *newscore) {
    /* 判斷編碼方式*/
    if (zobj->encoding == OBJ_ENCODING_ZIPLIST) {// 是ZipList編碼
        unsigned char *eptr;
        // 判斷當前元素是否已經存在,已經存在則更新score即可        if ((eptr = zzlFind(zobj->ptr,ele,&curscore)) != NULL) {
            //...略
            return 1;
        } else if (!xx) {
            // 元素不存在,需要新增,則判斷ziplist長度有沒有超、元素的大小有沒有超
            if (zzlLength(zobj->ptr)+1 > server.zset_max_ziplist_entries
 		|| sdslen(ele) > server.zset_max_ziplist_value 
 		|| !ziplistSafeToAdd(zobj->ptr, sdslen(ele)))
            { // 如果超出,則需要轉為SkipList編碼
                zsetConvert(zobj,OBJ_ENCODING_SKIPLIST);
            } else {
                zobj->ptr = zzlInsert(zobj->ptr,ele,score);
                if (newscore) *newscore = score;
                *out_flags |= ZADD_OUT_ADDED;
                return 1;
            }
        } else {
            *out_flags |= ZADD_OUT_NOP;
            return 1;
        }
    }    // 本身就是SKIPLIST編碼,無需轉換
    if (zobj->encoding == OBJ_ENCODING_SKIPLIST) {
       // ...略
    } else {
        serverPanic("Unknown sorted set encoding");
    }
    return 0; /* Never reached. */
}

注意到轉換條件:

  1. 壓縮列表中的元素數量加 1 後超過了配置項 zset_max_ziplist_entries 的值時
  2. 當要插入的元素(ele)的長度超過了配置項 zset_max_ziplist_value 的值時
  3. ziplistSafeToAdd 函數用於檢查是否有足夠的內存空間來將新元素添加到壓縮列表中。若該函數返回 false,也就是沒有足夠的內存空間,就會觸發轉換。(ZipList需要的是連續的內存空間)

ZipList如何滿足Zset需求

Ziplist本身沒有排序功能,而且沒有鍵值對的概念,因此需要有zset通過編碼實現:

  • ZipList是連續內存,因此score和element是緊挨在一起的兩個entry, element在前,score在後
  • score越小越接近隊首,score越大越接近隊尾,按照score值升序排列
    Zset-ZipList內存圖.png

Hash

Hash結構與Redis中的Zset非常類似:

  • 都是鍵值存儲
  • 都需求根據鍵獲取值
  • 鍵必須唯一
    區別如下:
  • zset的鍵是member,值是score;hash的鍵和值都是任意值
  • zset要根據score排序;hash則無需排序

結構

因此,Hash底層採用的編碼與Zset也基本一致,只需要把排序有關的SkipList去掉即可

  • Hash結構默認採用ZipList編碼,用以節省內存。 ZipList中相鄰的兩個entry 分別保存field和value
  • 當數據量較大時,Hash結構會轉為HT編碼,也就是Dict,觸發條件有兩個:
    1. ZipList中的元素數量超過了hash-max-ziplist-entries(默認512)
    2. ZipList中的任意entry大小超過了hash-max-ziplist-value(默認64字節)

ZipList形式內存圖:
HashZipList內存圖.png

Dict形式內存圖:
HashDict形式內存圖.png

源碼

當你執行一條hset命令時……

void hsetCommand(client *c) {// hset user1 name Jack age 21
    int i, created = 0;
    robj *o; // 略 ...
     // 判斷hash的key是否存在,不存在則創建一個新的,默認採用ZipList編碼
    if ((o = hashTypeLookupWriteOrCreate(c,c->argv[1])) == NULL) return;
    // 判斷是否需要把ZipList轉為Dict
    hashTypeTryConversion(o,c->argv,2,c->argc-1);
    // 循環遍歷每一對field和value,並執行hset命令
    for (i = 2; i < c->argc; i += 2)
        created += !hashTypeSet(o,c->argv[i]->ptr,c->argv[i+1]->ptr,HASH_SET_COPY);    // 略 ...
}

判斷是需要寫入還是需要創建hash

robj *hashTypeLookupWriteOrCreate(client *c, robj *key) {
    // 查找key
    robj *o = lookupKeyWrite(c->db,key);
    if (checkType(c,o,OBJ_HASH)) return NULL;
    // 不存在,則創建新的
    if (o == NULL) {
        o = createHashObject();
        dbAdd(c->db,key,o);
    }
    return o;
}

創建hash

robj *createHashObject(void) {
    // 默認採用ZipList編碼,申請ZipList內存空間
    unsigned char *zl = ziplistNew();
    robj *o = createObject(OBJ_HASH, zl);
    // 設置編碼
    o->encoding = OBJ_ENCODING_ZIPLIST;
    return o;
}

判斷hash是否需要進行編碼轉換
hashTypeTryConversion(o,c->argv,2,c->argc-1);

  • hset user1 name Jack age 21為例,下標為2的參數開始才是存的數據,需要被判斷
void hashTypeTryConversion(robj *o, robj **argv, int start, int end) {
    int i;
    size_t sum = 0;
    // 本來就不是ZipList編碼,什麼都不用做了
    if (o->encoding != OBJ_ENCODING_ZIPLIST) return;
    // 依次遍歷命令中的field、value參數
    for (i = start; i <= end; i++) {
        if (!sdsEncodedObject(argv[i]))
            continue;
        size_t len = sdslen(argv[i]->ptr);
        // 如果field或value超過hash_max_ziplist_value,則轉為HT
        if (len > server.hash_max_ziplist_value) {
            hashTypeConvert(o, OBJ_ENCODING_HT);
            return;
        }
        sum += len;
    }// ziplist大小超過1G,也轉為HT
    if (!ziplistSafeToAdd(o->ptr, sum))
        hashTypeConvert(o, OBJ_ENCODING_HT);
}

執行set過程

int hashTypeSet(robj *o, sds field, sds value, int flags) {
    int update = 0;
    // 判斷是否為ZipList編碼
    if (o->encoding == OBJ_ENCODING_ZIPLIST) {
        unsigned char *zl, *fptr, *vptr;
        zl = o->ptr;
        // 查詢head指針
        fptr = ziplistIndex(zl, ZIPLIST_HEAD);
        if (fptr != NULL) { // head不為空,説明ZipList不為空,開始查找key
            fptr = ziplistFind(zl, fptr, (unsigned char*)field, sdslen(field), 1);
            if (fptr != NULL) {// 判斷是否存在,如果已經存在則更新
                update = 1;
                zl = ziplistReplace(zl, vptr, (unsigned char*)value,
                        sdslen(value));
            }
        }
        // 不存在,則直接push
        if (!update) { // 依次push新的field和value到ZipList的尾部
            zl = ziplistPush(zl, (unsigned char*)field, sdslen(field),
                    ZIPLIST_TAIL);
            zl = ziplistPush(zl, (unsigned char*)value, sdslen(value),
                    ZIPLIST_TAIL);
        }
        o->ptr = zl;
        /* 插入了新元素,檢查list長度是否超出,超出則轉為HT */
        if (hashTypeLength(o) > server.hash_max_ziplist_entries)
            hashTypeConvert(o, OBJ_ENCODING_HT);
    } else if (o->encoding == OBJ_ENCODING_HT) {
        // HT編碼,直接插入或覆蓋
    } else {
        serverPanic("Unknown hash encoding");
    }
    return update;
}

Add a new Comments

Some HTML is okay.