詳細介紹IC卡門禁讀卡器(如DAIC-TK-RW/MJ-RW)和梯控控制器(如DAIC-MJ-QMB系列)的相關信息。這些設備常用於智能電梯控制和門禁系統,具備高兼容性和可靠性。

1. IC卡門禁讀卡器(如DAIC-TK-RW/MJ-RW)

  • 參數
  • 支持的卡類型:兼容M1卡(高頻13.56MHz協議)和二維碼識別,部分型號還支持觸摸密碼功能。
  • 通信協議:同時支持125KHz低頻協議和13.56MHz高頻協議,實現多設備兼容。
  • 環境適應性:可在金屬表面(建議開孔安裝)及各種材質表面正常工作,具備極強的抗干擾能力。
  • 功耗:低功耗設計,符合工業級應用標準。
  • 物理接口:通常配備3PIN或4PIN專用對插線,方便免破線安裝和協議對接。
  • 功能
  • 實現刷卡、密碼或二維碼識別,用於身份驗證和權限控制。
  • 嵌入式設計,可無縫集成到電梯轎廂操作盤(COP)或門禁系統中,支持自動點亮目標樓層功能(與觸點擴展板配合)。
  • 支持故障脱離功能:當梯控系統異常時,電梯可自動恢復原始按鍵控制,確保安全。
  • 適用場景
  • 主要用於電梯梯控系統(如蒂森、奧的斯等品牌電梯),實現刷卡乘梯權限管理。
  • 適用於門禁系統、閘機、辦公樓或小區入口,提供安全訪問控制。
  • 技術規格
  • 電氣特性:工作電壓通常為DC 12V±10%,支持過流、過壓、防雷和防靜電保護;輸出電流可達3A,確保系統穩定性。
  • 識別距離:典型識別距離為5-10cm(視具體環境而定)。
  • 尺寸與安裝:緊湊型設計,便於嵌入式安裝;環境温度範圍:-20°C至60°C,濕度範圍:10%-90% RH(非凝結)。

IC卡門禁讀頭和梯控讀頭參數、功能、適用場景及技術規格_梯控讀卡器

2. 梯控控制器(如DAIC-MJ-QMB系列)

  • 參數
  • 控制能力:支持8/16/24/32層控制(具體取決於型號),通過觸點擴展板實現樓層按鍵管理3
  • 電源管理:含機箱電源(如DAIC-MJ-P),提供DC 12V±10%/3A穩定輸出,具備獨立供電機制(每個樓層配置一個電源),確保高可靠性。
  • 接口兼容性:使用3PIN或4PIN專用對插線,支持協議型對接,避免物理破線,簡化安裝。
  • 功能
  • 核心控制功能:接收讀卡器信號後,驅動電梯外呼按鍵或內呼按鍵,實現權限驗證後的自動樓層選擇。
  • 擴展支持:配合觸點擴展板(如DAIC-TK-CD或DAIC-TK-DSK),可處理對講主機開關量信號(NO/COM),實現無源幹接點設計,與電梯系統物理隔離以減少干擾。
  • 系統自檢與報警:內置故障檢測模塊,支持自檢和實時報警功能,便於維護3
  • 適用場景
  • 電梯梯控系統:用於住宅、商業大廈或醫院電梯,實現刷卡或密碼控制的乘梯權限管理(例如,限制用户訪問特定樓層)。
  • 一卡通系統集成:可與門禁、閘機設備聯動,構建統一的管理平台。
  • 技術規格
  • 電氣特性:輸入電壓AC 110-240V,輸出電壓DC 12V;功率消耗約5W;支持過流、過壓保護,符合工業級安全標準。
  • 通信協議:支持標準RS485或CAN總線協議,便於與電梯主控系統通信。
  • 環境規格:工作温度:-10°C至50°C;防護等級:IP54(防塵防水);MTBF(平均無故障時間)≥50,000小時。

IC卡門禁讀頭和梯控讀頭參數、功能、適用場景及技術規格_門禁_02

總結

IC卡門禁讀卡器(如DAIC-TK-RW)和梯控控制器(如DAIC-MJ-QMB系列)是智能電梯和門禁系統的核心組件,它們通過多協議兼容、高環境適應性和安全設計,提升系統效率和可靠性。典型應用包括電梯權限管理、辦公樓門禁等場景。技術規格強調工業級耐用性,例如低功耗、抗干擾和故障保護機制3。如果您有具體型號(如DAIC-MJ-QMB)的更多細節需求,建議提供完整型號以獲取精確數據。


IC卡門禁讀頭和梯控讀頭參數、功能、適用場景及技術規格_梯控_03




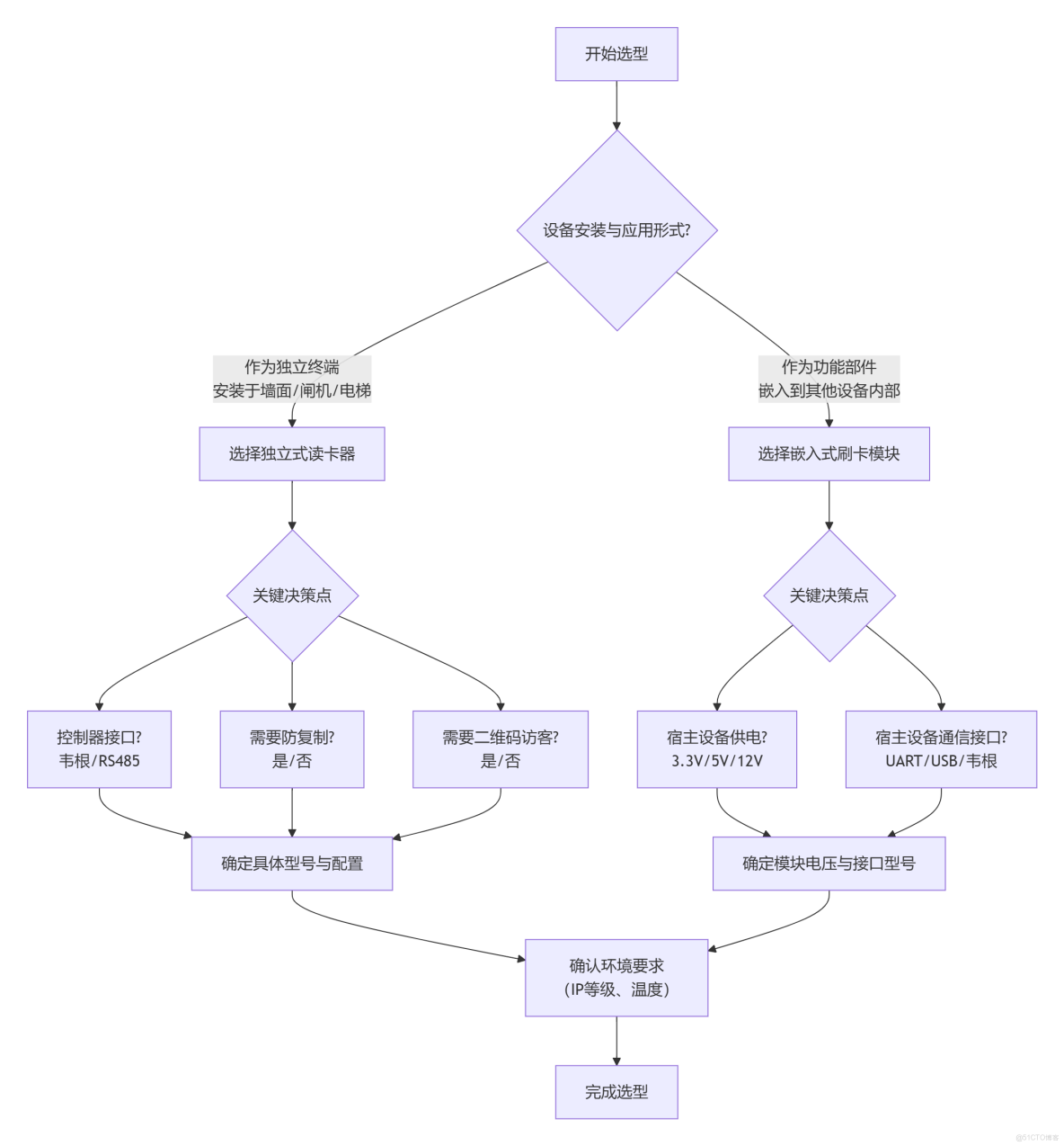
flowchart TD A[開始選型] --> B{設備安裝與應用形式?}

B -- 作為獨立終端<br>安裝於牆面/閘機/電梯 --> C[選擇獨立式讀卡器]
B -- 作為功能部件<br>嵌入到其他設備內部 --> D[選擇嵌入式刷卡模塊]

C --> C1{關鍵決策點}
C1 --> C2[控制器接口?<br>韋根/RS485]
C1 --> C3[需要防複製?<br>是/否]
C1 --> C4[需要二維碼訪客?<br>是/否]
C2 & C3 & C4 --> C5[確定具體型號與配置]

D --> D1{關鍵決策點}
D1 --> D2[宿主設備供電?<br>3.3V/5V/12V]
D1 --> D3[宿主設備通信接口?<br>UART/USB/韋根]
D2 & D3 --> D4[確定模塊電壓與接口型號]

C5 --> E[確認環境要求<br>(IP等級、温度)]
D4 --> E
E --> F[完成選型]

IC卡門禁讀頭和梯控讀頭參數、功能、適用場景及技術規格_門禁讀頭_04