觸發器:自動響應數據變化的數據庫利器

當你在電商平台下單後,訂單狀態自動更新、庫存數量實時減少——這些背後可能都有觸發器在默默工作。觸發器是MySQL中一種特殊的存儲程序,它會在指定表發生特定操作(如插入、更新、刪除)時自動執行。與存儲過程需要手動調用不同,觸發器完全由數據庫事件驅動,就像給數據表裝上了"自動感應開關"。

觸發器的核心要素與工作原理

定義觸發器時需要明確三個關鍵要素:觸發事件觸發時機觸發對象。觸發事件包括INSERT(插入)、UPDATE(更新)和DELETE(刪除)三種操作;觸發時機分為BEFORE(操作前)和AFTER(操作後);觸發對象則是指影響的記錄範圍,MySQL僅支持行級觸發(FOR EACH ROW),即每影響一行數據就觸發一次。

MySQL 21天學習計劃 - 第十四天:觸發器與事件調度器  觸發器:自動響應數據變化的數據庫利器  當你在電商平台下單後,訂單狀態自動更新、庫存數量實時減少——這些背後可能都有觸發器在默默工作。觸_數據

上圖清晰展示了觸發器的定義關聯:它必須定義在特定表上,需要指定觸發條件(I/D/U)、觸發時機(B/A)和觸發頻率(針對每一行)。這種機制使得觸發器非常適合實現數據校驗、自動計算、日誌記錄等場景。

觸發器的創建與語法結構

創建觸發器的基本語法如下:

複製

DELIMITER //
CREATE TRIGGER 觸發器名稱
觸發時機 觸發事件 ON 表名
FOR EACH ROW
BEGIN
    -- 觸發器執行的SQL語句
END //
DELIMITER ;

其中DELIMITER //用於臨時修改語句結束符,避免與觸發器體內的分號衝突,定義完成後需改回默認的分號DELIMITER ;。

下面以年齡校驗為例,創建一個BEFORE UPDATE觸發器,確保更新後的年齡不小於18歲:

MySQL 21天學習計劃 - 第十四天:觸發器與事件調度器  觸發器:自動響應數據變化的數據庫利器  當你在電商平台下單後,訂單狀態自動更新、庫存數量實時減少——這些背後可能都有觸發器在默默工作。觸_數據_02

這個觸發器person_bu會在person表執行更新操作前觸發,通過NEW.age獲取更新後的年齡值,如果小於18就拋出錯誤。其中NEW關鍵字用於引用操作後的數據行,對應地,OLD關鍵字用於引用操作前的數據行(僅適用於UPDATE和DELETE事件)。

OLD與NEW關鍵字的應用場景

  • INSERT事件:只有NEW關鍵字,代表新插入的記錄
  • UPDATE事件:OLD代表更新前的記錄,NEW代表更新後的記錄
  • DELETE事件:只有OLD關鍵字,代表被刪除的記錄

例如,在更新操作中同時引用OLD和NEW值:

複製

CREATE TRIGGER update_log
AFTER UPDATE ON products
FOR EACH ROW
BEGIN
    INSERT INTO product_log (old_price, new_price, update_time)
    VALUES (OLD.price, NEW.price, NOW());
END //

這個觸發器會在產品價格更新後,自動將舊價格和新價格記錄到日誌表中,實現數據變更的追蹤。

觸發器的管理與維護

查看當前數據庫中的所有觸發器:

複製

SHOW TRIGGERS;

刪除觸發器:

複製

DROP TRIGGER IF EXISTS 觸發器名稱;

注意:觸發器不能直接修改,如需變更需先刪除再重建。此外,觸發器執行失敗會導致觸發它的SQL語句也失敗,這一特性可用於實現數據約束。

事件調度器:數據庫的定時任務工具

事件調度器(Event Scheduler)是MySQL提供的定時任務機制,能夠在指定時間自動執行SQL語句或存儲過程。它類似於操作系統的定時任務(如Linux的crontab),但完全由數據庫內部實現,無需依賴外部程序。

事件調度器的啓用與基本配置

默認情況下,事件調度器可能處於關閉狀態,需要先檢查並啓用:

複製

-- 查看事件調度器狀態
SHOW VARIABLES LIKE 'event_scheduler';

-- 啓用事件調度器(臨時生效,重啓後失效)
SET GLOBAL event_scheduler = ON;

-- 永久啓用需在配置文件my.cnf中添加
event_scheduler = ON

事件調度器的工作流程

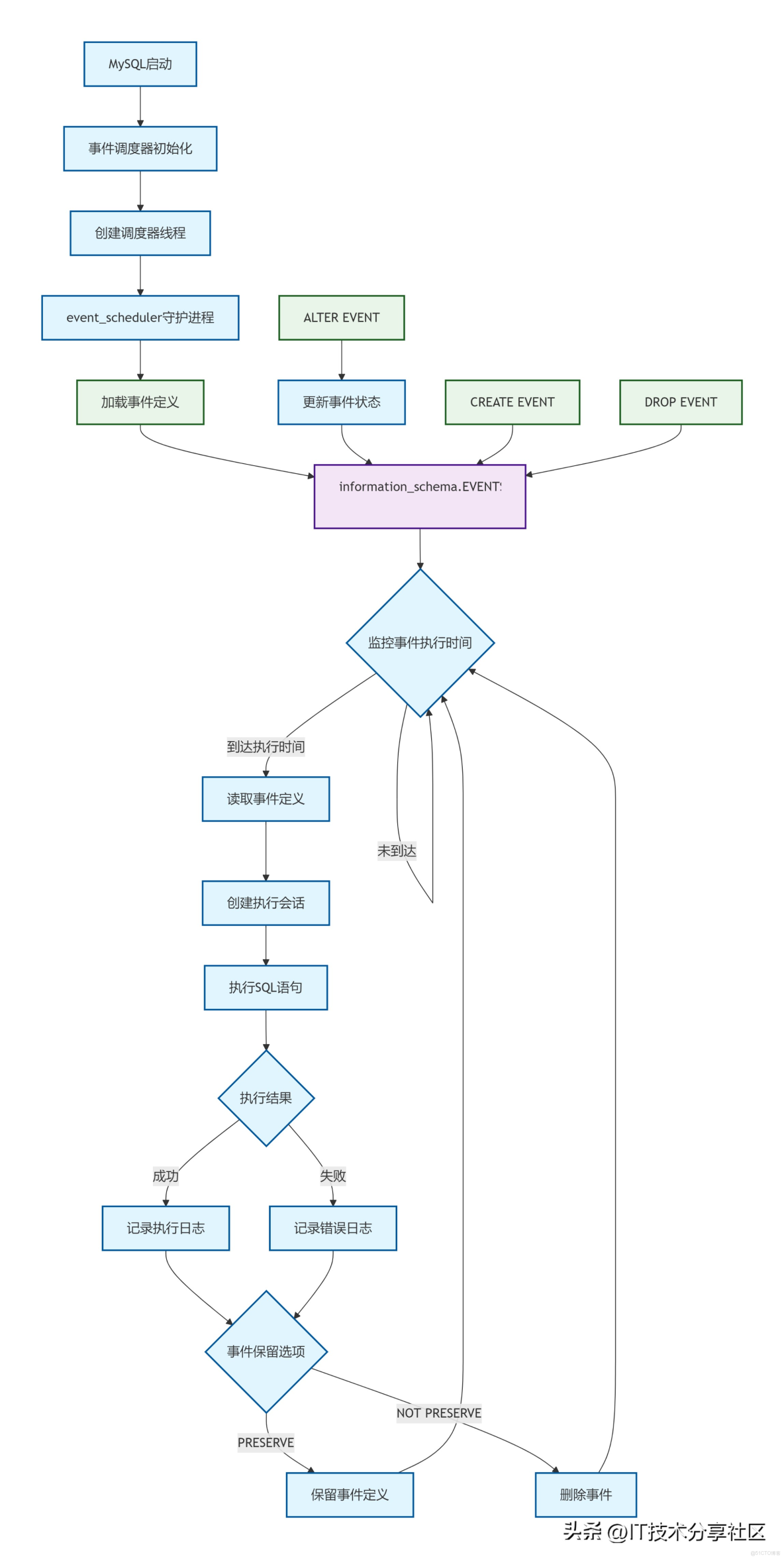
事件調度器的執行過程包含初始化、事件監控、執行和結果處理等階段:

MySQL 21天學習計劃 - 第十四天:觸發器與事件調度器  觸發器:自動響應數據變化的數據庫利器  當你在電商平台下單後,訂單狀態自動更新、庫存數量實時減少——這些背後可能都有觸發器在默默工作。觸_觸發器_03

從上圖可以看到,MySQL啓動後會初始化事件調度器並創建守護進程,定期檢查information_schema.EVENTS表中的事件定義。當到達指定執行時間時,會創建新會話執行事件體中的SQL語句,並根據執行結果記錄日誌。事件的保留策略由ON COMPLETION子句控制,可選擇執行後刪除(NOT PRESERVE)或保留(PRESERVE)事件。

事件的創建與調度規則

創建事件的基本語法:

複製

CREATE EVENT 事件名稱
ON SCHEDULE 調度規則
[ON COMPLETION {PRESERVE | NOT PRESERVE}]
[ENABLE | DISABLE]
DO
    -- 執行的SQL語句或存儲過程;

調度規則支持多種時間定義方式:

  • 一次性執行:AT '2025-12-31 23:59:59'
  • 重複執行:EVERY 1 HOUR [STARTS '2025-01-01 00:00:00'] [ENDS '2025-12-31 23:59:59']
  • 複雜調度:類似crontab的語法,如EVERY 1 DAY STARTS CURRENT_TIMESTAMP + INTERVAL 1 HOUR

定時任務示例:數據歸檔與清理

下面創建一個每天凌晨2點自動清理30天前日誌數據的事件:

複製

CREATE EVENT auto_clean_log
ON SCHEDULE EVERY 1 DAY
STARTS '2025-01-01 02:00:00'
ON COMPLETION PRESERVE
ENABLE
DO
    DELETE FROM system_log
    WHERE create_time < DATE_SUB(NOW(), INTERVAL 30 DAY);

查看事件執行效果,可通過查詢information_schema.EVENTS表:

MySQL 21天學習計劃 - 第十四天:觸發器與事件調度器  觸發器:自動響應數據變化的數據庫利器  當你在電商平台下單後,訂單狀態自動更新、庫存數量實時減少——這些背後可能都有觸發器在默默工作。觸_數據庫_04

上圖展示了一個定時任務的執行結果,create_time字段顯示任務每隔5秒執行一次,説明事件調度器正常工作。

事件的管理與維護

查看所有事件:

複製

SELECT EVENT_NAME, STATUS, LAST_EXECUTED, EVENT_DEFINITION
FROM information_schema.EVENTS
WHERE EVENT_SCHEMA = '數據庫名';

修改事件:

複製

ALTER EVENT 事件名稱
ON SCHEDULE ...
[ENABLE | DISABLE];

刪除事件:

複製

DROP EVENT IF EXISTS 事件名稱;

綜合實踐:構建訂單處理系統

現在通過一個綜合案例鞏固今天所學知識。假設我們需要設計一個訂單處理系統,包含以下需求:

  1. 新訂單插入時自動計算訂單總額(觸發器實現)
  2. 訂單狀態更新時記錄變更日誌(觸發器實現)
  3. 每天自動關閉超時未支付的訂單(事件調度器實現)

步驟1:創建相關數據表

複製

-- 訂單表
CREATE TABLE orders (
    order_id INT PRIMARY KEY AUTO_INCREMENT,
    user_id INT NOT NULL,
    total_amount DECIMAL(10,2) DEFAULT 0,
    status ENUM('pending', 'paid', 'cancelled') DEFAULT 'pending',
    create_time DATETIME DEFAULT NOW(),
    update_time DATETIME DEFAULT NOW()
);

-- 訂單項表
CREATE TABLE order_items (
    item_id INT PRIMARY KEY AUTO_INCREMENT,
    order_id INT NOT NULL,
    product_id INT NOT NULL,
    quantity INT NOT NULL,
    price DECIMAL(10,2) NOT NULL,
    FOREIGN KEY (order_id) REFERENCES orders(order_id)
);

-- 訂單日誌表
CREATE TABLE order_logs (
    log_id INT PRIMARY KEY AUTO_INCREMENT,
    order_id INT NOT NULL,
    old_status ENUM('pending', 'paid', 'cancelled'),
    new_status ENUM('pending', 'paid', 'cancelled'),
    change_time DATETIME DEFAULT NOW(),
    FOREIGN KEY (order_id) REFERENCES orders(order_id)
);

步驟2:創建計算訂單總額的觸發器

複製

DELIMITER //
CREATE TRIGGER calculate_total_amount
AFTER INSERT ON order_items
FOR EACH ROW
BEGIN
    UPDATE orders
    SET total_amount = (
        SELECT SUM(quantity * price)
        FROM order_items
        WHERE order_id = NEW.order_id
    ),
    update_time = NOW()
    WHERE order_id = NEW.order_id;
END //
DELIMITER ;

步驟3:創建記錄訂單狀態變更的觸發器

複製

DELIMITER //
CREATE TRIGGER log_order_status_change
BEFORE UPDATE ON orders
FOR EACH ROW
BEGIN
    IF OLD.status != NEW.status THEN
        INSERT INTO order_logs (order_id, old_status, new_status)
        VALUES (OLD.order_id, OLD.status, NEW.status);
    END IF;
END //
DELIMITER ;

步驟4:創建自動關閉超時訂單的事件

複製

DELIMITER //
CREATE EVENT close_expired_orders
ON SCHEDULE EVERY 1 DAY
STARTS '2025-01-01 00:00:00'
ON COMPLETION PRESERVE
ENABLE
DO
BEGIN
    UPDATE orders
    SET status = 'cancelled',
        update_time = NOW()
    WHERE status = 'pending'
    AND create_time < DATE_SUB(NOW(), INTERVAL 2 HOUR);
END //
DELIMITER ;

測試與驗證

複製

-- 插入測試訂單
INSERT INTO orders (user_id) VALUES (1);
INSERT INTO order_items (order_id, product_id, quantity, price) VALUES (1, 101, 2, 99.99);
INSERT INTO order_items (order_id, product_id, quantity, price) VALUES (1, 102, 1, 199.99);

-- 查看訂單總額是否自動計算
SELECT order_id, total_amount FROM orders WHERE order_id = 1;

-- 更新訂單狀態
UPDATE orders SET status = 'paid' WHERE order_id = 1;

-- 查看日誌是否記錄
SELECT * FROM order_logs WHERE order_id = 1;

通過這個案例,我們完整實現了觸發器在數據計算和日誌記錄方面的應用,以及事件調度器在定時任務方面的應用。這些技術能夠極大提升數據庫系統的自動化程度和數據一致性。

總結與擴展

今天我們學習了觸發器和事件調度器這兩個強大的數據庫工具。觸發器能夠響應表上的數據操作自動執行SQL代碼,非常適合實現數據校驗、計算和日誌記錄等功能;事件調度器則可以在指定時間自動執行任務,常用於數據清理、統計報表生成等場景。

在實際開發中,觸發器和事件調度器雖然強大,但也需要謹慎使用。過度依賴觸發器可能導致業務邏輯分散、調試困難;而複雜的事件調度可能會影響數據庫性能。建議在使用這些功能時,遵循以下最佳實踐:

  1. 保持觸發器邏輯簡單,避免在觸發器中執行復雜操作
  2. 觸發器中避免使用事務和DDL語句
  3. 事件調度器的執行間隔不宜過短,以免影響數據庫性能
  4. 關鍵的業務邏輯建議在應用層實現,而非完全依賴數據庫

下一天我們將學習MySQL的備份與恢復策略,這是保障數據安全的重要技能。通過21天的系統學習,你將逐步掌握MySQL數據庫從基礎到進階的全部核心知識。