神了!Deepseek+mermaid的邏輯圖吊打國外的notion、napkin_napkin

目錄

  1. 前言
  2. mermaid生成的原理
  3. 流程圖
  4. 思維導圖
  5. 組織架構圖
  6. 時間軸
  7. 小結

你看你是否同我遇到了一樣的煩惱?

想乘AI之風搭個不用調框、調顏色的流程圖順風車,結果發現常用的在線繪圖工具沒這號功能;想畫一個組織框架圖或時間軸,除了買ppt會員、模板之外也找不到哪裏有方便的資源......

彆着急,大家想要的錦囊妙計(具)來啦!我從流程圖出發,為大家從日常辦公、通用大模型、知識管理、視覺設計等各類工具裏面挑出了質量過關、使用方便、至少能多次試用的工具。

它們就是deepseek、Notion AI和napkin。它們仨都不用自己逐框輸入,真正實現了AI智能化。

deepseek、Notion AI主要結合mermaid語言、通過AI問答輸入提示詞完成邏輯圖,napkin主要通過在筆記中輸入指令、選擇模板來生成邏輯圖。

這裏要説明的是,Notion AI和napkin不是免費工具,限額用完後需要付費。前者大概能免費用十幾次,後者用不了10次生成就開始收費。

現在就一起看看效果吧!

為更好理解文意,請邊瀏覽提示詞雲文檔(見評論區),邊閲讀下文。

(PS:除表情包外,文中所有圖片皆由AI生成。提示詞請見評論區)

一、mermaid生成的原理

在看三個工具測試結果之前,這裏需要給大家講一下mermaid生成邏輯圖的原理和特點。

mermaid是一種描述圖表的標記語法,能生成流程圖、序列圖、類圖、時間軸等多種類型圖(具體見下圖)。它能間接指定字體(全量指定而非局部),但能否真正用上指定字體,要看你用的渲染環境是否支持。

神了!Deepseek+mermaid的邏輯圖吊打國外的notion、napkin_napkin_02

一般而言,垂類平台,比如知識管理平台Notion AI、可視化平台napkin,只能用平台上設定的字體。

而像deepseek這種對話搜索類平台,只需要告訴它字體需求,用html語言(語言中包含mermaid語法)引Google Fonts或者自己本地的字體包即可

mermaid語法可用 Emoji 來模擬圖標,不過圖標樣式和數量有限,若想圖標多樣化,可在提示詞中加入Font Awesome。

神了!Deepseek+mermaid的邏輯圖吊打國外的notion、napkin_notion AI_03

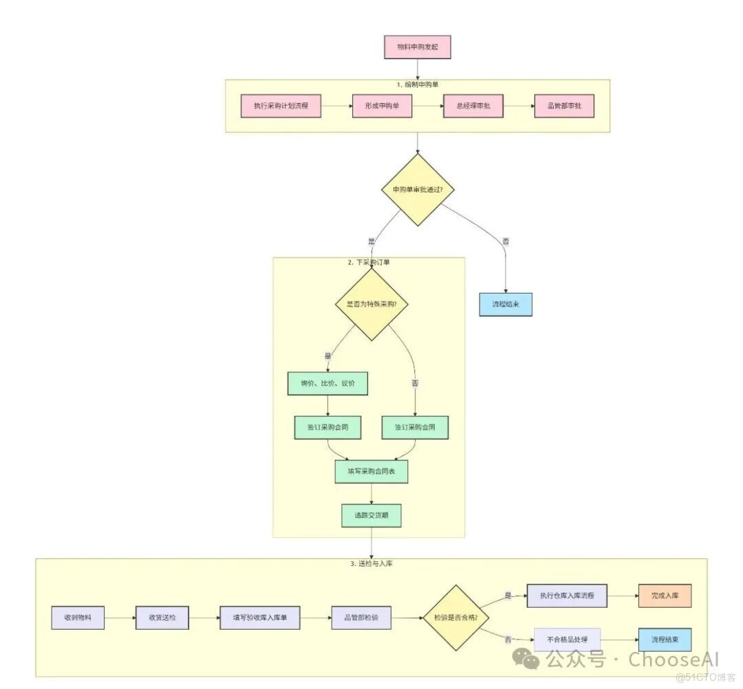
二、流程圖

到了測試環節咯~這裏我分了簡單版(邏輯與配色要求)和複雜版(加上圖標和字體要求)2種指令進行測試。

先看簡單版,結果如下:                         

神了!Deepseek+mermaid的邏輯圖吊打國外的notion、napkin_deepseek+mermaid_04

(deepseek生成)

神了!Deepseek+mermaid的邏輯圖吊打國外的notion、napkin_deepseek+mermaid_05

Notion AI生成,右為napkin生成

deepseek的邏輯與顏色都OK。Notion AI寫清楚的情況下邏輯OK,有顏色,不過馬卡龍顏色分配不均

napkin因為是自己選擇模板,它也不會根據顏色要求自動跳出對應色系的模板,邏輯有問題(沒有”否“的分支)。不過它的模板讓字體、字號、小圖標都展示出來了。

再來看複雜版。

(ps:因napkin次數用完,從這裏開始僅展示deepseek和Notion AI的結果

神了!Deepseek+mermaid的邏輯圖吊打國外的notion、napkin_notion AI_06

(deepseek生成-模擬表情)

神了!Deepseek+mermaid的邏輯圖吊打國外的notion、napkin_deepseek+mermaid_07

(deepseek生成-引入圖標庫)

神了!Deepseek+mermaid的邏輯圖吊打國外的notion、napkin_napkin_08

(Notion AI生成)

這裏deepseek的複雜版以網頁版格式呈現。提示詞説清楚的邏輯,它能展示正確,對於未説明的邏輯,可能就有誤。它展示的字體、排版都OK,只是網頁版上的流程圖不能下載,即便優化了提示詞也只能下載為svg格式,要插入文中只能截圖或轉換格式。

Notion AI的邏輯、小圖標、顏色都無誤,不過確實字體沒法指定,平台上並沒有“華為行楷”的字體。

這裏奉上這仨的具體操作流程。

deepseek的流程大家都知道,我就不贅述了,提一點,它能直接在網頁的代碼界面中運行,其中簡單版(純mermaid語法)能直接預覽,並下載為圖片格式。

神了!Deepseek+mermaid的邏輯圖吊打國外的notion、napkin_生成邏輯圖_09

Notion AI按照“建筆記文檔-AI問答-輸入提示詞-生成mermaid代碼-預覽下載”這個流程順序處理。其中“AI問答”需按空格鍵喚醒,選擇製作流程圖”,輸入提示詞即可。

神了!Deepseek+mermaid的邏輯圖吊打國外的notion、napkin_生成邏輯圖_10

napkin在白板中填入的是內容而非指令,有三種方式填寫:

神了!Deepseek+mermaid的邏輯圖吊打國外的notion、napkin_deepseek+mermaid_11

填寫完成後點擊文字左邊藍色按鈕,它會預生成一張圖,不過一般都不會匹配我們想要的圖,我們需要選中它的預生成圖,在它彈出的模板中再次選擇合適類型。

神了!Deepseek+mermaid的邏輯圖吊打國外的notion、napkin_notion AI_12

若需要修改圖,直接在瑕疵圖的下方輸入修改要求,再次點擊左邊藍色閃電按鈕即可。

三、思維導圖

這裏同樣區分簡單版和複雜版提示詞生成。這倆簡單版生成的結果如下:

神了!Deepseek+mermaid的邏輯圖吊打國外的notion、napkin_deepseek+mermaid_13

(左為deepseek生成,右為Notion AI生成)

deepseek若提示詞不指定,則一般生成上下結構,文字和框自動適應能力較差,文字可能展示不全。

Notion AI的思維導圖不像流程圖有專門的選項,這次直接在“萬事問AI”中輸入提示詞即可。可以發現,它能生成思維導圖,確切地説是非常形象的“腦圖”。簡單粗暴,沒有多餘的文字、多餘的圖標,一眼看過去就是令人印象深刻的神經元。

不是,你可以外型簡單粗暴,但你不能顏色不是馬卡龍啊!

神了!Deepseek+mermaid的邏輯圖吊打國外的notion、napkin_notion AI_14

再來看複雜版。

神了!Deepseek+mermaid的邏輯圖吊打國外的notion、napkin_deepseek+mermaid_15

神了!Deepseek+mermaid的邏輯圖吊打國外的notion、napkin_生成邏輯圖_16

(上為deepseek生成,下為Notion AI生成)

好傢伙,我看着Notion AI的神經元就是下面這個表情,找節點都找好一會兒。

神了!Deepseek+mermaid的邏輯圖吊打國外的notion、napkin_notion AI_17

deepseek倒是穩定發揮。

四、組織架構圖

先看簡單版:

神了!Deepseek+mermaid的邏輯圖吊打國外的notion、napkin_napkin_18

神了!Deepseek+mermaid的邏輯圖吊打國外的notion、napkin_napkin_19

(上為deepseek生成,下為Notion AI生成)

這裏發現了deepseek生成邏輯圖的第二個缺點——連線混亂,邏輯層次不明顯。真的,還不如不連線,這比看前面Notion AI的神經元還暈。

Notion AI這次就正常多了,雖然還出現了箭頭符號(一般組織架構圖中都不會有),不過不影響邏輯、美觀好看、能用就行。

複雜版本的notion AI大家只有自己腦補了,限額已經花完了,給大家看看deepseek的複雜版:


神了!Deepseek+mermaid的邏輯圖吊打國外的notion、napkin_napkin_20

(deepseek生成)

一切正常。畫面清晰,字體、顏色都OK,雖然架構圖可能小了點,但網頁放大就能看清了。

不過大家還是要注意一點:

組織架構圖越到底就越長,若不設置滑動控件,deepseek就可能轉不過彎:要麼圖很小,放大後我們也看不清字,要麼圖展示不全。所以我們最好將左右滑動要求加入提示詞中。

五、時間軸

到了這個環節,已是deepseek的獨角戲,到現在為止也就發現2個明顯缺點。原來免費的也能戰到最後!

來看看它時間軸上的戰果!

神了!Deepseek+mermaid的邏輯圖吊打國外的notion、napkin_deepseek+mermaid_21

神了!Deepseek+mermaid的邏輯圖吊打國外的notion、napkin_napkin_22

神了!Deepseek+mermaid的邏輯圖吊打國外的notion、napkin_napkin_23

(deepseek生成-簡單版)

簡單版提示詞,一句話就能令它生成幾張有關聯性但維度不同的幾張圖。這上面的歷史信息基本都正確,除“638年”應為“651年”之外,還是有字被遮擋的問題。

神了!Deepseek+mermaid的邏輯圖吊打國外的notion、napkin_napkin_24

(deepseek生成-複雜版)

複雜版提示詞,因為時間軸太長,所以不能要求太多,比如既要左右滑動又要圖片下載按鈕,deepseek就會編程有問題。這裏我取消了圖片能下載的要求,網頁版就一如既往地好看。

神了!Deepseek+mermaid的邏輯圖吊打國外的notion、napkin_notion AI_25

六、小結

經過上面的測試,想必大家同我的感受是一樣的:三者中,deepseek是最好用的,邏輯與美觀並存。

感覺很久沒提到deepseek了,在open AI、Google Deepmind、字節等AI龍頭企業五天一小更新、半個月一大更新的高頻率環境下,我們似乎冷落了deepseek。查資料、寫文案用Gemini,編程用GPT、Gemini。

大概就只有生活中用手機app的時候才用得到deepseek。而這一個場景,也快被生態完整的豆包替代了。

可是沒想到,就是這麼一個熱度過去、保持低調的產品,竟也能幫上一大批辦公族的大忙。

彙報的、演講的、寫方案的打工人,被圖、文字折磨得死去活來的打工人,最渴望的就是活少、內容少、能動口就不動手、能不花錢節約時間最好。

現在能實現了,免費的deepseek+mermaid語法來了。雖説GPT、Gemini也能用mermaid、html+mermaid的組合,但它倆不能在線預覽和下載啊,連代碼都不能下載,只能複製到本地執行。

今天的分享就到這裏了。若你對deepseek玩轉邏輯圖也有一番心得,歡迎在評論區分享,我們一起討論,也歡迎大家小綠泡交流哦~

關注ChooseAI,和我們一起探索AI時代!