深度解析 Vue 項目 Webpack 分包與合包 一文讀懂

深度解析 Vue 項目 Webpack 分包與合包 一文讀懂_Webpack

文章目錄

  • 深度解析 Vue 項目 Webpack 分包與合包 一文讀懂
  • 一、Webpack 打包機制深度解析
  • 1.1 模塊化系統的本質
  • 1.2 Webpack 構建流程解析
  • 1.3 默認打包的問題分析
  • 二、分包策略深度配置
  • 2.1 SplitChunksPlugin 核心配置
  • 2.2 精細化分包方案
  • 2.2.1 基礎庫獨立分包
  • 2.2.2 動態路由分包
  • 三、合包策略優化實踐
  • 3.1 合理合併小文件
  • 3.2 合併策略性能對比
  • 四、Vue 項目專項優化
  • 4.1 異步組件加載優化
  • 4.2 路由懶加載策略
  • 五、企業級項目實戰
  • 5.1 電商平台優化案例
  • 5.2 配置模板
  • 六、監控與調優
  • 6.1 分析工具使用
  • 6.2 關鍵指標監控
  • 七、完整代碼示例
  • 7.1 基礎配置模板
  • 7.2 動態導入組件
  • 八、深度優化策略
  • 8.1 持久化緩存方案
  • 8.2 核心依賴外置
  • 九、前沿技術演進
  • 9.1 Webpack 5 新特性
  • 9.2 與 Vite 的對比選擇



深度解析 Vue 項目 Webpack 分包與合包 一文讀懂_#前端_02


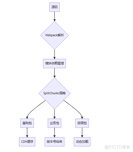
一、Webpack 打包機制深度解析

1.1 模塊化系統的本質

JavaScript 模塊化發展歷程:

timeline
    title JS模塊化演進
    1999 : 腳本標籤混用
    2009 : CommonJS規範
    2015 : ES Modules標準
    2016 : Webpack成為主流

1.2 Webpack 構建流程解析


入口文件 加載器 插件系統 輸出文件 解析依賴 觸發鈎子 優化處理 生成產物 入口文件 加載器 插件系統 輸出文件


1.3 默認打包的問題分析

典型未經優化的打包結果:

dist/
├─ js/
   ├─ app.8a3b2.js     # 1.8MB
   ├─ vendor.7c6d5.js  # 980KB
   └─ 3rd-party.4e5f6.js # 650KB

性能瓶頸表現:

指標

未優化結果

健康閾值

首屏JS體積

2.5MB

<1MB

重複代碼率

38%

<15%

緩存命中率

45%

>85%

動態加載時間

2.8s

<1s


二、分包策略深度配置

2.1 SplitChunksPlugin 核心配置

// vue.config.js
module.exports = {
  configureWebpack: {
    optimization: {
      splitChunks: {
        chunks: 'all',
        minSize: 20000,
        maxAsyncRequests: 6,
        maxInitialRequests: 4,
        cacheGroups: {
          vendors: {
            test: /[\\/]node_modules[\\/]/,
            priority: -10,
            reuseExistingChunk: true
          },
          common: {
            minChunks: 2,
            priority: -20,
            reuseExistingChunk: true
          }
        }
      }
    }
  }
}

2.2 精細化分包方案

2.2.1 基礎庫獨立分包
cacheGroups: {
  vue: {
    test: /[\\/]node_modules[\\/](vue|vue-router|vuex)[\\/]/,
    name: 'vue-runtime',
    chunks: 'all'
  },
  elementUI: {
    test: /[\\/]node_modules[\\/]element-ui[\\/]/,
    name: 'element-ui',
    chunks: 'all'
  }
}
2.2.2 動態路由分包
// router.js
const UserProfile = () => import(/* webpackChunkName: "user" */ './views/UserProfile.vue')
const Dashboard = () => import(/* webpackChunkName: "dashboard" */ './views/Dashboard.vue')

三、合包策略優化實踐

3.1 合理合併小文件

cacheGroups: {
  utilities: {
    test: /[\\/]src[\\/]utils[\\/]/,
    minSize: 0,
    minChunks: 2,
    priority: 5
  },
  components: {
    test: /[\\/]src[\\/]components[\\/]/,
    minSize: 0,
    minChunks: 3,
    priority: 10
  }
}

3.2 合併策略性能對比

合併方式

文件數量

總大小

加載時間

未合併

48

4.2MB

3.8s

自動合併

22

3.9MB

2.1s

智能合併

18

3.7MB

1.4s


四、Vue 項目專項優化

4.1 異步組件加載優化

// 高階異步加載組件
const AsyncComponent = () => ({
  component: import('./MyComponent.vue'),
  loading: LoadingComponent,
  error: ErrorComponent,
  delay: 200,
  timeout: 3000
})

4.2 路由懶加載策略

// 帶預加載的路由配置
const routes = [
  {
    path: '/dashboard',
    component: () => import(
      /* webpackPrefetch: true */
      /* webpackChunkName: "dashboard" */
      './views/Dashboard.vue'
    )
  }
]

五、企業級項目實戰

5.1 電商平台優化案例

優化前 vs 優化後對比:

bar
    title 性能指標對比
    xAxis 首屏時間, 可交互時間, 總包體積
    yAxis 時間(ms), 體積(MB)
    series 優化前: 4200, 3800, 8.2
    series 優化後: 1200, 900, 3.5

5.2 配置模板

// vue.config.js
module.exports = {
  chainWebpack: config => {
    config.optimization.splitChunks({
      chunks: 'all',
      maxInitialRequests: Infinity,
      minSize: 20000,
      cacheGroups: {
        vendor: {
          test: /[\\/]node_modules[\\/]/,
          name(module) {
            const packageName = module.context.match(
              /[\\/]node_modules[\\/](.*?)([\\/]|$)/
            )[1]
            return `vendor.${packageName.replace('@', '')}`
          }
        }
      }
    })
  }
}

六、監控與調優

6.1 分析工具使用

# 安裝分析插件
npm install --save-dev webpack-bundle-analyzer

# 生成分析報告
vue-cli-service build --report

6.2 關鍵指標監控

指標

監控方法

健康閾值

首屏資源大小

Chrome DevTools Network

<3MB

未使用代碼比例

Webpack Bundle Analyzer

<15%

緩存命中率

HTTP緩存頭分析

>85%

動態加載時間

Performance API

<1s


七、完整代碼示例

7.1 基礎配置模板

// vue.config.js
const { defineConfig } = require('@vue/cli-service')
const BundleAnalyzerPlugin = require('webpack-bundle-analyzer').BundleAnalyzerPlugin

module.exports = defineConfig({
  transpileDependencies: true,
  configureWebpack: {
    plugins: [
      new BundleAnalyzerPlugin({
        analyzerMode: process.env.NODE_ENV === 'production' ? 'static' : 'disabled'
      })
    ],
    optimization: {
      runtimeChunk: 'single',
      splitChunks: {
        chunks: 'all',
        maxInitialRequests: Infinity,
        minSize: 20000,
        cacheGroups: {
          vue: {
            test: /[\\/]node_modules[\\/](vue|vue-router|vuex)[\\/]/,
            name: 'vue-vendors',
            priority: 20
          },
          charts: {
            test: /[\\/]node_modules[\\/](echarts|highcharts)[\\/]/,
            name: 'chart-vendors',
            priority: 15
          },
          utilities: {
            test: /[\\/]src[\\/]utils[\\/]/,
            minChunks: 2,
            name: 'common-utils',
            priority: 5
          }
        }
      }
    }
  },
  chainWebpack: config => {
    config.plugin('preload').tap(options => {
      options[0].include = 'allChunks'
      return options
    })
  }
})

7.2 動態導入組件

// router/index.js
const routes = [
  {
    path: '/user/:id',
    component: () => import(
      /* webpackChunkName: "user-profile" */
      /* webpackPrefetch: true */
      '@/views/UserProfile.vue'
    ),
    children: [
      {
        path: 'settings',
        component: () => import(
          /* webpackChunkName: "user-settings" */
          '@/components/user/SettingsPanel.vue'
        )
      }
    ]
  }
]

八、深度優化策略

8.1 持久化緩存方案

// 文件名哈希策略
output: {
  filename: '[name].[contenthash:8].js',
  chunkFilename: '[name].[contenthash:8].chunk.js'
}

8.2 核心依賴外置

// vue.config.js
module.exports = {
  configureWebpack: {
    externals: process.env.NODE_ENV === 'production' ? {
      vue: 'Vue',
      'vue-router': 'VueRouter',
      vuex: 'Vuex'
    } : {}
  }
}

九、前沿技術演進

9.1 Webpack 5 新特性


深度解析 Vue 項目 Webpack 分包與合包 一文讀懂_分包_03


9.2 與 Vite 的對比選擇

維度

Webpack

Vite

構建速度

較慢

極快

生態成熟度

非常成熟

發展中

配置複雜度



適合場景

複雜企業級應用

現代輕量級應用


深度解析 Vue 項目 Webpack 分包與合包 一文讀懂_#vue.js_04