作業所屬課程

作業要求

homework/14580

作業的目標

原型設計+概要設計

團隊名稱

404:Team Not Found

團隊成員學號-名字

172309055 張譽懷

102301122 吳飛龍

102301134 李澤

102301125 塗世為

092300124 楊佳峻

022301121 林軍

102301120 吳政君

102301123 魏星

162304118 劉斌瑞

152301204 林宏凱

102301403 林舒欣

102301404 林祺

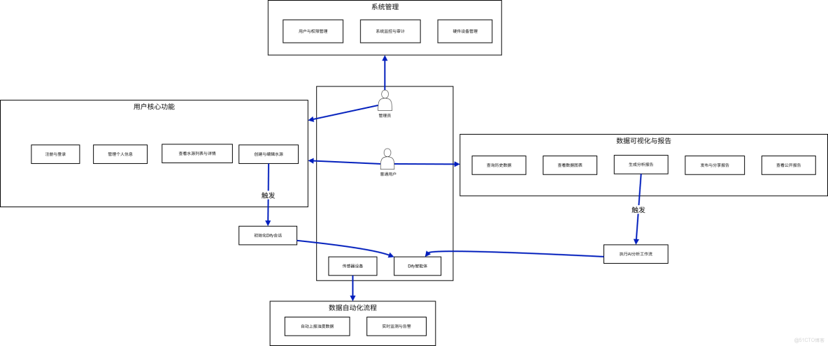
一、原型設計

https://modao.cc/proto/I14NxFaIt5kknzyqZjzsmR/sharing?view_mode=read_only&screen=rbpV2G4YuBSQLwf6t #水源-分享

二、概要設計

(一)UML設計

1.用例圖

團隊第二次作業——系統設計_系統設計

2.活動圖

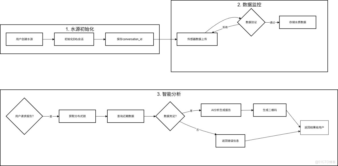
團隊第二次作業——系統設計_系統設計_02

3.時序圖

團隊第二次作業——系統設計_數據庫設計_03

4.協作圖

團隊第二次作業——系統設計_數據庫設計_04

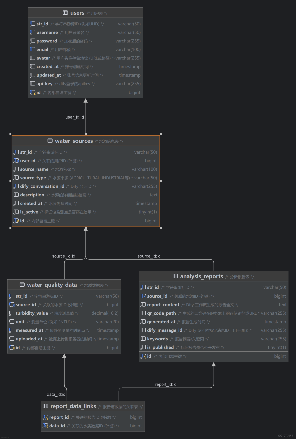
(二)數據庫設計

1.ER圖

團隊第二次作業——系統設計_原型設計_05

2.關係數據模型

團隊第二次作業——系統設計_數據庫設計_06

3.對象關係映射

團隊第二次作業——系統設計_數據庫設計_07

三、團隊協作記錄

1. 團隊項目的預期開發計劃時間安排

實施步驟

時間

里程碑

產出物

前期調研與方案細化

第 1-2 周

明確監測需求,完成系統架構設計與方案細化

調研報告、硬件選型清單、系統架構設計文檔

硬件搭建與調試

第 3-4 周

硬件平台搭建完成,傳感器數據採集功能調試成功

系統聯調通過,多場景測試完成並優化系統性能

軟件與算法開發

第 5-6 周

監控界面開發完成,實現與硬件平台的通信對接

監控界面軟件、硬件 - 軟件通信對接文檔

系統集成與測試

第 7-8 周

系統聯調通過,多場景測試完成並優化系統性能

系統集成測試報告(含監測精度、響應時間、異常預警準確率等指標)、系統性能優化方案

2. 團隊項目的預期開發計劃分工安排

組別

姓名

角色

負責詳細開發 / 工作部分

管理組

張譽懷

PM

負責制定項目整體計劃與里程碑,明確硬件與智能體協同節點。協調人力、物料、預算資源,保障跨團隊(硬件 / 智能體)溝通。跟蹤進度、預判風險,對接客户與決策層,推進驗收交付。轉化需求為硬件技術指標,完成傳感器核心方案。完成硬件部分搭建,聯合智能體團隊完成聯調與全流程測試。輸出量產技術文檔,對接生產,提供後續技術支持。

需求組

吳飛龍

需求組負責人

核心負責學生宿舍用水監測系統的前期需求工作。通過深入調研,我梳理了實時監測、異常預警、數據可視化等核心訴求,並參考相關國標界定了濁度精度、響應時間等關鍵技術指標,為開發提供了明確依據。在此基礎上,我利用墨刀工具完成了交互式原型設計,將需求轉化為直觀的產品藍圖,清晰展示了界面佈局、用户流程及交互邏輯。該原型有效促進了團隊內部以及與用户的溝通驗證,確保了需求理解的準確性與一致性,為後續開發奠定了堅實基礎。

需求組

李澤

需求組組員

主要負責前期需求調研與分析工作:梳理學生宿舍用水監測的核心訴求,結合濁度監測技術規範與智能體應用場景,明確系統實時監測、異常預警、數據可視化等功能需求;參考相關國標與行業標準,界定濁度精度、響應時間等關鍵指標;協助編寫需求分析文檔,細化用户角色權限、前後端交互邏輯等內容,為後續系統設計與開發提供精準的需求依據。

需求組

塗世為

需求組組員

聚焦於學生宿舍用水場景,去收集了高校學生對水質檢測的訴求,然後調研了《生活飲用水衞生標準》等等行業相關標準,最後整理資料,與前端後端開發團隊對接,參與需求分析文檔的編制,還參與了uml的設計。

開發組

楊佳峻

開發組負責人(工作流)

是負責 Dify 工作流搭建的工程師,核心是搭建並維護穩定高效的智能報告生成流水線,基於 Dify 可視化引擎,通過數據接入、RAG 組件配置、提示詞工程,結合大模型測試調優,輸出規範準確的水質分析 Markdown 報告。同時拆分項目任務,協調前後端及測試協作,通過站會同步、代碼審查保障項目質量,沉澱技術文檔並共享相關技術能力。

開發組

吳政君

開發組組員(工作流)

主要負責的內容是dify平台上工作流的搭建,根據開發需求設計智能體,實現數據一步步變成水質分析報告的自動化流程。 此外目前還參與了部分的系統設計,繪製了UML用例圖和活動圖,並完善了執行概念和運行設計板塊的説明方案。

開發組

劉斌瑞

開發組組員(前端)

主要負責前端部分,這次小組任務完成了原型設計和相關文檔的填寫工作,在前端工作內容中主要負責使用Vue框架搭建前端界面,完成Axios與後端接口請求連接的開發,調用Dify數據呈現報告內容返回到界面,以及負責生成較美觀、直觀的UI界面。

開發組

魏星

開發組組員(前端)

負責前端的部分,工作內容主要是代碼開發與編寫,審查與調試,我也參與了需求文檔中技術相關內容的填寫。我還參與了本次項目開發中的原型設計,設計了相關的頁面展示。最後,還負責和後端相關人員的協調,共同建設項目。

開發組

林宏凱

開發組組員(前端)

主要負責用户認證系統、水源管理模塊的完整實現及前端數據模型設計。具體包括開發安全的登錄註冊流程、個人信息管理、水源列表與詳情展示、數據創建編輯功能,同時負責繪製前端ER圖、定義數據結構接口和構建狀態管理架構,確保系統安全性、數據一致性和優質用户體驗。

開發組

林軍

開發組組員(後端)

負責STS系統後端全生命週期開發。獨立設計MySQL數據庫,基於Spring Boot構建核心業務,集成Dify AI與Redis緩存機制,實現用户管理、水質監測與智能報告生成。完成雲端部署與運維,確保系統高效穩定運行。

文檔組

林舒欣

文檔組負責人

主要負責整合開發組與需求組輸出的各類成果(如需求分析、數據庫設計等),按統一規範進行排版校對,確保文檔邏輯連貫、格式一致。採用Markdown格式編輯後,同步發表至博客園,形成項目過程文檔庫,支撐團隊協作與成果追溯。

文檔組

林祺

文檔組組員

主要負責對接需求組、開發組,精準收集項目各階段產出的需求説明、技術方案、實現細節等資料,針對性補充共享文檔的缺失模塊與關鍵信息。聚焦文檔內容的完整性與可讀性優化、補充流程説明備註,協助完善文檔邏輯鏈條。以 Markdown 規範完成獨立模塊的文檔撰寫與格式適配,參與博客園文檔的編輯,助力團隊高效查閲與成果沉澱。

3. 本次作業團隊的協作過程記錄

任務管理平台:https://hcn652yflx4p.feishu.cn/wiki/NfeBwGyY9ikzpRkcUkwc1GCjnnh?from=from_copylink

四、原型記錄展示

1. 原型展示在線鏈接

https://modao.cc/proto/I14NxFaIt5kknzyqZjzsmR/sharing?view_mode=read_only&screen=rbpV2G4YuBSQLwf6t #水源-分享

硬件原型設計

團隊第二次作業——系統設計_系統設計_08

實物圖

團隊第二次作業——系統設計_數據庫設計_09

2. 重要突出特點

現代化UI/UX設計特點

  1. 玻璃擬態設計風格
  • 採用半透明玻璃質感的UI元素,如登錄界面的卡片組件使用 background: rgba(255, 255, 255, 0.15) 和 backdrop-filter: blur(5px) 實現玻璃擬態效果
  • 界面元素邊緣圓潤,陰影效果自然,營造出層次感和現代感
  1. 漸變色彩應用
  • 按鈕、圖標背景等元素使用線性漸變色彩,如logout-btn的漸變背景
  • 狀態指示器、功能圖標等採用鮮明的漸變色,提升視覺識別度
  1. 水波紋動效背景
  • 登錄/註冊界面採用水波紋背景動畫,與水資源主題相呼應
  • 使用SVG波浪效果增強視覺體驗,提升品牌一致性
  1. 響應式佈局設計
  • 全面支持移動端和桌面端適配,通過媒體查詢調整佈局結構
  • 關鍵組件如用户資料頁、水源管理頁面均實現了響應式設計,在小屏幕上重新排列元素
  1. 微交互與動畫效果
  • 狀態指示器採用脈衝動畫效果,提升用户感知
  • 按鈕懸停時有平滑的縮放和陰影變化,增強交互反饋
  • 功能卡片在hover狀態下有輕微上浮效果,提升用户體驗

五、後端設計展示

六、其他要求

  • github團隊倉庫鏈接
    https://github.com/Hannezs/404-Team-Not-Found
  • 團隊名稱_系統設計説明書
    系統設計説明書.zip?t=1763479650&download=true
  • 團隊名稱_數據庫設計説明書
    數據庫設計説明書.zip?t=1763477481&download=true
  • 原型在線預覽鏈接
    https://modao.cc/proto/I14NxFaIt5kknzyqZjzsmR/sharing?view_mode=read_only&screen=rbpV2G4YuBSQLwf6t