文章目錄

  • PyTorch 完整架構流程圖
  • 關鍵組件詳解
  • 完整執行流程示例

PyTorch 架構梳理

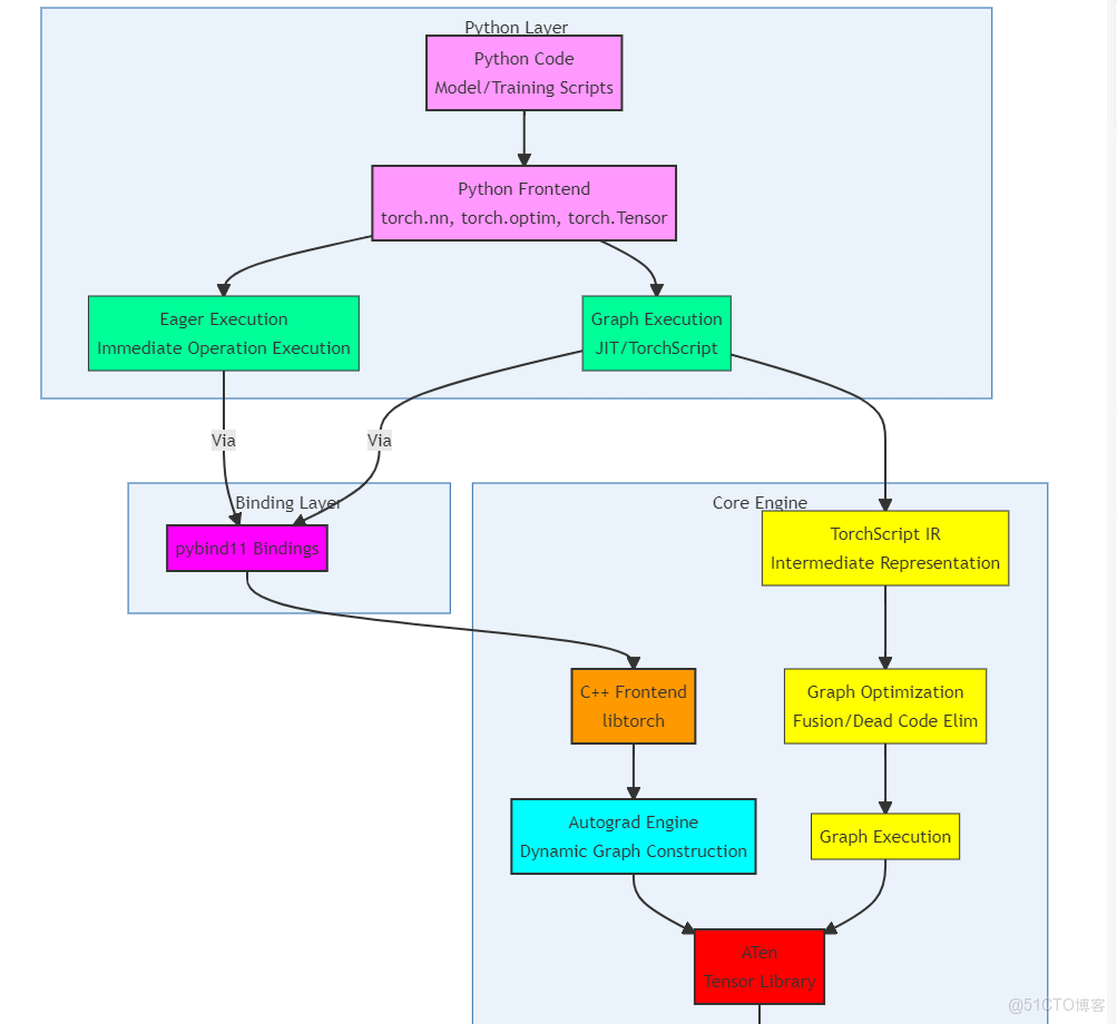
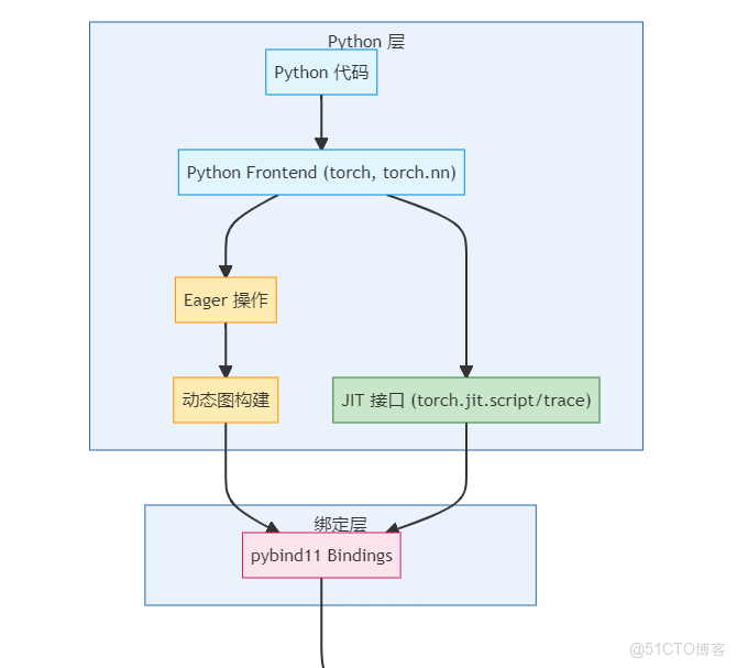
PyTorch 完整架構流程圖

深度學習框架拾遺:【Pytorch(二)】——Pytorch的層次結構_J_#人工智能

深度學習框架拾遺:【Pytorch(二)】——Pytorch的層次結構_J_#架構_02

深度學習框架拾遺:【Pytorch(二)】——Pytorch的層次結構_J_#人工智能_03

深度學習框架拾遺:【Pytorch(二)】——Pytorch的層次結構_J_#架構_04

關鍵組件詳解

  1. Python Code
  • 作用:用户編寫的模型定義、訓練腳本
  • 示例model = nn.Linear(10, 2); output = model(input)
  • 特點:高級API,易用性強
  1. Python Frontend
  • 組成torch, torch.nn, torch.optim等模塊
  • 功能:提供神經網絡層、優化器、張量操作等高級接口
  • 關鍵類Tensor, Module, Optimizer
  1. Eager Execution
  • 機制:命令式編程模式,操作立即執行
  • 優點:調試方便,動態圖靈活性高
  • 示例x = torch.tensor([1.0]); y = x * 2 (立即計算)
  1. JIT/TorchScript
  • 作用:將Python模型編譯為優化後的靜態圖
  • 流程torch.jit.script(model) → 生成IR → 優化
  • 優勢:部署友好,性能優化空間大
  1. pybind11 Bindings
  • 功能:Python與C++間的雙向綁定層
  • 實現:自動生成包裝代碼,實現無縫調用
  • 效率:接近原生C++性能的跨語言調用
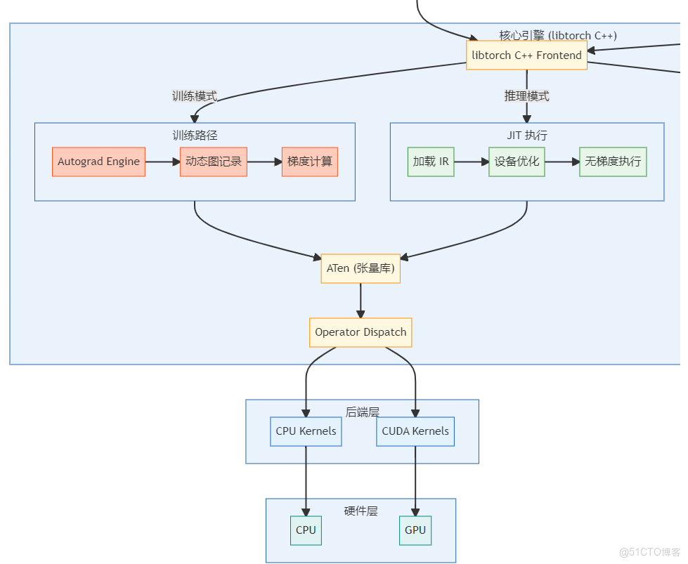
  1. Libtorch

組件

功能

TorchScript 支持

加載/執行 Python 導出的模型(.pt 文件)

ATen 張量庫

核心張量操作(CPU/CUDA)

神經網絡APIC++ Frontend

torch::nn 命名空間下的層實現

自動求導引擎Autograd

C++ 環境下的 autograd 支持

多後端支持C++ Extensions

CPU/CUDA/ROCM 硬件加速

  • 定位:PyTorch的C++核心庫
  • 功能:提供與Python API對應的C++接口
  • 使用場景:高性能推理、嵌入式部署
  1. Autograd Engine
  • 核心功能:動態構建計算圖並管理梯度計算
  1. ATen (A Tensor Library)
  • 角色:PyTorch的核心張量庫
  • 特性
  • 500+張量操作
  • 統一CPU/CUDA接口
  • 自動微分支持
  • 路徑aten/src/ATen/native/ (算子實現)
  1. Intermediate Representation (IR)
  • 作用:TorchScript的中間表示形式
  • 結構:基於圖的表示,包含節點(Node)、邊(Edge)
  • 優化:常量摺疊、算子融合等
  1. Operator Dispatch
  • 機制:根據設備類型分發算子
  • 偽代碼
def add(tensor):
    if tensor.device == 'cuda':
        return cuda_add_kernel(tensor)
    else:
        return cpu_add_kernel(tensor)
  1. CPU Kernels
  • 優化技術
  • SIMD指令集 (AVX2/AVX512)
  • 多線程並行 (OpenMP)
  • 數學加速庫 (MKL, oneDNN)
  • 典型操作:矩陣乘法、卷積等
  1. CUDA Kernels
  • 架構

深度學習框架拾遺:【Pytorch(二)】——Pytorch的層次結構_J_#架構_05


  • 加速庫:cuDNN (深度學習), cuBLAS (線性代數)
  • 異步執行:通過CUDA流實現計算/傳輸並行

完整執行流程示例


深度學習框架拾遺:【Pytorch(二)】——Pytorch的層次結構_J_#架構_06