摘要:本研究面向工業與日常場景中條形碼快速讀取的需求,設計並實現了一套基於 MATLAB 的多制式條形碼圖像識別 GUI 系統。系統集成圖像採集與離線加載兩種輸入方式,利用灰度化、直方圖增強、中值濾波、自適應閾值二值化及小波去噪等預處理手段提升條碼區域對比度與抗噪能力。

作者:Bob

項目概述

針對實際應用中條形碼易受傾斜、旋轉、光照不均及噪聲干擾而導致識別率下降的問題,本文開展多制式條形碼圖像識別方法與工程系統實現研究。在 MATLAB 環境下構建條形碼識別圖形用户界面(GUI),實現攝像頭在線採集與本地圖片離線輸入的統一管理,並提供識別結果可視化顯示與交互操作,為後續算法驗證與系統應用奠定平台基礎。

在圖像處理方面,本文設計了面向條形碼區域的預處理流程,依次採用灰度化、對比度增強、中值濾波、自適應閾值二值化及小波去噪等方法,以增強條空對比、抑制背景噪聲並提升條碼結構清晰度。在特徵提取與定位方面,提出多方向多掃描線一維特徵提取策略,綜合水平、垂直、±45°對角及扇形斜線方向掃描二值圖像;通過信號跳變次數篩除無效掃描線,基於運行長度統計獲得條空寬度序列,並結合端部噪聲/靜區判定實現有效條碼段的自適應截取與歸一化處理。

在解碼階段,面向 EAN-13、Code39 和 Code128C 三類常見條碼制式分別建立條寬模式匹配與字符還原算法,實現多制式自動識別並回顯於 GUI 界面。實驗結果表明,所提出的多方向掃描與運行長度歸一化方法能夠顯著提升傾斜與旋轉條件下的識別魯棒性,系統在不同噪聲與光照環境下保持較高的識別準確率與穩定性。本文驗證了基於 MATLAB 的多制式條形碼識別工程方案的有效性,併為後續擴展更多制式與嵌入式移植提供參考。

系統設計

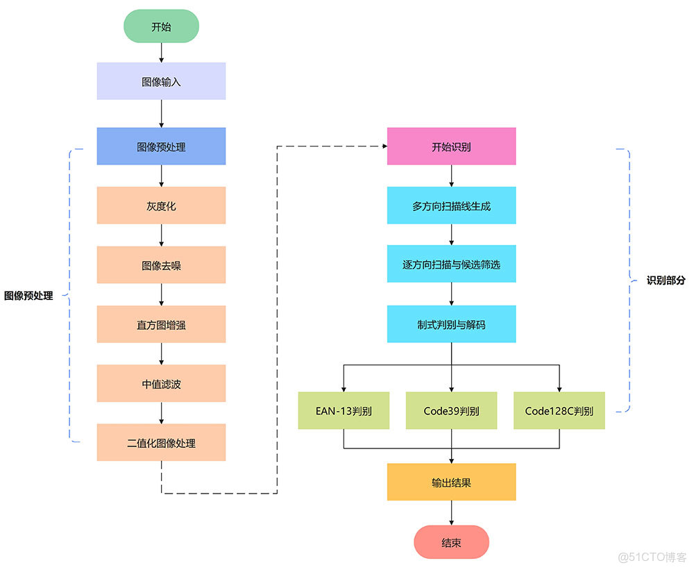
本系統基於 MATLAB GUIDE 構建圖形界面,以“圖像輸入—預處理—多方向掃描採樣—跳變與運行長度分析—EAN13/Code39/Code128C 制式判別解碼—結果可視化輸出”為主線,將各模塊函數化集成實現多制式條形碼魯棒識別。

【條形碼識別】基於matlab GUI二維條形碼識別_掃描線

圖1 系統整體流程圖

硬件配置

該系統硬件配置如上,如果您的電腦配置低於下述規格,運行速度可能會與本系統的存在差異,請注意。

【條形碼識別】基於matlab GUI二維條形碼識別_掃描線_02

表1 惠普(HP)暗影精靈10台式整機配置(系統硬件配置)

軟件環境

對本實驗所需的各類軟件及工具的基本信息進行了清晰彙總。

【條形碼識別】基於matlab GUI二維條形碼識別_#matlab_03

表2 系統軟件配置(真實運行環境)

運行展示

運行GRADUATE_PROJECT.m

【條形碼識別】基於matlab GUI二維條形碼識別_#matlab_04

圖2 基於MATLAB的多制式條形碼識別GUI系統主界面

該界面為系統運行初始狀態,整體分為“圖像輸入面板、圖像預處理面板、顯示面板、功能面板與識別結果區”五部分。左側提供讀入條形碼與多種預處理按鈕(灰度化、去噪、增強、中值濾波、二值化),中部與右側分別顯示原圖和處理/掃描示意圖,底部黃色區域用於輸出識別結果。界面佈局清晰,滿足圖像輸入—處理—識別—輸出的工程化操作流程。

【條形碼識別】基於matlab GUI二維條形碼識別_掃描線_05

圖3 EAN-13 條碼檢測與識別結果(樣例1)

系統加載傾斜且背景噪聲較強的 EAN-13 圖像後,右側處理區顯示多方向掃描線覆蓋條碼區域,其中紅色粗線表示最終識別成功的有效掃描線。結果區輸出 “411106200445”,與條碼下方可讀數字一致,説明多方向掃描 + run-length 歸一化策略能夠在旋轉與噪聲干擾條件下穩定定位並正確解碼 EAN-13 制式。

【條形碼識別】基於matlab GUI二維條形碼識別_MATLAB_06

圖4 EAN-13條形碼識別結果(樣例2)

輸入為另一幅 EAN-13 條碼圖像。右側處理區顯示掃描線在條碼主體區域內形成密集覆蓋,系統最終輸出 “000004111061”。識別結果與條碼下方數字一致,説明算法對不同清晰度與不同起始位置的 EAN-13 條碼具有良好穩定性。

【條形碼識別】基於matlab GUI二維條形碼識別_掃描線_07

圖5 Code128純數字條碼識別結果(樣例1)

輸入為僅含數字的 Code128 條碼(通常對應 Code128C 子集)。系統在右側顯示密集掃描線並自動篩選到有效線完成解碼,結果區輸出 “080309”。星號為 Code39/Code128 起止符樣式顯示(與你的解碼輸出一致),核心數據與條碼內容一致,驗證系統對純數字高密度 Code128 條碼的識別有效性。

【條形碼識別】基於matlab GUI二維條形碼識別_MATLAB_08

圖6 Code128純數字條碼識別結果(樣例2)

該樣例條碼區域較窄、條密度較高。系統仍可在扇形斜線族掃描中選出有效掃描線並輸出 “08032009”。結果正確説明:當條碼尺寸偏小或存在輕微縮放時,多組斜線補掃可提升識別成功率。

【條形碼識別】基於matlab GUI二維條形碼識別_MATLAB_09

圖7 Code128(字符型)條碼檢測與識別結果

輸入為含字母與空格的 Code128 條碼(通常對應 Code128B 或 A/B 混合子集)。系統成功完成定位與解碼,輸出 “NGUYEN TA TRIEU”。結果正確表明:系統不僅適用於純數字 Code128C,也能對字符型 Code128 條碼實現可靠識別。

【條形碼識別】基於matlab GUI二維條形碼識別_預處理_10

圖8 Code39條形碼識別結果(樣例1)

輸入為 Code39 字符型條碼(含空格與字母)。系統同樣通過多方向掃描找到有效掃描線,結果區輸出 “DO AN TOT NGHIEP”。該結果與條碼實際字符一致,表明系統的 Code39 模式匹配解碼模塊能夠正確識別寬/窄條組合並恢復字符信息。

【條形碼識別】基於matlab GUI二維條形碼識別_#matlab_11

圖8 Code39條形碼識別結果(樣例2)

該圖為系統對第二組 Code39 條碼樣例的識別結果界面。左側為預處理與功能按鈕區,中部“原圖顯示區”展示輸入的 Code39 條碼圖像;右側“圖片處理區”疊加顯示多方向掃描線,其中紅色粗掃描線為最終篩選出的有效掃描路徑,説明系統通過跳變次數與運行長度篩選成功定位條碼主體。底部結果區輸出“CO DIEN TU”,與條碼實際編碼內容一致,驗證了 Code39 解碼模塊在字符型條碼場景下的正確性與穩定性。