第二部分 選擇輸出管的工作點,並進行仿真

由於耳放在最大60mw,120歐負載情況下的輸出電壓峯-峯值有7.59V,交流電流的峯-峯值有63.25mA,假設上下每個管子輸出一半,那麼每個管子的有效負載就是120*2=240歐,輸出電流的峯-峯值大於63.25/2=31.625mA。選擇Ia>20mA,應該可以滿足要求。輸出管工作點在選擇的時候注意考慮以下幾點:

  1. 輸出功率不要超屏耗。 6N6的屏耗Pmax=4.8W
  2. 滿幅輸出時,失真度儘量小。也就是輸出電流的正負半周儘量對稱;

由於利用Multisim IV儀得到的特性曲線沒有刻度,很難做負載線。但可以利用基本的共陰電路來確定工作點是否合適;

第一步 求出工作點附近的管子參數

設置IV分析儀中NMOS管的仿真參數:

  • V_ds,相當於Ua:開始:0V,結束:300V,增量:1V
  • V_gs:相當於Ug:開始:-4.5V,結束:0V,步數:10;以0.5V為間隔,測試從-4.5到0V共10條曲線;

自動測試後,調整曲線的電流範圍和電壓範圍,得到比較容易觀測的圖形。

點擊V_gs=-3.5V的曲線,右鍵彈出菜單,選擇“顯示選擇標誌”,就可以看到被選中的曲線有“∆”符合標識;拖到V_ds測量線到135V,此時顯示出工作點的電流為22.456mA。此時的屏耗=135*22.456/1000=3.03w,小於Pmax。

V_ds測量線和V_gs=-3.5的交點就是工作點Q。如下圖所示:

eemd獲得的imfs個數少_彈出菜單


圖5:工作點Q1:V_ds=135V, V_gs=-3.5V

保持V_ds選擇線不變,選擇V_gs=-3V的曲線,此時顯示的電流為26.692mA,再選擇V_gs=-4V的曲線,此時顯示的電流為18.597mA,那麼管子在Q1的跨導:

\(gm=\frac{26.692-18.597}{4-3}=8.10\)

選擇V_gs=-3V的曲線,拖動V_ds選擇線,使得電流顯示最接近22.465mA,記錄此時的電壓值為126.745V;再選擇V_gs=4V的曲線,拖動V_ds選擇線,使得電流顯示最接近22.465mA,記錄此時的電壓值為143.212V;那麼管子在Q1的放大係數為:

\(µ = \frac{143.212-126.745}{4-3} = 16.47\)

則管子在Q1的內阻為:

\(ra = \frac {µ}{gm} = \frac {16.47}{8.10} = 2.03( KΩ)\)

考慮RL=240歐時的測試電路,此時:

\(Rk = \frac {3.5V}{22.456mA} = 0.16k\)

\(HT(V) = 135 + (0.24+0.16)*22.456 = 143.89(V)\)

搭共陰測試電路如下圖:

eemd獲得的imfs個數少_eemd獲得的imfs個數少_02

圖6 共陰測試電路

可見在負載只有240歐,輸出電流\(I_{pp}=40.8mA\)時,失真度達到12.352%。這也説明共陰電路是不適合驅動重負載的。不過,在實際的WCF電路中,由於存在深度負反饋,失真應該不會這麼大。

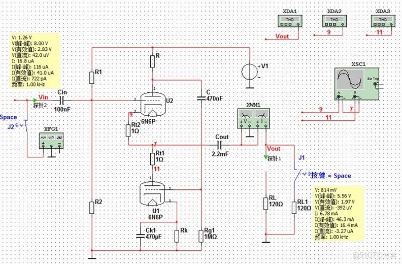
第二步 在Multisim裏搭建WCF電路

先不考慮驅動級。用兩個分壓電阻代替驅動級,給WCF電路上管提供偏壓。為了便於調試,在電路里增加了信號發生器,輸出功率計,輸出電壓探針和失真度儀。

為了比較上下管的輸出,給上下管增加了1歐的取樣電阻;

為了測試輸出阻抗,還增加了額外的負載和控制開關。

測試電路如下圖所示:

eemd獲得的imfs個數少_WCF_03


圖7 WFC測試電路

根據選定的工作點,需要計算的元件有下管的陰極電阻Rk,分壓電阻R1,R2,HT, 還有上管的陽極電阻R。Cout的值在測出輸出阻抗後再確定;

取工作點是\(Ug=-3.5V, Ua=135V, Ia=22.456mA\),則:

\(Rk = \frac {3.5}{22.456} = 0.16 (KΩ),Power\_Rk=\frac {3.5*22.456}{1000} = 0.08(W)\)

R的取值會影響HT,進而影響分壓電路的計算。所以有必要先對R的值進行估算。看到有的文章裏説當R=1/gm時,失真度最小。但都沒有給出理由和推導過程。我嘗試對這個結果進行推導:

由於上管和下管構成了推輓輸出。上管陰極輸出電流的方向和下管陽極輸出電流的方向相反,疊加在一起後一起驅動負載。

假設要使疊加後的信號失真最小,那麼上下管的輸出電流,應該大小相等,方向相同。

上下管輸出最大電流的時候,就是負載為0的時候;可以畫出這時候的電路交流通路,如下圖:

eemd獲得的imfs個數少_輸出阻抗_04

圖8 WFC等效電路-1

圖中所示是輸出正半周信號的時候,電路中電流的流向。當上下管平衡的時候:

\(i1=i2\)

\(i2\)是由於\(i1\)在R上產生壓降,經U1放大後產生的,因此根據電子管基本特性,\(i2\)和\(i1\)還滿足下面的關係:

\(i2=gm * i1 * R\)--------------------------(2)

(1) 代入(2) 得:\(i2 = gm* i2 * R\)

所以: \(R=\frac{1}{gm}\)

考慮負載RL不為0的情況。那麼交流通路就如下圖:

eemd獲得的imfs個數少_WCF_05


圖9:WFC等效電路-2

由於\(i1=i2\),那麼RL對於下管U1 來説等效阻抗就為2*RL,利用三極管電流方程,可以得到如下\(i2\)和\(i1\)的關係:

\(i2 = µ * \frac{i1 * R}{ra + 2RL},µ為U1的放大係數,ra為U1 的內阻\)

可以計算出 : \(R = \frac{1}{gm} + \frac{2RL}{µ}\)

也就是説R的最優值不僅和下管內阻有關,而且和負載阻抗有關。

但在實際仿真測試時,R取計算值時,失真並不是最小。但可以把計算值作為基準值,通過調整得到失真最小的最優值;

因此可以先按照\(R = \frac{1}{gm} + \frac{2RL}{µ}\)計算:

\(R = \frac{1}{8.10} + \frac {2*120}{16.47} = 0.138 (KΩ)\)

\(HT = 2 * Ua + Ia * (Rk + R) = 2 * 135+ 22.456*(0.16+0.138)=276.7(V)\)

分壓電路的電流取1mA,上下管工作狀態一致。分壓電路要保證上管U2的柵極電壓比陰極電壓低2.5V。U2的陰極電壓為\(Ua+Ug=130+2.5=132.5(V)\),所以U2的柵極電壓應當為130V

\(R2 = \frac{130V}{1mA} =130(KΩ)\)

\(R1 = \frac{276V}{1mA} – 130 = 146(KΩ)\)

第三步 開始仿真測試

首先給電路輸入1khz的正弦波,並觀測輸出的功率表,保證在120歐的負載上輸出60mw左右的功率。

然後調整不同的R值分別進行測試。每次測試都保證輸出功率在60mw左右。嚴格來講,R值改變,HT和分壓電阻R1的值需要重新計算,並調整。實際測的時候,發現影響不是很大。

最終確定R=185歐時,失真最小。重新計算一下HT=278V,R1=148(KΩ)。

當輸出60mw功率時,失真度為0.19%

當輸出20mw功率時,失真度為0.062%

測試電路及結果如下圖:

eemd獲得的imfs個數少_WCF_06


圖10 輸出60mw的測試結果

eemd獲得的imfs個數少_eemd獲得的imfs個數少_07


圖11 輸出20mw的測試結果

還可以進一步計算放大倍數和輸出阻抗。

放大倍數\(A=\frac{Vout}{Vin}=\frac{2.7}{3.89}=0.69\)

輸出阻抗的測量需要用到開關J1。

假設J1打開的情況下,測得的輸出電壓是U1;J1關閉的情況下,測得的輸出電壓為U2, 則輸出阻抗\(Zo= RL*\frac{U1-U2}{2*U2-U1}\),在本電路里可以測量並計算出Zo=50歐左右。

Cout的值和輸出阻抗及負載有關。\(Cout = \frac{1}{2*π*f*(Zo + RL)}\),假設下限頻率取1HZ,則:

\(Cout =\frac{1}{ 2* 3.14 * 1*(50+120)}=937(uF)\)

考慮到它的耐壓要高於電壓電壓,這一定是個巨無霸。但如果犧牲一點下限頻率,那還是可以接受的。

下表是測量和計算的結果:

仿真測試結果

Vin(Vp)=

5.5

Vin(Vrms)=

3.89

Pout(mW)=

60.8

THD(%)=

0.19

Vout(Vrms)=

2.7

A=

0.69425

Vout@1/2RL(Vrms)=

2.07

Zout(KΩ)=

0.053

Vin(Vp)=

3.2

Vin(Vrms)=

2.26

Pout(mW)=

20.61

THD(%)=

0.062

Vout(Vrms)=

1.57

A=

0.693849

Vout@1/2RL(Vrms)=

1.25

Zout(KΩ)=

0.041

整體測試結果還比較理想:

60mw輸出時的失真度<0.2%,已經達到<0.5%的要求。

20mw輸出時的失真度0.062%,離設計目標<0.05%還有一些差距。需要通過引入環路負反饋來進一步降低失真。