一、核心技術與參數

1. 高性能處理器

內核架構

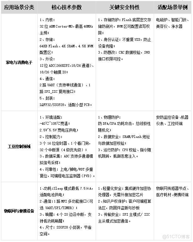
32位ARM Cortex-M0處理器,最高主頻48MHz,具備32位硬件乘法器,高效處理複雜算法。


存儲配置

Flash程序存儲器:64KB嵌入式閃存,支持4.5KB NVM配置區,實現代碼分區保護。

SRAM:4KB高速靜態隨機存取存儲器,支持快速數據處理。


時鐘系統

內置48MHz高速RC振盪器(HIRC),支持外部時鐘輸入。

低功耗32kHz LIRC振盪器,適配睡眠模式。

2. 外設接口

通信接口

UART:雙通道異步串口,支持18-bit波特率配置及單線通信模式。

SPI/IIC:複用SPI主從模式與IIC總線,兼容標準協議。

MFI多功能接口:支持UART/SPI/TIMER功能切換,靈活適配不同場景。


模擬接口

12-bit ADC:266KSPS採樣率,26通道輸入,支持連續轉換與DMA傳輸。

PWM輸出:4路獨立PWM通道,支持互補輸出與死區控制。

調試接口:SWD調試端口,支持在線編程與調試。 

3. 低功耗設計

睡眠模式:最低功耗僅7.5μA,支持外部中斷喚醒。

動態時鐘管理:根據負載切換系統時鐘,優化能效比。


二、應用場景分類

LKT6850安全MCU應用場景介紹_低功耗