動態

詳情 返回 返回

反轉鏈表(花式反轉) - 動態 詳情

題目描述

給你單鏈表的頭節點 head ,請你反轉鏈表,並返回反轉後的鏈表。

示例 1:

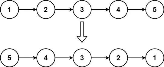
輸入:head = [1,2,3,4,5]
輸出:[5,4,3,2,1]

示例 2:

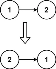
輸入:head = [1,2]
輸出:[2,1]

示例 3:

輸入:head = []
輸出:[]

提示:

  • 鏈表中節點的數目範圍是 [0, 5000]
  • -5000 <= Node.val <= 5000

進階:鏈表可以選用迭代或遞歸方式完成反轉。你能否用兩種方法解決這道題?

思路及解答

雙指針解法(迭代解法)

如果再定義一個新的鏈表,實現鏈表元素的反轉,其實這是對內存空間的浪費。

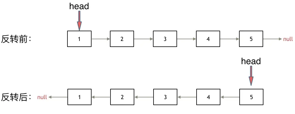
其實只需要改變鏈表的next指針的指向,直接將鏈表反轉 ,而不用重新定義一個新的鏈表,如圖所示:

之前鏈表的頭節點是元素1, 反轉之後頭結點就是元素5 ,這裏並沒有添加或者刪除節點,僅僅是改變next指針的方向。

雙指針反轉:

  1. 首先定義一個cur指針,指向頭結點,再定義一個pre指針,初始化為null。
  2. 開始反轉:把 cur->next 節點用tmp指針保存一下,也就是保存一下這個節點。
    為什麼要保存一下這個節點呢,因為接下來要改變 cur->next 的指向了,將cur->next 指向pre ,此時已經反轉了第一個節點了。
  3. 接下來,就是循環走如下代碼邏輯了,繼續移動pre和cur指針。
  4. 最後,cur 指針已經指向了null,循環結束,鏈表也反轉完畢了。 此時return pre指針就可以了,pre指針就指向了新的頭結點。
// 雙指針
class Solution {
    public ListNode reverseList(ListNode head) {
        if (head == null || head.next == null) {
            return head;
        }
        // 由於單鏈表的結構,至少要用三個指針才能完成迭代反轉
        // cur 是當前遍歷的節點,pre 是 cur 的前驅結點,temp 是 cur 的後繼結點
        ListNode prev = null;
        ListNode cur = head;
        ListNode temp = null;
        while (cur != null) {
            temp = cur.next;// 保存下一個節點
            cur.next = prev;//當前節點指向prev節點
            prev = cur;
            cur = temp;
        }
        return prev;
    }
}

上面操作單鏈表的代碼邏輯不復雜,而且也不止這一種正確的寫法。但是操作指針的時候,有一些很基本、很簡單的小技巧,可以讓你寫代碼的思路更清晰:

需要注意循環的終止條件。要知道循環終止時,各個指針的位置,這樣才能保返回正確的答案。如果你覺得有點複雜想不清楚,那就動手畫一個最簡單的場景跑一下算法,比如這道題就可以畫一個只有兩個節點的單鏈表 1->2,然後就能確定循環終止後各個指針的位置了。

遞歸解法

上面的迭代解法操作指針雖然有些繁瑣,但是思路還是比較清晰的。如果現在讓你用遞歸來反轉單鏈表,有沒啥想法?對於剛開始刷題的小夥伴來説,可能很難想到,這很正常。如果有解過二叉樹系列算法題,回頭再來看這道題,就有可能有想法解這道題了。因為二叉樹結構本身就是單鏈表的延伸,相當於是二叉鏈表嘛,所以二叉樹上的遞歸思維,套用到單鏈表上是一樣的。

遞歸反轉單鏈表的關鍵在於,這個問題本身是存在子問題結構的

例如,現在給你輸入一個以 1 為頭結點單鏈表 1->2->3->4,那麼如果忽略這個頭結點 1,只拿出 2->3->4 這個子鏈表,它也是個單鏈表對吧?

那麼這個 reverseList 函數,只要輸入一個單鏈表,就能給我反轉對吧?那麼能不能用這個函數先來反轉 2->3->4 這個子鏈表呢,然後再想辦法把 1 接到反轉後的 4->3->2 的最後面,是不是就完成了整個鏈表的反轉?

也就是

reverseList(1->2->3->4) = reverseList(2->3->4) -> 1

這就是「分解問題」的思路,通過遞歸函數的定義,把原問題分解成若干規模更小、結構相同的子問題,最後通過子問題的答案組裝原問題的解

class Solution {
    // 定義:輸入一個單鏈表頭結點,將該鏈表反轉,返回新的頭結點
    public ListNode reverseList(ListNode head) {
        if (head == null || head.next == null) {
            return head;
        }
        ListNode last = reverseList(head.next);
        head.next.next = head;
        head.next = null;
        return last;
    }
}

對於「分解問題」思路的遞歸算法,最重要的就是明確遞歸函數的定義。具體來説,我們的 reverseList 函數定義是這樣的:輸入一個節點 head,將「以 head 為起點」的鏈表反轉,並返回反轉之後的頭結點

明白了函數的定義,再來看這個問題,這段代碼似乎就很好理解了

借用棧

借用棧先進後出的能力(或者雙端隊列,一端進,另一端出也是一樣的效果)

  • 首先將所有的結點入棧
  • 然後創建一個虛擬虛擬頭結點,讓cur指向虛擬頭結點。然後開始循環出棧,每出來一個元素,就把它加入到以虛擬頭結點為頭結點的鏈表當中,最後返回即可。
class Solution {  
  
    public ListNode reverseList(ListNode head) {  
        // 如果鏈表為空,則返回空  
        if (head == null) return null;  
        // 如果鏈表中只有只有一個元素,則直接返回  
        if (head.next == null) return head;  
  
        // 聲明一個雙端隊列  
        ArrayDeque<ListNode> stack = new ArrayDeque<>();  
        ListNode cur = head;  
  
        while (cur != null) {  
            stack.push(cur);  
            cur = cur.next;  
        }  
  
        // 創建一個虛擬頭結點  
        ListNode pHead = new ListNode(0);  
        cur = pHead;  
        while (!stack.isEmpty()) {  
            ListNode node = stack.pop();  
            cur.next = node;  
            cur = cur.next;  
        }  
        // 最後一個元素的next要賦值為空  
        cur.next = null;  
        return pHead.next;  
    }  
}

解法總結

最好的方式還是雙指針解法;如果數據量較大,遞歸解法和借用棧的方式都有可能導致棧溢出的情況

user avatar moax 頭像
點贊 1 用戶, 點贊了這篇動態!
點贊

Add a new 評論

Some HTML is okay.