博客 / 詳情

返回

低代碼:技術的普適化潛能與軟件工程範式轉型

低代碼正在改變軟件開發的規則。通過拖拽組件和可視化界面,業務人員幾乎無需編程就能完成複雜應用的搭建。這種“人人都是開發者”的趨勢,雖然提高了效率,卻也悄悄挑戰着程序員的核心價值。

  • 開發門檻降低:低代碼讓業務人員無需深厚編程功底即可獨立開發應用,縮短了項目交付週期。
  • 團隊協作重塑:開發者與業務團隊的角色邊界被打破,傳統分工和職責定義面臨挑戰。
  • 專業知識弱化:複雜邏輯、系統架構和最佳實踐可能被忽視,程序員多年積累的專業經驗面臨被邊緣化的風險。
  • 創新與風險並存:低代碼加速了創新,但也可能帶來治理、可維護性和安全等潛在問題。

低代碼既是一種效率革命,也是一場職業生態的洗牌。它讓開發更民主,卻也在悄悄改變程序員的價值和地位。在這場浪潮中,我們必須思考:如何在擁抱低代碼帶來的便捷同時,保護專業開發者的核心價值?

可視化工作流

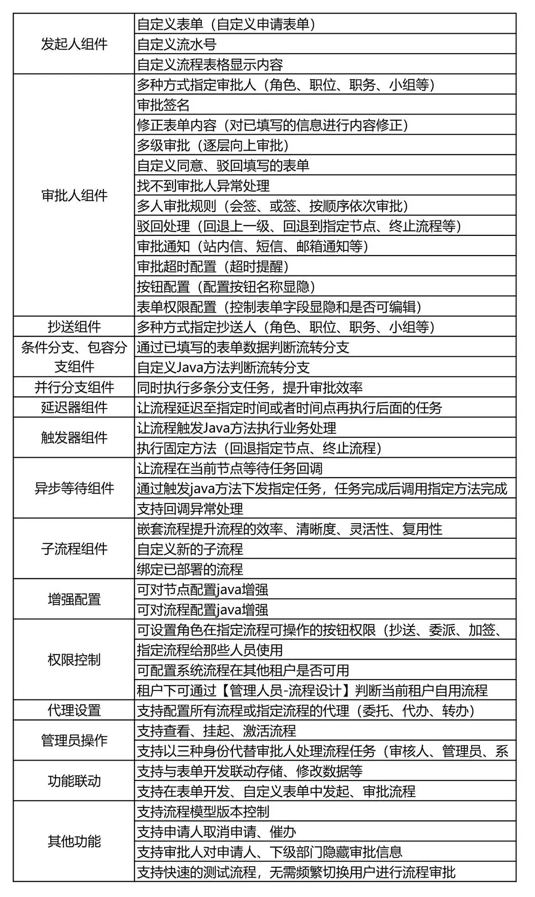
流程功能

流程功能清單

流程使用示例

系統界面
流程參數設置
流程示例
流程設計(請假申請)
流程設計(主管審批)
流程設計(完整請假流程)

可視化開發:低代碼平台中的結構性構建機制

低代碼平台中的可視化開發本質上是一種以圖形化界面驅動的模型建構方式,通過將 UI 與邏輯流程抽象為可配置組件,實現更高層次的系統表達。該機制降低了編碼密度,同時保留了核心邏輯的技術表達力,適用於中等複雜度的業務系統開發。

1. 組件化設計:抽象複用與界面構建分離

平台通常內置標準化 UI 和邏輯組件,支持通過參數配置實現行為定製。組件基於模塊化封裝,具備良好的複用性與組合性。典型實現中,表單、表格、流程節點等均可作為獨立單元拖拽調用,邏輯事件與數據綁定以配置驅動完成。

此模式有效分離了界面搭建與底層邏輯實現,提升了開發效率,也為業務人員的參與提供了技術入口。組件參數結構通常基於 JSON Schema 或 DSL(Domain Specific Language)實現,支持動態加載與運行時渲染。

2. 實時渲染:增量更新與數據綁定

基於 MVVM 模式的渲染引擎支持雙向數據綁定,實現 UI 與數據狀態的實時同步。平台通常採用虛擬 DOM + diff 算法,對用户操作進行最小化更新處理,減少 DOM 操作開銷。

這種架構提升了前端響應性能,也有助於開發者在可視化界面中即時驗證交互效果。跨平台響應式渲染機制進一步確保 UI 在不同設備上的一致性,減少調試與適配成本。

3. 分佈式協作:結構化版本控制與變更跟蹤

低代碼平台一般實現類 Git 的版本控制機制,支持多人並行協作。不同於傳統文本比對,平台對組件變更進行結構化追蹤,按語義層級進行衝突檢測與自動合併,提高協作效率並降低迴退成本。

平台通常集成任務分支、修改記錄、審批流程等管理機制,適用於中型以上項目的多人開發場景。

4. 一鍵部署與分佈式事務處理

平台集成容器化工具鏈(Docker/Kubernetes)與 CI/CD 流程,支持自動構建與部署。構建過程通常包括靜態資源打包、後端服務編譯、依賴注入與配置模板渲染,最終生成可部署鏡像。

對於涉及分佈式架構的場景,平台通過嵌入 Saga 或 2PC 協議保障事務一致性。Saga 模式基於補償邏輯,適用於鬆耦合服務;2PC 適用於強一致性要求但存在阻塞風險。二者根據業務需求選擇適配。

核心引擎機制:低代碼平台的技術運行基礎

低代碼平台依託五大核心引擎,構建出支撐高性能、可擴展應用開發的底層技術體系。各引擎分別承擔數據處理、功能管理、模板渲染、可視化展示與系統切面治理等職責,形成完整的工程閉環。

1. SQL 引擎:查詢優化與並行執行

SQL 引擎負責底層數據存取的執行效率,通常具備以下特性:

  • 查詢優化器:通過統計信息分析與查詢重寫機制,生成執行路徑最優的計劃。典型優化手段包括索引選擇、謂詞下推與連接重排序,適用於複雜多表關聯查詢及大數據集分析場景。
  • 並行執行框架:支持多線程併發執行、分區策略調度與緩存機制優化,適應高併發讀寫場景。例如,在訂單處理系統中,分區可按時間或業務線劃分,提高處理吞吐量並降低鎖衝突風險。

2. 功能引擎:模塊化與運行時擴展能力

功能引擎面向業務功能的封裝與擴展管理,通常包含如下機制:

  • 插件化架構:將常用業務模塊(如權限控制、流程引擎)封裝為獨立插件,支持運行時熱插拔,減少系統耦合。
  • 動態服務註冊:基於 IOC(控制反轉)與按需加載機制,控制服務初始化時機與資源調度,避免資源浪費。
  • 規則引擎集成:提供規則表達式解析與運行時執行接口,支持動態配置業務邏輯,如審批條件、分支決策等。

3. 模板引擎:結構生成與渲染性能優化

模板引擎用於視圖層的結構構建與數據綁定,強調分離性與性能:

  • 動態綁定機制:基於虛擬 DOM 與數據驅動框架,實現界面狀態與模型數據的雙向同步,適合表單、數據展示等高動態交互界面。
  • 編譯優化:通過模板預編譯與指令合併減少運行時開銷;典型優化包括靜態節點提取與批量 DOM 操作合併。
  • 模板繼承結構:支持基礎模板複用與多層次繼承,提升頁面結構的可維護性與一致性,適用於多業務線應用構建。

4. 圖表引擎:高性能可視化渲染體系

圖表引擎面向數據可視化任務,優化大數據渲染性能與交互響應能力:

  • GPU 加速渲染:使用 WebGL 處理圖形渲染任務,提升多點圖形或實時動畫的渲染性能,適用於數據密集型儀表盤。
  • 增量更新機制:通過數據差異檢測僅重繪變化部分,避免全量刷新,提高幀率與響應速度。
  • 圖表擴展接口:支持多種可視化類型(3D、地理圖、層級圖等),並預留二次開發能力,滿足業務定製需求。

5. 切面引擎:橫向關注點分離與系統治理

切面引擎用於處理非業務邏輯的橫切任務,提高系統的可維護性與可觀測性:

  • AOP 框架:基於代理機制(動態/靜態)實現日誌、安全、審計等功能與主業務邏輯解耦。典型應用包括全鏈路日誌、異常統一處理、性能埋點等。
  • 代理策略選擇:根據場景選擇合適的代理實現方式,靜態代理適合性能敏感路徑,動態代理適合通用性與擴展性場景。
  • 自動化維護機制:結合測試框架與日誌追蹤工具,快速定位切面邏輯異常,降低系統維護成本。

模型驅動開發(MDD):抽象重構與自動化執行框架

模型驅動開發通過將業務邏輯和系統結構抽象為標準化的模型,重構傳統軟件開發流程。其關鍵在於依託自動代碼生成、智能優化和跨平台適配三大技術模塊,實現開發流程的自動化與系統性能的持續優化。

1. 自動化代碼生成:多語言支持與模板定製

基於領域驅動設計(DDD)原則,MDD框架通過業務模型定義,自動生成符合規範的應用代碼。代碼生成支持主流編程語言(如Java、Python、Go),生成結構嚴謹、邏輯清晰的代碼基線。

動態模板機制允許開發者對生成規則進行擴展和定製,例如嵌入特定業務邏輯或優化數據處理流程。此機制使開發聚焦於核心業務創新,減少重複編碼工作量,提高整體開發效率。

  1. 智能優化引擎:靜態與動態分析結合

智能優化模塊結合靜態代碼分析與運行時動態監控,保障代碼質量和系統性能:

  • 靜態分析:識別冗餘代碼、無用函數及變量,優化內存和邏輯分支結構,提升代碼整潔度與執行效率。
  • 動態分析:在運行階段監測性能指標,動態調整併發策略和資源分配,優化線程調度,提升系統吞吐量與響應速度。

該機制特別適用於高併發和複雜業務場景,如金融交易和實時數據處理,顯著降低調試和維護成本。

3. 跨平台兼容性:容器化與環境抽象

MDD通過容器化技術(Docker、Kubernetes)結合環境適配抽象,實現應用在多種部署環境間的無縫遷移:

  • 容器化封裝:統一封裝應用及依賴,確保運行環境一致性,簡化部署過程,避免環境相關錯誤。
  • 動態環境適配:通過多環境適配器,自動調整資源配置和性能參數,適配公有云、私有云、混合雲及邊緣計算等多樣環境。

此設計有效降低了跨平台部署複雜度,保證了應用的高可用性與性能穩定。

深度優化數據處理:複雜業務下的數據驅動架構

系統通過構建智能化、高性能的數據處理架構,應對多樣化業務需求,涵蓋跨數據庫兼容、實時流處理、自動化數據轉換、動態數據建模及底層高性能組件支持。

1. 跨數據庫兼容性

採用智能數據連接器,支持主流關係型與非關係型數據庫(MySQL、Oracle、MongoDB、Redis等),實現無縫切換。

  • 負載均衡與分區策略:依據實時負載動態調度請求,結合數據分區提升讀寫性能,有效避免單點瓶頸。
  • 自適應查詢調優:動態調整查詢執行路徑和事務策略,降低鎖競爭,確保高併發環境下穩定性。

2. 實時流處理

基於分佈式流處理框架(如 Apache Flink),實現毫秒級數據處理。

  • 事件驅動架構(EDA):解耦數據生產與消費,支持高吞吐異步消息處理。
  • 彈性資源調度:動態擴縮容以適應波動流量,保障系統響應時效。
  • 複雜事件處理(CEP):通過窗口和狀態管理實現多維度數據聚合與模式識別。

3. 自動化數據清洗與轉換

結合規則引擎與機器學習,實現數據質量自動化管理。

  • 智能ETL流程:自動識別和修正異常、缺失及格式錯誤數據。
  • AI輔助預測:基於歷史模式,預測潛在數據異常並提前干預。
  • 一致性校驗:確保跨源數據標準化與規範化處理。

4. 動態數據建模與多維分析支持

通過虛擬字段和靈活統計配置,實現動態數據擴展與深度分析。

  • 虛擬字段:業務層定義計算或關聯字段,無需變更底層數據庫結構。
  • 多維分析引擎:支持自定義報表和交互式儀表盤,結合可視化組件提供業務洞察。

5. 高性能底層組件庫支持

底層組件通過模塊化設計與事件驅動架構確保系統的高效與可維護。

  • 事件總線(EventBus):實現異步發佈/訂閲,解耦模塊間通信。
  • 數據庫方言(Dialect):針對不同數據庫優化生成SQL,提升執行效率。
  • 事件驅動架構(EDA):業務邏輯與數據流處理分離,提升系統擴展性與穩定性。

AI深度融合重構開發體驗

人工智能技術與軟件開發流程的深度集成,推動了開發效率和質量的系統性提升。通過智能代碼生成、主動故障排查、場景化推薦、自然語言交互、自動化測試與自適應學習六大技術模塊,AI構建了覆蓋編碼到運維的全鏈路智能支持體系。

1. 智能代碼生成與實時優化

基於Transformer架構(如CodeBERT、GitHub Copilot)等深度學習模型,AI代碼助手能夠解析自然語言指令,生成規範且高效的代碼片段。

  • 實時靜態分析與動態監控結合,檢測代碼冗餘與性能瓶頸,提供針對性優化建議。
  • 適用非專業開發者快速構建基礎模塊,也為資深開發者節省重複性編碼工作,提升整體開發效率。

2. 主動故障排查與預測維護

通過時序數據分析與機器學習模型(如LSTM),實現異常檢測、根因定位及故障預測。

  • 實時監控系統日誌和性能指標,快速識別異常事件。
  • 基於歷史故障數據預測潛在風險,支持預防性擴容與調優。
  • 提前介入故障修復,提升系統穩定性與可用性。

3. 場景化推薦與智能決策支持

利用上下文感知和項目歷史數據,AI引擎為不同開發場景提供精準建議。

  • 推薦符合最佳實踐的技術方案和組件選擇。
  • 依據數據規模和業務需求優化算法與架構決策。
  • 降低試錯成本,保障設計合理性和擴展性。

4. 自然語言交互開發接口

基於對話式AI,開發者可通過自然語言描述完成代碼生成和系統操作。

  • 支持文本、語音及可視化界面多模態交互。
  • 實現低代碼/無代碼開發模式,降低跨職能團隊協作門檻。
  • 促進產品經理、設計師等非編碼角色的參與。

5. AI驅動的自動化測試與質量保障

結合機器學習技術,實現測試用例自動生成與動態優化。

  • 基於業務規則與代碼邏輯生成覆蓋面廣泛的測試腳本。
  • 通過性能趨勢分析與風險評估調整測試策略。
  • 提升測試效率和覆蓋率,減少人工干預。

6. 自適應學習與持續優化

持續採集開發者行為和項目數據,動態調整開發輔助策略。

  • 分析代碼提交與調試數據,定製化生成風格和推薦內容。
  • 基於歷史迭代趨勢預測未來技術瓶頸和需求變化。
  • 提供前瞻性支持,保障系統的長期演進與競爭力。

豐富插件生態:驅動多場景應用與技術擴展

低代碼平台通過模塊化、插件化架構,構建了多樣且開放的插件生態,極大地提升了系統的可擴展性和適應性,滿足不同行業與業務場景的複雜需求。以下為關鍵插件類別及其技術特點:

  • 實時數據流處理插件:利用Apache Kafka、Apache Flink等流式計算框架,支持低延遲的數據採集、處理與分析,適應金融交易監控、用户行為追蹤等場景。
  • AI模型訓練與推理插件:集成TensorFlow、PyTorch等深度學習框架,支持模型開發、訓練和在線部署,適用於智能推薦、圖像識別等應用。
  • 智能圖像處理插件:基於卷積神經網絡(CNN)技術,實現OCR文字識別、目標檢測和視頻分析,廣泛應用於安防監控和醫療影像分析。
  • 數據集成與ETL插件:支持多源異構數據的採集、清洗、轉換和加載,助力數據倉庫與數據湖的建設,提升數據治理能力。
  • 自然語言處理插件:集成GPT等大型預訓練語言模型,支持語義理解、多語言翻譯和文本生成,適合智能客服與輿情分析。
  • 智能客服插件:結合對話管理和意圖識別技術,實現自動應答、工單生成與客户交互優化,提升服務效率。
  • 智能推薦系統插件:基於協同過濾與深度學習算法,提供個性化推薦功能,適用於電商、內容分發等平台。
  • 容器化部署插件:支持Docker和Kubernetes,實現雲原生應用的彈性部署與高可用保障。
  • 低代碼RPA插件:通過流程自動化技術實現數據錄入、報表生成等重複任務自動化,提升業務效率。
  • API網關插件:集成API聚合、負載均衡、認證授權和版本管理,優化微服務架構中的接口性能與安全性。
  • 邊緣計算插件:支持物聯網設備的本地數據處理與分析,降低中心服務器負載,適用於工業自動化等場景。
  • 智能運維插件(AIOps):融合故障診斷、性能監控和異常檢測技術,提高IT運維效率與系統穩定性。
  • 數據安全與隱私保護插件:提供數據加密、訪問控制及隱私合規功能,滿足金融、醫療等行業的安全需求。
  • 身份認證與訪問管理插件:支持多因素認證(MFA)、單點登錄(SSO)等安全機制,強化身份管理。
  • 安全審計與日誌分析插件:實現日誌採集、異常行為檢測與合規性報告,助力網絡安全與合規審計。
  • 業務流程建模插件:基於BPMN標準,支持快速流程設計與優化,提高企業級流程透明度與管理能力。
  • 數據可視化插件:提供多樣化交互圖表和儀表盤,支持實時數據分析與業務洞察。
  • 表單生成插件:通過拖拽組件快速搭建複雜表單,支持動態字段和權限控制,適用於行政審批及問卷調查等場景。

開放架構:高性能技術棧與開源生態融合

開放架構結合高性能技術棧、靈活擴展能力和豐富開源資源,構建可持續的技術平台,支持多樣化業務需求和系統長期演進。

微服務架構:解耦、高併發與數據一致性保障

微服務採用事件驅動架構(EDA)和分佈式任務調度機制,實現服務間異步通信與解耦。

事件總線實現異步事件傳遞,降低服務耦合度,提升系統彈性和擴展能力。分佈式任務調度器(如Celery、Quartz)支持高併發環境下的動態資源分配和任務調度。結合Saga、TCC等分佈式事務控制方案,保障跨服務調用中的數據一致性和事務完整性,從而提升複雜業務場景的性能和穩定性。

開源框架支持:降低門檻與促進持續創新

基於Spring Boot、Node.js等開源框架,平台提供透明源碼和完善文檔,降低開發者學習成本。內置JUnit、Jest等測試工具,確保代碼質量。

依託開源社區(如GitHub)的全球協作,開發者可通過提交Pull Request和參與Issue討論推動框架和平台的持續演進與功能創新,形成良性技術生態閉環。

多樣化組件庫:標準化與靈活定製的結合

組件庫覆蓋金融、零售、醫療等行業場景,包含表單生成器、動態圖表等標準化組件。兼容React、Vue、Angular等主流前端框架,採用接口適配器實現無縫集成。

模塊化和插件化設計支持組件的二次開發與個性化定製,簡化複雜業務邏輯的實現,提升開發效率和系統擴展能力。

高性能支撐:內存計算與雲原生技術保障

平台融合內存數據庫(Redis、Memcached)、雲原生技術(Docker、Kubernetes)及列式存儲數據庫(ClickHouse、Apache Druid),滿足高併發和大數據處理需求。

內存數據庫提升數據訪問速度,雲原生技術實現動態彈性伸縮和快速部署,列式存儲優化複雜查詢響應時間。多技術協同保障系統在大規模數據和高負載環境下的穩定性與高效性。

企業功能增強:從開發工具到智能決策支持

隨着數字化轉型深入,現代企業開發環境演變為集數據管理、業務處理與智能決策支持於一體的綜合技術架構,顯著提升企業在複雜業務場景中的適應力與處理效率。

數據增刪查改(CRUD):高效靈活的數據操作

低代碼平台通過可視化開發與動態數據綁定,實現拖拽式組件配置,用户無需編寫SQL或後端代碼即可完成數據操作。

UI組件與數據源實時同步,確保界面與數據即時聯動。針對高併發環境,平台支持批量操作機制,結合事務合併與異步任務調度,減少前端負載,提升響應速度與系統性能。例如,在電商促銷場景,批量訂單處理降低數據庫壓力,加快處理響應。

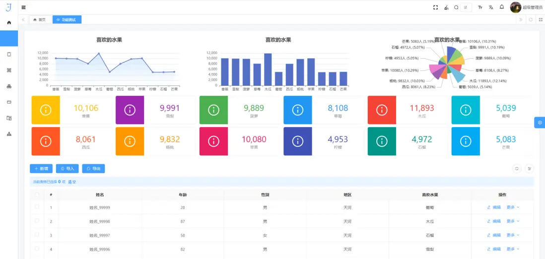
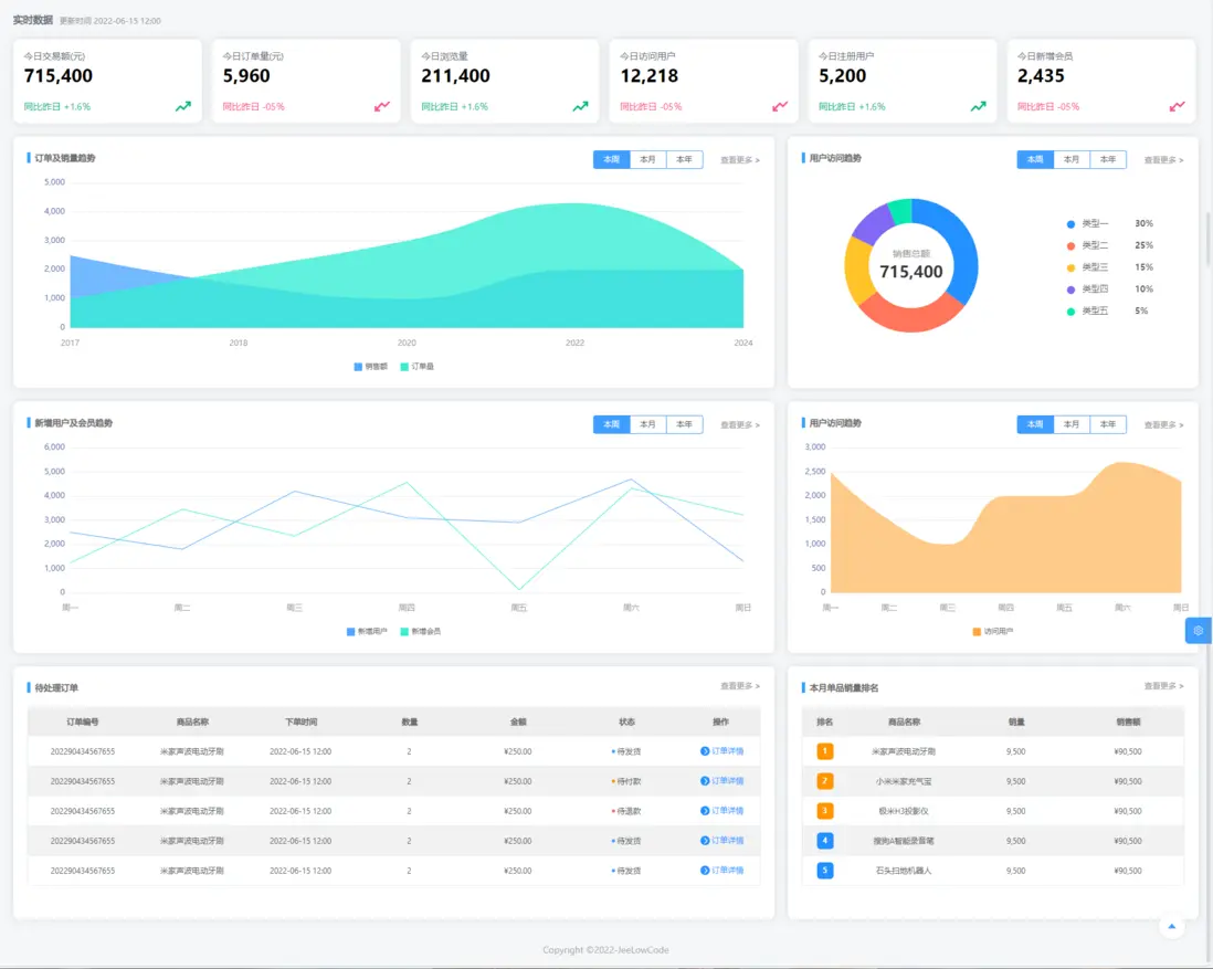
圖表創建與交互分析:高性能可視化渲染

平台提供標準化圖表組件庫(柱狀圖、折線圖、熱力圖等),支持圖表類型動態調整與聯動過濾。

基於WebGL與Canvas技術的渲染引擎利用硬件加速和分層渲染,確保大規模數據的流暢可視化與低延遲交互。在金融風控等場景,實時數據流動態更新熱力圖,反映市場波動,滿足複雜分析需求。

業務邏輯配置:響應式編程與事件驅動設計

藉助雙向數據綁定和條件邏輯,平台實現UI與數據層之間高效數據傳遞。

內置條件邏輯配置支持複雜規則的快速設計和驗證,如動態字段計算或流程觸發。事件驅動機制基於用户操作或系統狀態變化觸發交互邏輯,提升業務流程靈活性。彈窗設計增強用户體驗,例如訂單審批中實時展示審批歷史及關聯信息。

公式計算與規則執行:自動化與實時驗證

內置豐富公式庫覆蓋數學運算、邏輯判斷與文本處理,支持自定義擴展,結合實時驗證功能,能即時反饋公式執行結果,快速定位修正錯誤。

規則引擎自動執行復雜業務規則(庫存預警、風險評分等),減少人工干預。例如銷售系統自動觸發折扣規則,根據用户行為動態調整定價策略。

虛擬字段與權限管理:靈活性與安全性並重

通過虛擬字段機制支持動態定義計算字段和關聯字段,無需改動底層數據庫架構,促進業務模型快速迭代。如CRM系統中動態添加客户分組字段以響應市場策略調整。

基於角色的訪問控制(RBAC)實現細粒度權限管理,保障敏感數據安全。多租户架構通過數據庫分片、命名空間隔離等技術實現租户間數據隔離,確保數據隱私與合規性。

user avatar
0 位用戶收藏了這個故事!

發佈 評論

Some HTML is okay.