博客 / 詳情

返回

低代碼的系統化演進:從工具邏輯到平台架構的技術解讀

低代碼最初被看作是開發效率工具,用於快速搭建審批流程、表單收集等輕量化應用。隨着企業級需求的增長,這種工具化定位逐漸顯得不足。

越來越多的企業開始關注低代碼在複雜系統、跨部門協同以及高併發場景中的適用性。由此,低代碼的角色正在發生轉變——從滿足局部需求的工具,向支撐業務架構和長期治理的平台演進。

這種轉變不僅是功能上的擴展,更是架構、性能、安全和生態上的系統性升級。

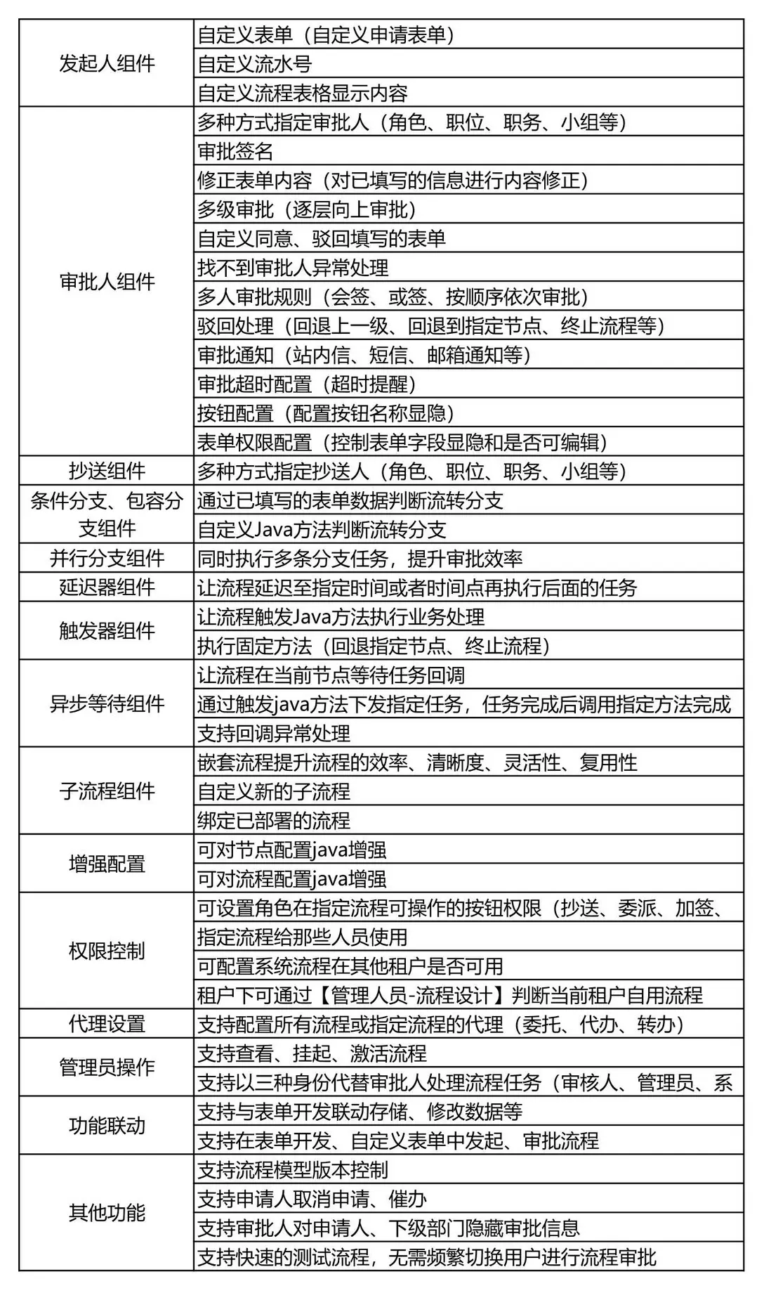
可視化工作流

流程功能

流程功能清單

流程使用示例

系統界面
系統界面
流程參數設置
流程示例
流程設計(請假申請)
流程設計(主管審批)
流程設計(完整請假流程)

可視化開發:直觀高效的應用構建

低代碼平台正在重新定義軟件開發流程。通過可視化開發工具,開發者無需大量手寫代碼即可完成應用原型和功能模塊構建。“所見即所得”的實時反饋,使界面與業務邏輯的設計更加直觀。該方法不僅加快開發迭代,還促進跨團隊協作、業務需求快速響應和系統模塊化管理,為企業級應用提供高效技術支撐。

1. 組件化設計:模塊化與複用

組件化設計將複雜界面和業務邏輯拆解為最小可組合單元,提供高效的開發、複用和擴展能力。

  • 標準化與參數化組件庫:平台內置表單、列表、圖表、導航欄等通用組件,並支持行業特定模塊(如金融風控、醫療表單)。開發者可通過參數調整與屬性綁定,將組件與數據源或業務邏輯靈活連接,實現快速迭代和差異化配置。
  • 模塊化複用與擴展性:組件基於模塊化設計,可在不同項目中直接複用,減少重複開發。同時,平台提供插件化機制與擴展接口,允許開發者自定義組件功能,以滿足多樣化和複雜業務場景的需求。
  • 可視化依賴與結構優化:平台支持組件間依賴關係的可視化展示,使系統結構更加直觀透明。開發者不僅能快速識別關鍵模塊,還能優化邏輯鏈路,從而提升整體設計效率與後期維護的可控性。

2. 實時渲染與動態預覽

實時渲染和動態預覽機制讓開發者能夠即時觀察界面變化與數據聯動,提高開發效率並減少調試成本。

  • 雙向數據綁定與增量更新:界面與數據模型保持實時同步,任何調整即時反映在顯示層,同時僅更新變化部分,提升渲染效率。
  • 跨平台響應式預覽:支持桌面、移動、平板等多終端實時預覽,可模擬不同屏幕尺寸和操作環境,確保界面一致性和用户體驗優化。
  • 虛擬DOM與渲染優化:平台通過虛擬DOM和渲染優化算法減少DOM操作開銷,實現高性能頁面更新,即使在複雜業務場景下也保持流暢響應。
  • 交互模擬與用户體驗驗證:可視化開發工具支持用户交互模擬,包括點擊、拖拽、數據輸入等操作,為原型設計提供真實操作反饋,加速迭代驗證。

3. 可視化業務邏輯編排

通過流程圖或節點拖拽方式,平台實現業務邏輯的直觀配置,使複雜邏輯快速可視化和可控。

  • 節點化事件與數據流管理:業務邏輯通過節點表示事件觸發、數據流和條件分支,清晰展示流程順序和依賴關係。
  • 條件邏輯與分支配置:內置條件配置工具支持複雜規則的可視化設置,開發者無需編寫代碼即可實現多條件業務決策邏輯。
  • 任務序列與自動化執行:支持業務任務的順序配置和自動化執行,結合定時任務或事件觸發機制,實現高效流程管理。
  • 跨角色協作與流程審查:通過可視化業務流程圖,非開發人員也可參與流程設計和審查,提高團隊透明度與協作效率。

4. 分佈式協作支持

分佈式協作機制保證團隊多成員在不同地點開發時,模塊化管理、版本控制和衝突解決高效可靠。

  • 分佈式版本控制:支持 Git 等版本控制系統,實現模塊獨立開發、分支管理和多版本並行迭代。
  • 變更追蹤與衝突合併:自動記錄每次修改,支持衝突檢測、回滾與版本恢復,提高開發安全性和協作效率。
  • 權限與角色管理:不同成員可基於角色獲得不同操作權限,確保開發安全與任務責任清晰。
  • 跨地域協作:提供遠程同步和實時共享機制,使全球團隊可同時開發和調試,提高複雜系統開發效率。

5. 無縫部署與事務管理

一鍵部署和分佈式事務管理確保應用在不同環境下快速上線且數據安全可靠。

  • 容器化部署與CI/CD:平台支持 Docker、Kubernetes 容器化部署及CI/CD工具鏈,實現應用及依賴的一鍵打包、發佈與自動化運維。
  • 跨模塊事務一致性:採用2PC、Saga模式等分佈式事務協議,保證多服務操作的數據一致性與完整性。
  • 版本隔離與灰度發佈:支持多版本並行部署和灰度發佈策略,降低上線風險,同時便於快速回滾和問題修復。
  • 自動化運維監控:平台內置監控工具,可實時檢測部署狀態、服務健康度及性能指標,保障應用穩定運行。

可視化開發通過組件化設計、實時渲染、業務邏輯可視化、分佈式協作和自動化部署,極大簡化了應用構建和迭代流程。模塊化、可複用組件與流程化邏輯配置使非專業開發者也能參與開發,跨團隊協作更高效。結合容器化與分佈式事務管理,平台在高併發、多模塊業務場景下保持系統穩定性與可靠性,為企業級應用的快速交付提供堅實保障。

核心引擎:支撐高效開發的技術體系

通過系統化優化核心引擎,為軟件開發提供高效、靈活且技術驅動的模式。核心引擎涵蓋數據處理、業務功能、模板渲染、圖表可視化和系統維護優化等多維度能力,是平台高性能與可擴展性的核心保障。

1. SQL 引擎:智能查詢與高性能計算

SQL 引擎通過智能優化和並行計算,確保大數據環境下的查詢高效性與數據一致性,為業務系統提供可靠的數據支撐。

  • 智能查詢優化器:配備高級查詢優化器,可根據表結構、索引和數據分佈動態生成最優執行計劃。結合查詢重寫、索引推薦和成本模型分析,顯著提升複雜 SQL 查詢在大規模數據集下的執行效率。
  • 多線程並行處理:支持數據庫分區管理、緩存策略優化及跨數據庫兼容設計。多線程與分佈式執行機制可充分利用多核 CPU 和分佈式節點資源,保證高併發場景下的數據處理穩定高效。
  • 事務管理與一致性保障:內置 MVCC、2PC 等事務協議,實現跨表、跨節點的數據一致性與隔離性。結合快照讀、回滾段和併發控制,降低數據衝突風險,並支持高可靠性業務操作。
  • 智能緩存與數據預取:SQL 引擎可結合內存級緩存和數據預取策略,對熱點數據進行緩存,減少磁盤 I/O,提高響應速度和查詢吞吐量。

2. 功能引擎:模塊化架構與擴展能力

功能引擎通過模塊化封裝和動態服務管理,實現業務功能的快速集成與個性化定製,增強系統的靈活性和可擴展性。

  • 模塊化封裝:將常用業務功能(如權限控制、審批流程、報表管理)進行標準化封裝,實現插件化組合。開發者可按需“插拔”功能模塊,快速搭建系統邏輯。
  • 動態服務註冊與依賴管理:結合依賴注入與按需加載機制,動態管理服務實例和資源分配,減少冗餘服務開銷,提高系統運行效率。
  • 規則引擎集成:提供可配置規則引擎接口,支持複雜業務規則的可視化配置與自動化執行,滿足企業個性化開發需求。
  • 服務監控與彈性擴展:功能引擎可集成監控模塊,對服務負載、調用頻次及異常情況進行實時監控,同時支持動態擴容與故障切換,提高系統彈性。

3. 模板引擎:解耦設計與高效渲染

模板引擎通過前後端邏輯分離與動態渲染優化,實現界面快速生成和高效迭代,提高開發效率和可維護性。

  • 動態數據綁定:採用虛擬 DOM 與雙向數據綁定,實現前端界面與後台數據實時聯動。界面調整可即時反映數據變化,加快開發迭代。
  • 編譯優化算法: 模板編譯器通過靜態分析和增量更新優化渲染邏輯,減少不必要的計算,提高渲染速度和性能穩定性。
  • 多層繼承體系:支持多層模板繼承與嵌套組合,開發者可在基礎模板上擴展複雜界面和業務場景,實現高複用性和靈活擴展。
  • 條件渲染與異步加載:模板引擎支持按需渲染和異步組件加載,優化首屏渲染時間,提高大型應用的響應速度和用户體驗。

4. 圖表引擎:高性能可視化與交互

圖表引擎通過 GPU 加速渲染、分層緩存和可擴展接口,實現大數據實時可視化與豐富交互,滿足企業分析需求。

  • GPU 加速渲染:利用 WebGL 和 Canvas,將大規模數據集實時渲染為動態圖表,支持縮放、過濾及交互操作。
  • 分層緩存與增量渲染:將靜態圖層與動態圖層分離,採用增量更新策略,減少重複繪製,提高渲染性能和流暢度。
  • 多維度擴展接口:提供豐富圖表類型並支持自定義擴展,企業可根據數據分析場景快速生成所需可視化方案。
  • 交互事件與動畫效果:支持鼠標/觸控事件綁定和動畫效果,實現數據變化的實時反饋,提升用户體驗。

5. 切面引擎:面向切面編程與維護優化

切面引擎通過 AOP 技術和代理模式,將橫切關注點與業務邏輯解耦,實現系統模塊化、可維護性和性能優化。

  • AOP 技術框架:日誌、性能監控、安全驗證等橫切關注點集中管理,提升模塊化水平,降低重複開發成本。
  • 代理模式支持:提供運行時動態代理和編譯時靜態代理,開發者可根據場景優化性能和系統資源使用。
  • 自動化維護工具:結合自動化測試、監控與診斷工具鏈,降低系統維護成本,確保架構穩定性和可持續擴展。
  • 異常捕獲與統一處理:切面引擎可統一處理異常和錯誤日誌,增強系統魯棒性,同時支持實時報警和智能分析,方便運維和開發決策。

模型驅動開發:全流程自動化與智能化

以模型為核心的開發方式,不僅大幅簡化複雜業務場景下的開發流程,也為企業提供快速交付與持續演進的能力。這種開發範式通過將業務邏輯、數據結構和界面元素抽象為標準化模型,實現從設計到代碼生成、優化與部署的全流程自動化。同時,模型驅動開發有助於增強系統可維護性、可擴展性和可複用性,為企業數字化轉型提供穩定的技術支撐。

1. 自動化代碼生成:多語言支持與深度定製

自動化代碼生成通過將業務模型轉化為可執行代碼,實現開發流程標準化、效率提升和可複用性增強,是模型驅動開發的核心環節。

  • 多語言生成與標準化設計:系統能夠根據抽象模型自動生成 Java、Python、Go 等多種主流編程語言代碼,並保證代碼結構清晰、邏輯嚴謹。生成代碼遵循領域驅動設計(DDD)原則與行業最佳實踐模式,確保系統在可擴展性和可維護性上的優勢。
  • 動態模板與模塊定製:引入動態模板機制,使開發者可以針對業務模塊靈活調整生成邏輯。模板支持參數化配置、條件分支生成和可插拔組件化生成,實現模塊級別定製開發。
  • 模型驗證與自動糾錯:自動化代碼生成過程中可進行模型驗證與語法檢查,提前發現邏輯衝突和潛在錯誤,減少後期調試成本,保證生成代碼質量。
  • 跨項目複用與版本管理:模型及模板可跨項目複用,結合版本控制機制,支持快速迭代和多版本管理,實現開發效率和業務價值的雙重提升。

2. 智能優化引擎:性能與質量雙重保障

智能優化引擎通過靜態分析、動態分析和運行時調優,實現代碼性能優化、邏輯精簡和系統可靠性提升,為高負載應用提供堅實保障。

  • 靜態與動態分析:引擎通過靜態分析識別代碼冗餘、低效循環及未使用變量,並通過動態分析監控運行時行為,優化內存管理與函數調用順序。
  • 多線程與異步優化:在併發任務場景下,智能優化引擎能夠動態調整線程池大小、調度策略和任務優先級,提高系統吞吐量和響應速度。
  • 自動化性能檢測與優化:集成性能分析工具和代碼剖析機制,對生成代碼進行性能評估,自動推薦優化方案,實現代碼質量和執行效率的平衡。
  • 安全與穩定性增強:優化引擎可檢測潛在安全漏洞,如資源泄漏、死鎖或異常未捕獲情況,並提供智能修復建議,確保系統在高負載下的安全與穩定。

3. 無縫跨平台兼容:遷移與適配的便捷體驗

跨平台兼容能力通過抽象化技術和容器化部署,實現生成代碼在多環境下的快速適配與高效運行,簡化部署流程並提升系統可用性。

  • 容器化與雲原生部署:結合 Docker、Kubernetes 等容器化技術,實現代碼及依賴一鍵打包、跨環境部署和動態擴縮容,保證系統在公有云、私有云和混合雲環境中的高可用性。
  • 多環境適配器:平台內置多環境適配器,可自動識別運行環境特性並優化資源調度策略,實現數據庫、緩存和服務調用的智能配置。
  • 環境抽象與統一接口:通過抽象底層平台差異,開發者無需關注操作系統、數據庫或網絡環境差異,即可完成跨平台應用開發,降低技術門檻。
  • 遷移與回滾機制:支持版本化部署、快速遷移和智能回滾,確保在環境切換或更新過程中系統穩定運行,減少業務中斷風險。
  • 可擴展性與多終端支持:生成代碼能夠在桌面端、移動端及微服務架構下運行,實現業務模型與多終端界面的一致性,同時支持橫向擴展與新業務模塊的快速接入。

數據處理能力優化:高性能與智能化支撐

在現代企業中,數據驅動決策的多樣化需求要求系統具備高效、靈活、智能的數據處理能力。通過構建優化的數據處理機制,平台不僅能夠實現複雜業務場景下的數據計算與管理,還能為企業提供實時洞察和精準決策支持,從而增強業務敏捷性和整體競爭力。

1. 跨數據庫兼容性:動態負載均衡與智能執行路徑優化

現代數據架構需支持多類型數據庫的無縫協作,同時在高併發環境下保持高性能與穩定性。

  • 多數據庫無縫切換:支持 MySQL、Oracle 等關係型數據庫,以及 MongoDB、Redis 等非關係型數據庫,實現統一訪問接口和數據操作模式。通過抽象數據層,開發者無需關注底層數據庫差異即可高效操作。
  • 智能數據連接器:系統基於實時負載分析與歷史訪問模式,動態選擇最優數據庫連接路徑,結合分區策略和索引優化,確保數據查詢和寫入的高效執行。
  • 負載均衡與自適應調優:結合智能負載均衡算法與動態調優機制,自動分配查詢任務和存儲請求,提高系統吞吐量,同時降低節點壓力,增強高併發下的穩定性。
  • 跨數據庫事務支持:通過分佈式事務管理和一致性協議(如 Saga、TCC),實現跨數據庫操作的數據一致性和完整性,保障複雜業務操作的可靠性。

2. 實時流處理:低延遲計算與彈性擴展

實時流處理技術為企業提供了快速響應能力,可應對高頻數據流和動態業務需求,實現毫秒級計算與動態資源調度。

  • 分佈式流處理引擎:集成 Apache Kafka、Flink 等流處理框架,實現大規模數據流的實時接收、分發與處理。
  • 事件驅動架構(EDA): 流處理引擎基於事件驅動模式,實現異步事件傳遞和高效數據流處理,使系統在高頻交易、用户行為分析等場景下保持低延遲響應。
  • 窗口操作與複雜事件處理(CEP):支持滾動窗口、滑動窗口和會話窗口等操作,實現秒級數據聚合和模式匹配,滿足複雜事件分析需求。
  • 彈性計算與資源動態分配:通過 Elastic Scaling,系統能夠根據實時數據量動態調整計算節點和資源分配,確保在突發流量下仍能高效運行。

3. 自動化數據清洗與轉換:規則驅動與 AI 輔助

高質量的數據是決策支持的前提,自動化數據清洗與智能轉換可提升數據處理效率和準確性。

  • 全流程 ETL 自動化:從數據提取、轉換到加載,實現端到端的自動化處理,減少人工操作和數據錯誤。
  • 規則引擎驅動:系統內置規則引擎可自動執行數據規範化、異常值處理、缺失值補全等操作,實現高精度數據清洗。
  • AI 輔助智能優化:通過機器學習模型分析歷史數據模式,預測潛在異常並自動調整清洗策略,提高數據處理智能化水平。
  • 實時數據驗證與反饋: 提供數據質量監控與即時反饋機制,確保數據一致性和完整性,為下游分析與決策提供可靠基礎。

4. 虛擬字段與靈活統計配置:動態建模與多維分析

靈活的數據建模能力能夠快速適應業務變化,同時為多維分析和可視化提供技術支撐。

  • 虛擬字段機制:開發者可以在不修改底層數據庫的情況下動態添加業務字段,支持臨時需求和快速迭代。
  • 多維統計與自定義報表:系統支持按維度組合、指標聚合和條件篩選生成報表,滿足複雜業務分析需求。
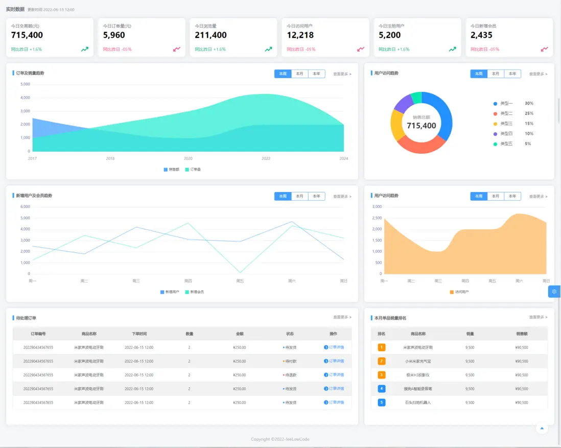
  • 交互式數據可視化:內置儀表盤、熱力圖、動態圖表等工具,實現實時數據可視化,增強數據洞察力。
  • 動態模型更新:數據模型可根據業務邏輯變化自動更新,保持報表和分析結果與業務狀態一致,提高決策響應速度。

5. 底層組件支持:高性能架構與模塊化設計

底層組件是數據處理能力的核心支撐,通過模塊化和優化設計,實現高性能和易維護的系統架構。

  • 事件總線(EventBus):基於發佈/訂閲模式,支持高效消息傳遞與異步任務處理,降低系統耦合度。
  • 事件驅動架構(EDA):解耦業務邏輯與數據處理流程,增強模塊化、可擴展性和系統彈性。
  • 數據庫方言(Database Dialect):針對不同數據庫類型提供定製化 SQL 生成與優化策略,實現跨數據庫環境下的高性能查詢。
  • 高可用與容錯機制: 結合組件冗餘、消息重試和異常恢復策略,確保系統在節點故障或高負載情況下的穩定性。
  • 模塊化插件機制:支持擴展功能插件和自定義組件開發,使底層組件能夠靈活適配新業務需求和技術升級。

AI深度融合:重塑開發體驗

1. 智能代碼助手:自然語言驅動的高效開發

智能代碼助手通過理解開發者意圖並生成高質量代碼,使繁瑣的手工編碼過程自動化,同時保持代碼規範與性能優化,為開發者節省大量時間與精力。

  • 意圖解析與智能生成:利用自然語言處理技術,代碼助手能夠精準理解開發者輸入的需求,將業務邏輯抽象為可執行代碼片段,同時保證結構規範、邏輯嚴謹。
  • 深度優化與自動改進:基於深度學習模型,AI自動重構冗餘邏輯、優化函數調用順序,提升執行效率。
  • 實時反饋與迭代建議:提供代碼質量提示、潛在錯誤警示和性能優化建議,使開發者在編碼過程中即時改進,加快迭代速度。

2. 智能故障排查:主動式問題檢測與預測

智能故障排查通過實時監控、異常檢測和預測性分析,使開發者能夠在問題發生前及時識別風險,提高系統的穩定性和可靠性。

  • 實時異常檢測:AI結合監控數據和異常檢測算法,在開發和運行階段實時發現潛在問題,快速定位異常行為。
  • 問題診斷與可視化分析: 系統生成詳細診斷報告,分析異常原因、受影響模塊及解決路徑,為開發者提供可執行方案。
  • 預測性維護: 利用歷史數據和模式識別技術,AI預測未來潛在問題並提出優化措施,降低系統故障風險。

3. 場景化推薦:個性化開發支持

通過分析項目歷史數據和當前上下文,AI提供個性化、場景化的開發建議,幫助開發者快速找到最佳方案,提高開發效率和決策精準性。

  • 智能組件推薦:推薦最適合的 UI 組件和功能模塊,減少試錯成本。
  • 業務邏輯模板建議:提供適配不同業務場景的邏輯模板,快速搭建應用邏輯。
  • 算法與配置優化:建議性能優化策略和參數配置,實現高效開發和資源利用最大化。

4. 自然語言接口與智能交互:高效溝通與操作

自然語言接口讓開發者以直觀、靈活的方式與系統交互,簡化傳統開發操作,提高工作效率並釋放創造力。

  • 對話式代碼生成:通過自然語言指令生成代碼片段或調整業務邏輯,減少手工操作。
  • 交互式問題解決:支持對話形式的調試和故障診斷,實時提供解決方案。
  • 靈活操作與創新空間:直觀交互方式提升操作便利性,使開發者專注於創新任務。

5. AI驅動的自動化測試:全方位質量保障

AI自動化測試框架通過智能生成測試用例、動態優化測試策略和可視化質量分析,確保應用在各類場景下的可靠性和高質量交付。

  • 智能生成測試用例:自動生成覆蓋關鍵功能的單元測試、接口測試和性能測試。
  • 動態策略優化:AI根據測試結果調整策略,優化測試順序和資源分配。
  • 可視化質量分析:提供直觀報告,快速定位問題並進行修復。

6. 自適應學習與持續優化:前瞻性技術支撐

AI通過持續學習開發者行為和項目數據,實現動態策略調整和未來需求預測,保證開發過程智能化、可持續優化。

  • 開發行為分析:分析操作習慣、項目歷史和代碼提交行為,識別高效模式。
  • 動態策略調整:根據實時數據自動調整優化策略,如資源調度和併發策略。
  • 未來需求預測:基於歷史趨勢預測項目潛在需求或技術挑戰,提前提供解決方案。

插件生態:覆蓋多行業場景

在現代軟件開發中,插件生態的構建為平台提供了強大的擴展能力,能夠靈活適應不同行業和業務場景的需求。通過插件化架構,平台具備高度的可定製性,能夠針對具體應用場景提供針對性的技術支持,從而滿足多樣化的需求。

  • 實時數據流處理插件:基於 Kafka 和 Flink,支持大規模低延遲數據處理與實時分析。
  • AI模型訓練與部署插件:集成主流機器學習框架,支持快速開發、訓練與部署 AI 模型。
  • 智能圖像處理插件:提供 OCR、圖像識別和視頻分析,提升圖像處理效率與準確性。
  • 自然語言處理插件:支持語義分析、情感分析和多語言處理,提高文本處理智能化水平。
  • 容器化部署插件:支持 Docker 和 Kubernetes,實現高效資源管理和跨平台部署。
  • 邊緣計算插件:在邊緣設備處理數據,降低延遲,提高系統實時性和穩定性。
  • 低代碼 RPA 插件:通過自動化流程提升操作效率,減少人工干預。
  • API 網關插件:提供接口聚合、負載均衡和版本管理,優化系統性能與可靠性。
  • 數據安全與隱私保護插件:支持數據加密、訪問控制和隱私合規,保障數據安全。
  • 業務流程建模插件:支持 BPMN 標準,快速建模和優化業務流程。
  • 數據可視化插件:提供圖表和儀表板功能,實現直觀展示和交互分析。
  • 數據集成與 ETL 插件:支持多源數據採集、清洗和轉換,高效整合數據資源。
  • 智能推薦系統插件:基於協同過濾和深度學習提供個性化推薦,提升用户體驗。
  • 表單生成插件:支持動態表單設計和快速配置,降低開發門檻。
  • 智能客服插件:結合 NLP 和對話管理,實現自動應答和工單生成。
  • 安全審計與日誌分析插件:採集和分析系統日誌,提供異常檢測和合規報告。
  • 身份認證與訪問管理插件:支持多因素認證和單點登錄,強化權限管理。
  • 增強搜索與推薦插件:提供語義搜索和個性化推薦,提高檢索效率和相關性。
  • 智能運維插件:結合 AIOps,支持故障診斷、性能監控和自動化運維。

通過引入這些多樣化的插件類型,平台能夠覆蓋更廣泛的行業需求和業務場景,進一步增強其擴展性和適應性。無論是數據集成、智能推薦,還是工業物聯網、智能運維,這些插件為開發者提供了豐富的技術工具,助力企業在數字化轉型中取得競爭優勢。

開放架構:高性能與開源生態的深度融合

通過整合高性能技術棧、靈活擴展能力和豐富開源生態,開放架構為開發者提供了一個可持續發展的技術平台,不僅能夠應對多樣化業務需求,還能支持系統長期演進、快速迭代和跨平台部署。

1. 微服務架構:高併發場景下的靈活性與穩定性

微服務架構通過服務拆分和異步通信,顯著提升系統的可維護性和擴展性,同時在高併發場景下保持穩定性。

  • 事件驅動架構(EDA):基於事件總線降低服務耦合,結合事件溯源實現狀態回溯與系統可靠性提升。
  • 任務分發與負載均衡:集成分佈式調度器,實現高併發下的資源動態分配和彈性伸縮。
  • 分佈式數據一致性:通過 Saga、TCC 等協議保障跨服務數據一致性,降低事務衝突風險。
  • 服務監控與動態調度:藉助服務網格和分佈式追蹤,實現實時監控與請求調度,提高穩定性與故障恢復能力。

2. 開源框架支持:推動二次開發與功能創新

開源框架通過開放源碼、完善文檔和社區協作,為開發者提供深入理解系統架構、快速開展二次開發和持續創新的機會。

  • 開源框架:通過開放源碼和完善文檔,支持開發者快速理解架構、開展二次開發和創新。
  • 內置測試與自動化工具:集成單元測試和持續集成工具,保障代碼質量並提升開發效率。
  • 社區協作與生態擴展:依託開源社區和可插拔插件接口,實現功能快速迭代、最佳實踐共享及個性化擴展。

3. 多樣化組件庫:滿足複雜業務需求

開放架構通過預配置行業組件庫,簡化複雜業務邏輯的實現,同時提供跨技術棧支持和靈活擴展能力。

  • 全面業務覆蓋:提供表單、數據表格、可交互圖表和權限組件,支持金融、零售、醫療等多行業應用。
  • 跨技術棧集成:兼容 React、Vue、Angular 等主流框架,支持前後端分離與微前端架構。
  • 模塊化與插件化設計:組件可二次開發與功能定製,實現快速迭代和個性化業務邏輯。
  • 可擴展主題與樣式:支持自定義 UI 主題和樣式模板,實現品牌統一和多終端適配。

4. 高性能支撐:構建穩定高效的運行環境

通過內存數據庫、容器化部署和列式存儲等技術,開放架構為高併發、高吞吐量業務場景提供了強大支撐。

  • 內存級緩存與快速讀寫:集成 Redis、Memcached 等緩存系統,提升數據訪問速度,支持高吞吐量和低延遲業務場景。
  • 雲原生技術與彈性部署:結合 Docker、Kubernetes,支持容器化部署與自動擴縮容,構建彈性分佈式系統,提升資源利用率。
  • 低延遲數據處理:採用 ClickHouse、Apache Druid 等列式存儲數據庫與批流一體計算技術,實現大數據查詢優化,降低查詢延遲。
  • 系統監控與智能調度:結合 Prometheus、Grafana 進行系統監控,並通過智能調度算法實現負載均衡和故障快速恢復。

企業功能增強:從開發工具到智能決策支持

隨着企業數字化轉型的深入,現代開發平台正演變為集數據管理、業務處理與智能決策支持於一體的綜合性技術架構。通過高度模塊化設計、靈活的數據交互機制和智能化技術支持,平台不僅簡化了企業業務開發流程,還顯著提升了數據處理效率和業務決策能力。

1. 數據增刪查改:高效與靈活的實現

數據操作是企業應用的核心環節。現代低代碼平台通過可視化組件、動態數據綁定和批量處理技術,實現了高效、直觀且靈活的數據操作體驗。

  • 可視化操作:通過拖拽組件完成數據增刪改查,無需編寫 SQL 或後端邏輯。
  • 動態數據綁定:界面與數據庫實時同步,支持雙向更新,提高操作即時性和準確性。
  • 高效數據處理:內置批量處理、異步隊列和智能緩存/索引優化機制,提升高併發場景下的響應速度與查詢效率。

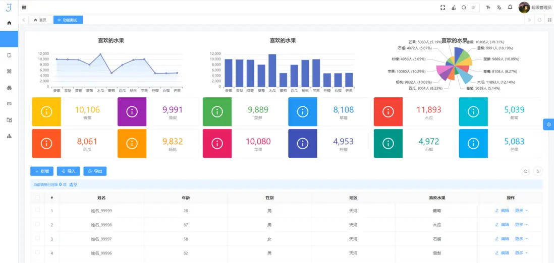
2. 圖表創建一鍵直達:交互式可視化與高性能渲染

數據可視化是企業決策的重要工具。平台通過抽象化組件和高效渲染引擎,實現一鍵生成交互式圖表,支持大規模數據實時分析。

  • 抽象化圖表組件與動態聯動:用户可選擇柱狀圖、折線圖、餅圖、熱力圖等多種圖表類型。事件驅動機制實現圖表間聯動與過濾,可根據數據變化動態更新展示,滿足不同業務分析需求。
  • 高效渲染引擎:利用 WebGL 與 Canvas 技術結合 GPU 加速,實現大規模數據集的實時渲染。增量渲染和分層緩存機制確保圖表流暢交互,用户可體驗快速響應的可視化操作。
  • 自適應可視化與跨終端支持:響應式佈局與多終端適配技術保證圖表在 PC、移動端及平板設備上均可保持一致顯示。支持多層次數據鑽取與交互分析,為業務洞察提供精準工具。

3. 靈活的業務邏輯配置:響應式編程與事件驅動

業務邏輯的靈活配置是企業高效運作的關鍵。平台通過響應式編程、事件驅動機制和條件邏輯工具,實現複雜業務規則的可視化管理。

  • 響應式編程與雙向綁定:平台實現組件間雙向數據綁定,業務邏輯在 UI 與數據層之間高效傳遞。內置條件邏輯配置工具可快速設計複雜規則並實時驗證執行結果。
  • 事件驅動機制與彈窗交互:基於事件觸發機制,可根據用户操作或系統狀態變化執行特定邏輯,提升業務流程響應速度。彈窗和提示設計增強交互體驗,使複雜邏輯直觀易用。
  • 流程自動化與策略模板:平台提供業務流程模板與自動化任務執行功能,可將重複性邏輯封裝為可複用模塊,簡化流程配置並提高執行效率。

4. 自定義公式與規則引擎:簡化計算與智能執行

企業業務規則中,公式計算和邏輯判斷是核心環節。平台通過多樣化公式庫和自動化規則引擎,實現快速配置與高效執行。

  • 多樣化公式與實時驗證:內置豐富計算公式,涵蓋數學、邏輯、文本、日期計算等,支持用户自定義擴展。實時驗證機制提供即時反饋,減少公式調試成本。
  • 智能規則引擎:將公式與業務規則結合,平台可自動執行條件判斷和流程控制,減少人工干預,提高業務邏輯處理效率。
  • 公式模板與複用機制:提供標準公式模板庫,支持跨項目複用和自定義擴展,加速新業務場景的部署與迭代。

5. 虛擬字段與多租户權限管理:靈活性與安全並重

靈活的數據建模和細粒度權限控制是企業級平台的核心能力,確保安全性和業務適應性。

  • 虛擬字段與動態數據模型:支持開發者在不修改底層數據庫的情況下,自由定義字段和計算邏輯,實現靈活擴展。適應業務快速變化需求,同時保持系統結構穩定。
  • 多租户數據隔離:提供獨立的數據空間和訪問策略,為每個租户實現完全隔離的業務環境,保障數據隱私與安全性。
  • 細粒度權限控制:支持按用户、角色、部門設定精確訪問權限,可針對表、字段或操作粒度進行控制,滿足企業合規與審計要求。
  • 動態審計與日誌追蹤:平台可實時記錄用户操作和數據變更,提供審計日誌和操作追蹤功能,為安全管理和問題排查提供技術支持。

結束語

低代碼開發的出現,不僅僅是技術的進步,更是對開發理念的一次深刻革新。

它打破了傳統開發中技術與創意之間的壁壘,讓更多的非專業人員能夠參與到軟件開發中來,激發了無限的創新潛力。

通過低代碼平台,企業能夠快速響應市場變化,靈活調整業務流程,加速數字化轉型的步伐。

而開發者們也能夠從繁瑣的代碼編寫中解放出來,將更多的時間和精力投入到業務邏輯的創新和用户體驗的優化上,真正實現技術與業務的深度融合。

在這個充滿無限可能的數字化時代,低代碼開發正以其獨特的優勢,引領我們走向一個更加高效、創新和包容的未來。

user avatar
0 位用戶收藏了這個故事!

發佈 評論

Some HTML is okay.