博客 / 詳情

返回

JDK8到JDK17有哪些吸引人的新特性?

作者:京東零售 劉一達

前言

2006年之後SUN公司決定將JDK進行開源,從此成立了OpenJDK組織進行JDK代碼管理。任何人都可以獲取該源碼,並通過源碼構建一個發行版發佈到網絡上。但是需要一個組織審核來確保構建的發行版是有效的, 這個組織就是JCP(Java Community Process)。2009年,SUN公司被Oracle公司"白嫖"(參考2018年Google賠款),此時大家使用的JDK通常都是Oracle公司的OpenJDK構建版本-OracleJDK。但是,Oracle公司是一個明顯只講商業而不管情懷的公司,接手Java商標之後,明顯加快了JDK的發佈版本。2018年9月25日,JDK11成功發佈,這是一個LTS版本,包含了17個JEP的更新。與此同時,Oracle把JDK11起以往的商業特性全部開源給OpenJDK(例如:ZGC和Flight Recorder)。根據Oracle的官方説法(Oracle JDK Releases for Java 11 and Later),從JDK11之後,OracleJDK與OpenJDK的功能基本一致。然後,Oracle宣佈以後將會同時發行兩款JDK:1. 一個是以GPLv2+CE協議下,由Oracle發行OpenJDK(簡稱為Oracle OpenJDK);2. 另一個是在OTN協議下的傳統OracleJDK。這兩個JDK共享絕大多數源碼,核心差異在於前者可以免費在開發、測試和生產環境下使用,但是隻有半年時間的更新支持。後者各個人可以免費使用,但是生產環境中商用就必須付費,可以有三年時間的更新支持。
2021年9月14日,Oracle JDK17發佈,目前也是最新的Java LTS版本。有意思的是,Oracle竟然"朝令夕改",OracleJDK17竟然是免費的開源協議,並支撐長達8年的維護計劃。目前公司內部使用的OracleJDK8最高版本為1.8.0.192,而Oracle在JDK8上開源協議支持的最高免費版本為jdk1.8.0_202。2022年Spring6和SpringBoot3相繼推出,而支持的最低版本為JDK17。綜上所述,JDK8為目前絕大多數以穩定性為主的系統第一選擇,但是升級到高版本JDK也只是時間問題。下面圖表展示了JDk8到JDK17的每個版本升級的JEP個數。
image.png
通過以上圖表,我們可以得出結論,JDK8到JDK17包含大量新特性,為Oracle在Java近5年來的智慧結晶。目前市面上的公司還是隻有少數系統會選擇JDK11或者JDK17作為線上技術選型,如果選擇從JDK8升級到JDK17必然會有非常大的挑戰和較多需要填的坑。本文主要介紹JDK8到JDk17近200個JEP中比較有價值的新特性(按照價值從高到低排序),這裏有一部分特性作者也在線上環境使用過,也會將其中的使用心得分享給大家。

核心JEP功能及原理介紹

一、Java平台模塊化系統(Jigsaw項目)

JDK9最耀眼的新特性就是Java平台模塊化系統(JPMS,Java Platform Module System),通過Jigsaw項目實施。Jigsaw項目是Java發展過程的一個巨大里程碑,Java模塊系統對Java系統產生非常深遠的影響。與JDK的函數式編程和 Lamda表達式存在本質不同 ,Java模塊系統是對整個Java生態系統做出的改變。

同時也是JDK7到JDK9的第一跳票王項目。Jigsaw項目本計劃於在2010年伴隨着JDK7發佈,隨着Sun公司的沒落及Oracle公司的接手,Jigsaw項目從JDK7一直跳票到JDK9才發佈。前後經歷了前後將近10年的時間。即使在2017JDK9發佈前夕,Jigsaw項目還是差點胎死腹中。原因是以IBM和Redhat為首的13家企業在JCP委員會上一手否決了Jigsaw項目作為Java模塊化規範進入JDK9發佈範圍的規劃。原因無非就是IBM希望為自己的OSGI技術在Java模塊化規範中爭取一席之地。但是Oracle公司沒有任何的退讓,不惜向JCP發去公開信,聲稱如果Jigsaw提案無法通過,那麼Oracle將直接自己開發帶有Jigsaw項目的java新版本。經歷了前後6次投票,最終JDK9還是帶着Jigsaw項目最終發佈了。但是,令人失望的是,Java模塊化規範中還是給Maven、Gradle和OSGI等項目保留了一席之地。對於用户來説,想要實現完整模塊化項目,必須使用多個技術相互合作,還是增加了複雜性。如果大家想要對模塊化技術有更多深入瞭解,推薦閲讀書籍《Java9模塊化開發:核心原則與實踐》

1、什麼是Java模塊化?

簡單理解,Java模塊化就是將目前多個包(package)組成一個封裝體,這個封裝體有它的邏輯含義 ,同時也存在具體實例。同時模塊遵循以下三個核心原則:

  1. 強封裝性:一個模塊可以選擇性的對其他模塊隱藏部分實現細節。
  2. 定義良好的接口:一個模塊只有封裝是不夠的,還要通過對外暴露接口與其他模塊交互。因此,暴露的接口必須有良好的定義。
  3. 顯示依賴:一個模塊通常需要協同其他模塊一起工作,該模塊必須顯示的依賴其他模塊 ,這些依賴關係同時也是模塊定義的一部分。

2、為什麼要做模塊化?

模塊化是分而治之的一個重要實踐機制,微服務、OSGI和DDD都可以看到模塊化思想的影子。現在很多大型的Java項目都是通過maven或者gradle進行版本管理和項目構建,模塊的概念在Maven和gradle中早就存在,兩者的不同下文也會説到。現在讓我們一起回顧一下目前在使用JDK搭建複雜項目時遇到的一些問題:

2.1 如何使得Java SE應用程序更加輕量級的部署?

java包的本質只不過是類的限定名。jar包的本質就是將一組類組合到一起。一旦將多個Jar包放入ClassPath,最終得到只不過是一大堆文件而已。如何維護這麼龐大的文件結構?目前最有效的方式,也是隻能依賴mave或者gradle等項目構建工具。那最底層的Java平台的Jar包如何維護?如果我只是想部署一個簡答的 helloworld應用,我需要一個JRE和一個用户編譯的Jar包,並將這個Jar包放到classpath中去。JDK9以前,JRE的運行依賴我們的核心java類庫-rt.jar。rt.jar是一個開箱即用的全量java類庫,要麼不使用,要麼使用全部。直到JDK8,rt.jar的大小為60M,隨着JDK的持續發展,這個包必然會越來越大。而且全量的java類庫,給JRE也帶來了額外的性能損耗。Java應用程序如果能選擇性的加載rt.jar中的文件該多好?

2.2 在暴露的JAR包中,如何隱藏部分API和類型?

在使用Dubbo等RPC框架中,provider需要提供調用的接口定義Jar包,在該Jar包中包含一個共該Jar包內部使用的常量聚合類Constannt,放在constant包內。如何才能暴露JAR包的同時,隱藏常量聚合類Constant?

2.3 一直遭受NoClassDefFoundError的折磨

通過什麼方式,可以知道一個Jar包依賴了哪些其他的 Jar包?JDK本身目前沒有提供,可以通過Maven工具完成。那為什麼不讓Java平台自身就提供這些功能?

3、JPMS如何解決現有問題?

JPMS具有兩個重要的目標:

  1. 強封裝(Strong encapsulation): 每一個模塊都可以聲明瞭哪些包是對外暴露的,java編譯和運行時就可以實施這些規則來確保外部模塊無法使用內部類型。
  2. 可靠配置(Reliable configuration):每一模塊都聲明瞭哪些是它所需的,那麼在運行時就可以檢查它所需的所有模塊在應用啓動運行前是否都有。

Java平台本身就是必須要進行模塊化改造的複雜項目,通過Jigsaw項目落地。

3.1 Project Jigsaw
Modular development starts with a modular platform. —Alan Bateman 2016.9

模塊化開始於模塊化平台 。Project Jigsaw 有如下幾個目標:

  1. 可伸縮平台(Scalable platform):逐漸從一個龐大的運行時平台到有有能力縮小到更小的計算機設備。
  2. 安全性和可維護性(Security and maintainability):更好的組織了平台代碼使得更好維護。隱藏內部API和更明確的接口定義提升了平台的安全性。
  3. 提升應用程序性能(Improved application performance):只有必須的運行時runtimes的更小的平台可以帶來更快的性能。
  4. 更簡單的開發體驗Easier developer experience:模塊系統與模塊平台的結合使得開發者更容易構建應用和庫。

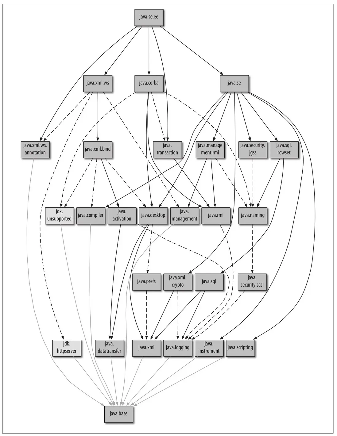
對Java平台進行模塊化改造是一個巨大工程,JDK9之前,rt.jar是個巨大的Java運行時類庫,大概有60MB左右。JDK9將其拆分成90個模塊左右 ,如下圖所示(圖片來源《Java 9模塊化開發》):
image.png

4 創建第一個Java模塊

創建一個Java模塊其實非常的簡單。在目前Maven結構的項目下,只需要在java目錄下,新建一個module-info.java文件即可。此時,當前目錄就變成了一個Java模塊及Maven模塊。

--moudule1
---src
----main
-----java
------com.company.package1
------moudule-info.java
---pom.xml

5 模塊化對現有應用的影響

5.1 你可以不用但是不能不懂

Java模塊化目前並沒有展現出其宣傳上的影響,同時也鮮有類庫正在做模塊化的改造。甚至,本人在創建第一個模塊的時候,就遇到了Lombook失效、深度反射失敗、Spring啓動失敗以及無法動態部署的影響。因此,儘量不要嘗試在線上環境使用模塊化技術!不用,但是不代表你可以不懂!隨着Java平台模塊化的完成,運行在JDK9環境的Java程序就已經面臨着Jar包和模塊的協作問題。未雨綢繆,在發現問題的時候,模塊化技術可以幫你快速的定位問題並解決問題。
例如,在從JDK8升級到JDK11時,我們經常會收到一下警告:

WARNING: An illegal reflective access operation has occurred
WARNING: Illegal reflective access by com.jd.jsf.java.util.GregorianCalendar_$$_Template_1798100948_0 (file:/home/export/App/deliveryorder.jd.com/WEB-INF/lib/jsf-1.7.2.jar) to field java.util.Calendar.fields
WARNING: Please consider reporting this to the maintainers of com.jd.jsf.java.util.GregorianCalendar_$$_Template_1798100948_0
WARNING: Use --illegal-access=warn to enable warnings of further illegal reflective access operations
WARNING: All illegal access operations will be denied in a future release

通過反射訪問JDK模塊內類的私有方法或屬性,且當前模塊並未開放指定類用於反射訪問,就會出現以上告警。解決方式也必須使用模塊化相關知識,可以使用遵循模塊化之間的訪問規則,也可以通過設置 –add-opens java.base/java.lang = ALL-UNNNAMED 破壞模塊的封裝性方式臨時解決;

5.2 Java模塊、Maven模塊和OSGI模塊的之間的關係。

Java模塊化技術,理論上可以從Java底層解決模塊和模塊之間的模塊依賴、多版本、動態部署等問題。 前文所述,在2017JDK9發佈前夕,以IBM和Redhat為首的13家企業在JCP委員會上一手否決了Jigsaw項目作為Java模塊化規範進入JDK9發佈範圍的規劃。經過眾多權衡,Java模塊化規範中還是給Maven、Gradle和OSGI等項目保留了一席之地。目前,可以通過Java模塊+Maven模塊或者Java模塊+OSGI模塊的方式構建項目,可惜的是,使用多個技術相互合作,還是增加了複雜性。

5.3 模塊化對類加載機制的影響

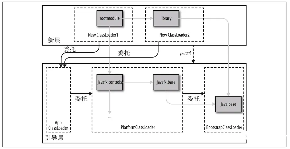
JDK9之後,首先取消了之前的擴展類加載器,這是清理之中,因為本身JRE擴展目錄都已經不存在,取而代之的是平台類加載器。然後,類加載器的雙親委派模型機制進行了破壞,在子類將類委派給父類加載之前,會優先將當前類交給當前模塊(Moudle)或層(Layer)的類加載器加載。所以會形成如下的類加載模型:
image.png

同時,在JDK9之後,引入的層(Layer)的概念,在Java程序啓動時,會解析當前模塊路徑中的依賴關係,並形成一個依賴關係圖包含在引導層(Bootstrap Layer)中,這個依賴關係圖從此開始不再改變。因此,現在動態的新增模塊要創建新的層,不同的層之間可以包含相同的模塊。會形成如下所示的依賴關係(圖片來源《Java 9模塊化開發》):
image.png

綜上所述,模塊化改造對於使用自定義類加載器進行功能動態變化的程序還是巨大的,一旦使用模塊化,必然會導致這類功能受到巨大影響。當然模塊化技術普及還需要很長一段時間,會晚但是不會不來,提前掌握相關技術還是很必要。

5.4 總結

下面是Java模塊化相關技術的一些核心腦圖,可以學習參考:
image.png

二、垃圾回收器的一系列優化措施

2.1、ZGC-新一代垃圾回收器

JDK11中,最耀眼的新特性就是ZGC垃圾回收器。作為實驗性功能,ZGC的特點包括:

  • GC停頓時間不會超過10ms。
  • 停頓時間不會隨着堆的大小,或者活躍對象的大小而增加;
  • 相對於G1垃圾回收器而言,吞吐量降低不超過15%;
  • 支持Linux/x64、window和mac平台;
  • 支持8MB~16TB級別的堆回收。

同時根據openJDK官方的性能測試數據顯示(JEP333),ZGC的表現非常的出色:

  • 在僅關注吞吐量指標下,ZGC超過了G1;
  • 在最大延遲不超過某個設定值(10到100ms)下關注吞吐量,ZGC較G1性能更加突出。
  • 在僅關注低延遲指標下,ZGC的性能高出G1將近兩個數量級。99.9th僅為G1的百分之一。

也正是因為如此,ZGC簡直是低延遲大內存服務的福音。話説如此,作者在嘗試使用ZGC過程中還是發現一些問題:

  1. 因為整個ZGC週期基本都是併發執行,因此創建新對象的速度與垃圾回收的速度從一開始就在較量。如果創建新對象的速度更勝一籌,垃圾會將堆佔滿導致部分線程阻塞,直到垃圾回收完畢。
  2. G1雖然是第一個基於全局的垃圾回收器,但是仍然存在新生代和老年代的概念。但是從ZGC開始,完全拋棄了新生代和老年代。但是新生代對象朝生夕滅的特性會給ZGC帶來很大的壓力。完全的併發執行,必然會造成一定的吞吐量降低。
  3. 在JDK11,G1垃圾回收器目前還只是實驗性的功能,只支持Linux/x64平台。後續優化接改進,短時間內無法更新到JDK11中,所以可能會遇到一些不穩定因素。例如: 1. JDK12支持併發類卸載功能。2. JDK13將可回收內存從4TB支持到16TB。3. JDK14提升穩定性的同時,提高性能。4. JDK15從實驗特性轉變為可生產特性 。所以如果想要使用穩定的ZGC功能,只能升級到JDK17,橫跨一個JDK11LTS版本,同時面臨近200個JEP帶來的功能更新。
  4. 實際線上生產環境,在訂單商品等核心系統嘗試使用ZGC。但是壓測結果顯示,在JDK11還是JDK17都差強人意。當然這並不是代表ZGC本身技術缺陷,而是需要根據不同的線上環境做更深度的調優和實踐。因為數據保密等原因,這裏沒有給大家展示具體的壓測數據,讀者可以在各自環境進行不同程度的壓測驗證。

ZGC的原理介紹需要極大的篇幅,本文不打算對ZGC的底層技術展開大範圍討論。如果大家想要深入學習,作者推薦書籍《新一代垃圾回收器ZGC設計與實現》、Openjdk官網:ZGC介紹以及《深入理解Java虛擬機第五版》中的一些介紹。

2.2、G1垃圾回收器相關

總的來講,得益於多個JEP優化,G1垃圾回收器無論是在JDK11還是JDK17都表現出了更強大的能力。隨着CMS垃圾回收器的廢棄,以及新生代ZGC的初出茅廬,G1垃圾回收器毫無疑問成了兼顧延遲和吞吐的最佳選擇。通過多次壓測結果觀察,只是簡單的提高JDK版本,就可以做到更低的GC時間、更短的GC間隔以及更少的CPU損耗。

場景 JDK 併發 基線參考 TPS TPM TP99 TP999 TP9999 MAX CPU
1.8.0_192 20 -Xms12g -Xmx12g -XX:+UseG1GC -XX:ParallelGCThreads=13 -XX:ConcGCThreads=4 1680 97640 10 28 31 32 50.07%
11.0.8 20 -Xms12g -Xmx12g -XX:+UseG1GC -XX:ParallelGCThreads=13 -XX:ConcGCThreads=4 1714 99507 10 23 27 29 49.35%
2.2.1、G1的Full GC從串行改為並行(JEP307)

​ G1垃圾回收器,在 Mix GC回收垃圾的速度小於新對象分配的速度時,會發生Full GC。之前,發生Full GC時採用的是Serial Old算法,該算法使用單線程標記-清除-壓縮算法,垃圾回收吞吐量較高,但是Stop-The-World時間變長。JDK10,為了減少G1垃圾回收器在發生Full GC時對應用造成的影響,Full GC採用並行標記-清除-壓縮算法。該算法可以通過多線程協作 ,減少Stop-The-World時間。線程的數量可以由-XX:ParallelGCThreads選項來配置 ,但是這也會影響Young GC和Mixed GC線程數量。

2.2.2、可中斷的Mixed-GC(JEP344)

G1垃圾回收器,通過一種名為CSet的數據結構輔助實現可預測停頓模型算法。CSet中存儲了GC過程中可進行垃圾回收的Region集合。在本特性之前,CSet一旦被確定,就必須全部掃描並執行回收操作,這可能會導致超過預期的垃圾回收暫停時間。因此,JEP344針對這種問題進行了優化。Java12 中將把 Cset拆分為強制及可選兩部分。有限執行強制部分的CSet,執行完成之後如果存在剩餘時間,則繼續處理可選Cset部分,從而讓GC暫停時間更接近預期值。

2.2.3 G1支持NUMA技術(JEP345)

非統一內存訪問架構(英語:non-uniform memory access,簡稱NUMA)是一種為多處理器的電腦設計的內存架構,內存訪問時間取決於內存相對於處理器的位置。在NUMA下,處理器訪問它自己的本地內存的速度比非本地內存(內存位於另一個處理器,或者是處理器之間共享的內存)快一些。ParallelGC在前幾年已經開始支持NUMA技術,並且對於垃圾回收器性能有較大提升。可惜的是,G1垃圾回收器在JDK14之前一直不支持此項技術,現在可以通過參數+XX:+UseNUMA在使用G1垃圾回收器時使用NUMA技術。

2.3、廢棄CMS垃圾回收器

CMS垃圾回收器在JDK9徹底被廢棄,在JDK12直接被刪除。目前,G1垃圾回收器是代替CMS的最優選擇之一。

2.4、廢棄ParallelScavenge + SerialOld 垃圾回收器組合

Java垃圾回收器有多種多樣的組合和使用方式。下面這張圖,我大概看過不差10遍,可是每次結果也是相同,記不住!!!!
image.png
默認垃圾回收器是哪些?
-XX:+UseParallelGC -XX:-UseParallelOldGC -XX:+UseParallelGC -XX:+UseParNewGC 這幾個參數有什麼區別?
CMS垃圾回收器有哪些關鍵參數?浮動垃圾怎麼處理?如何避免Full GC產生?
好消息!這些以後都不用記憶了,我們只需要專注攻克三款垃圾回收器原理:默認大哥G1、新晉新星ZGC、非親兒子Shanondoah(瞭解)。這裏也許有人會抬槓,小內存CMS會有更好的表現。ParNew仍然是高吞吐服務的首選。大道至簡,簡單易用才是王道。G1和ZGC必定是以後JVM垃圾回收器的重點發展方向,與其耗費精力記憶即將淘汰的技術,不如利出一孔,精通一門!

2.4、Epsilon:低開銷垃圾回收器

Epsilon 垃圾回收器的目標是開發一個控制內存分配,但是不執行任何實際的垃圾回收工作。下面是該垃圾回收器的幾個使用場景:性能測試、內存壓力測試、極度短暫 job 任務、延遲改進、吞吐改進。

三、診斷和監控相關優化

3.1 Java Flight Recorder[JEP328]

Java Flight Recorder (JFR) 從正在運行的 Java 應用程序收集診斷和分析數據。 根據SPECjbb2015基準壓測結果顯示,JFR 對正在運行的 Java 應用程序的性能影響低於1%。 對於JFR的統計數據,可以使用 Java Mission Control (JMC) 和其他工具分析。 JFR 和 JMC 在 JDK 8 中是商業付費功能,而在 JDK11 中都是免費開源的。

3.2 Java Mission Control [JMS]

Java Mission Control (JMC) 可以分析並展示 Java Flight Recorder (JFR) 收集的數據,並且在 JDK 11 中是開源的。除了有關正在運行的應用程序的一般信息外,JMC 還允許用户深入瞭解數據。 JFR 和 JMC 可用於診斷運行時問題,例如內存泄漏、GC 開銷、熱點方法、線程瓶頸和阻塞 I/O。JMC可以作為現有JVM監控工具的一個補充,做到維度更多,監控更加實時(秒級),能從多個視角監控當前JVM進程的性能,更加更快速的定位並解決問題。

3.3 統一 JVM 日誌(JEP158)

在以往的低版本中很難知道導致JVM性能問題和導致JVM崩潰的根本原因。不同的JVM對日誌的使用是不同的機制和規則,這就使得JVM難以進行調試。
解決這個問題最佳的方法:對所有的JVM組件引入一個統一的日誌框架,這些JVM組件支持細粒度的和易配置的JVM日誌。 JDK8以前常用的打印GC日誌方式:

-Xloggc:/export/Logs/gc.log //輸出GC日誌到指定文件
-XX:+PrintGCDetails
-XX:+PrintGCTimeStamps
3.3.1 目標:
  1. 所有日誌記錄的通用命令行選項。
  2. 通過tag對日誌進行分類,例如:compiler, gc, classload, metaspace, svc, jfr等。一條日誌可能會含有多個 tag
  3. 日誌包含多個日誌級別:error, warning, info, debug, trace, develop。
  4. 可以將日誌重定向到控制枱或者文件。
  5. error, warning級別的日誌重定向到標準錯誤stderr.
  6. 可以根據日誌大小或者文件數對日誌文件進行滾動。
  7. 一次只打印一行日誌,日誌之間無交叉。
  8. 日誌包含裝飾器,默認的裝飾器包括:uptime, level, tags,且裝飾可配置。
3.3.2 如何使用
-Xlog[:option]
    option         :=  [][:[][:[][:]]]
                       'help'
                       'disable'
    what           :=  [,...]
    selector       :=  [*][=]
    tag-set        :=  [+...]
                       'all'
    tag            :=  name of tag
    level          :=  trace
                       debug
                       info
                       warning
                       error
    output         :=  'stderr'
                       'stdout'
                       [file=]
    decorators     :=  [,...]
                       'none'
    decorator      :=  time
                       uptime
                       timemillis
                       uptimemillis
                       timenanos
                       uptimenanos
                       pid
                       tid
                       level
                       tags
    output-options :=  [,...]
    output-option  :=  filecount=
                       filesize=
                       parameter=value
  1. 可以通過配置-Xlog:help參數,獲取常用的JVM日誌配置方式。
  2. 可以通過-Xlog:disable參數關閉JVM日誌。
  3. 默認的JVM日誌配置如下:

    -Xlog:all=warning:stderr:uptime,level,tags
        - 默認配置
        - 'all' 即是包含所有tag
        - 默認日誌輸出級別warning,位置stderr
        - 包含uptime,level,tags三個裝飾
    
  4. 可以參考使用如下配置:

    JDK9之前參數-XX:+PrintGCDetails可參考:

    -Xlog:safepoint,classhisto*=trace,age*,gc*=info:file=/export/Logs/gc-%t.log:time,tid,level,tags:filecount=5,filesize=50MB
       - safepoint表示打印用户線程併發及暫停執行時間
       - classhisto表示full gc時打印堆快照信息
       - age*,gc* 表示打印包括gc及其細分過程日誌,日誌級別info,文件:/export/Logs/gc.log。
        - 日誌格式包含裝飾符:time,tids,level,tags
        - default output of all messages at level 'warning' to 'stderr'
        will still be in effect
        - 保存日誌個數5個,每個日誌50M大小
    

    查看GC前後堆、方法區可用容量變化,在JDK9之前,可以使用-XX::+PrintGeapAtGC,現在可參考:

    -Xlog:gc+heap=debug:file=/export/Logs/gc.log:time,tids,level,tags:filecount=5,filesize=1M
        - 打印包括gc及其細分過程日誌,日誌級別info,文件:/export/Logs/gc.log。
        - 日誌格式包含裝飾符:time,tids,level,tags
        - default output of all messages at level 'warning' to 'stderr'
        will still be in effect
        - 保存日誌個數5個,每個日誌1M大小
    

JDK9之前的GC日誌:

2014-12-10T11:13:09.597+0800: 66955.317: [GC concurrent-root-region-scan-start]
2014-12-10T11:13:09.597+0800: 66955.318: Total time for which application threads were stopped: 0.0655753 seconds
2014-12-10T11:13:09.610+0800: 66955.330: Application time: 0.0127071 seconds
2014-12-10T11:13:09.614+0800: 66955.335: Total time for which application threads were stopped: 0.0043882 seconds
2014-12-10T11:13:09.625+0800: 66955.346: [GC concurrent-root-region-scan-end, 0.0281351 secs]
2014-12-10T11:13:09.625+0800: 66955.346: [GC concurrent-mark-start]
2014-12-10T11:13:09.645+0800: 66955.365: Application time: 0.0306801 seconds
2014-12-10T11:13:09.651+0800: 66955.371: Total time for which application threads were stopped: 0.0061326 seconds
2014-12-10T11:13:10.212+0800: 66955.933: [GC concurrent-mark-end, 0.5871129 secs]
2014-12-10T11:13:10.212+0800: 66955.933: Application time: 0.5613792 seconds
2014-12-10T11:13:10.215+0800: 66955.935: [GC remark 66955.936: [GC ref-proc, 0.0235275 secs], 0.0320865 secs]

JDK9統一日誌框架輸出的日誌格式 :

[2021-02-09T21:12:50.870+0800][258][info][gc] Using G1
[2021-02-09T21:12:51.751+0800][365][info][gc] GC(0) Pause Young (Concurrent Start) (Metadata GC Threshold) 60M->5M(4096M) 7.689ms
[2021-02-09T21:12:51.751+0800][283][info][gc] GC(1) Concurrent Cycle
[2021-02-09T21:12:51.755+0800][365][info][gc] GC(1) Pause Remark 13M->13M(4096M) 0.959ms
[2021-02-09T21:12:51.756+0800][365][info][gc] GC(1) Pause Cleanup 13M->13M(4096M) 0.127ms
[2021-02-09T21:12:51.758+0800][283][info][gc] GC(1) Concurrent Cycle 7.208ms
[2021-02-09T21:12:53.232+0800][365][info][gc] GC(2) Pause Young (Normal) (G1 Evacuation Pause) 197M->15M(4096M) 17.975ms
[2021-02-09T21:12:53.952+0800][365][info][gc] GC(3) Pause Young (Concurrent Start) (GCLocker Initiated GC) 114M->17M(4096M) 15.383ms
[2021-02-09T21:12:53.952+0800][283][info][gc] GC(4) Concurrent Cycle

四、更加優雅的語法或者方法

4.1、集合工廠方法

List,Set 和 Map 接口中,新的靜態工廠方法可以創建不可變集合

// 創建只有一個值的可讀list,底層不使用數組
static <E> List<E> of(E e1) {
   return new ImmutableCollections.List12<>(e1);
}
// 創建有多個值的可讀list,底層使用數組
static <E> List<E> of(E e1, E e2, E e3) {
   return new ImmutableCollections.List12<>(e1, e2,e3);
}
// 創建單例長度為0的Set結合
static <E> Set<E> of() {
   return ImmutableCollections.emptySet();
}
static <E> Set<E> of(E e1) {
   return new ImmutableCollections.Set12<>(e1);
}

4.2、接口私有方法

Java 8, 接口可以有默認方法。Java9之後,可以在接口內實現私有方法實現。

public interface HelloService {
    public void sayHello();
    // 默認方法
    default void saySomething(){
        syaEngHello();
        sayHello();
    };
    // 私有方法
    private void syaEngHello(){
        System.out.println("Hello!");
    }
}

4.3、改進的 Stream API

Java 9 為 Stream 新增了幾個方法:dropWhile、takeWhile、ofNullable,為 iterate 方法新增了一個重載方法。

// 循環直到第一個滿足條件後停止
default Stream takeWhile(Predicate predicate);
// 循環直到第一個滿足條件後開始
default Stream dropWhile(Predicate predicate);
// 根據表達式生成迭代器
static  Stream iterate(T seed, Predicate hasNext, UnaryOperator next);
// 使用空值創建空的Stream,避免空指針
static  Stream ofNullable(T t);

4.4、JShell

JShell 是 Java 9 新增的一個交互式的編程環境工具。它允許你無需使用類或者方法包裝來執行 Java 語句。它與 Python 的解釋器類似,可以直接 輸入表達式並查看其執行結果。
image.png

4.5、局部類型推斷(JEP286)

JDK10推出了局部類型推斷功能,可以使用var作為局部變量類型推斷標識符,減少模板代碼的生成 ,本質還是一顆語法糖。同時var關鍵字的用於與lombok提供的局部類型推斷功能也基本相同。

public static void main(String[] args) throws Exception {
    var lists = List.of("a", "b", "c");
    for (var word : lists) {
        System.out.println(word);
    }
}

​ var關鍵字只能用於可推斷類型的代碼位置,不能使用於方法形式參數,構造函數形式參數,方法返回類型等。標識符var不是關鍵字,它是一個保留的類型名稱。這意味着var用作變量,方法名或則包名稱的代碼不會受到影響。但var不能作為類或則接口的名字。

​ var關鍵字的使用確實可以減少很多沒必要的代碼生成。但是,也存在自己的缺點:1. 現在很多IDE都存在自動代碼生成的快捷方式,所以使不使用var關鍵字區別不大。2. 局部類型推斷,不光是編譯器在編譯時期要推斷,後面維護代碼的人也要推斷,會在一定程度上增加理解成本。

4.6、標準Java HTTP Client

使用過Python或者其他語言的HTTP訪問工具的人,都知道JDK提供的HttpURLConnection或者Apache提供的HttpClient有多麼的臃腫。簡單對比一下。

python 自帶的urllib工具:

response=urllib.request.urlopen('https://www.python.org')  #請求站點獲得一個HTTPResponse對象
print(response.read().decode('utf-8'))   #返回網頁內容

JDK:

HttpURLConnection connection = (HttpURLConnection) new URL("http://localhost:8080/demo/list?name=HTTP").openConnection();
connection.setRequestMethod("GET");
connection.connect();
int responseCode = connection.getResponseCode();
log.info("response code : {}", responseCode);
// read response
try (BufferedReader reader = new BufferedReader(new InputStreamReader(connection.getInputStream()))) {
    String line;
    while ((line = reader.readLine()) != null) {
        System.out.println(line);
    }
} finally {
    connection.disconnect();
}

Apache HttpClient:

CloseableHttpClient httpClient = HttpClientBuilder.create().build();
// 創建Get請求
HttpGet httpGet = new HttpGet("http://localhost:12345/doGetControllerOne");
// 響應模型
CloseableHttpResponse response = null;
// 由客户端執行(發送)Get請求
response = httpClient.execute(httpGet);
// 從響應模型中獲取響應實體
HttpEntity responseEntity = response.getEntity();
System.out.println("響應狀態為:" + response.getStatusLine());

Java 9 中引入了標準Http Client API 。並在 Java 10 中進行了更新的。 到了Java11,在前兩個版本中進行孵化的同時,Http Client 幾乎被完全重寫,並且現在完全支持異步非阻塞。與此同時它是 Java 在 Reactive-Stream 方面的第一個生產實踐,其中廣泛使用了 Java Flow API。

HttpClient client = HttpClient.newHttpClient();
HttpRequest request = HttpRequest.newBuilder()
      .uri(URI.create("http://openjdk.java.net/"))
      .build();
client.sendAsync(request, BodyHandlers.ofString())
      .thenApply(HttpResponse::body)
      .thenAccept(System.out::println)
      .join();

4.7、Helpful NullPointerExceptions(JEP358)

隨着流式編程風格的流行,空指針異常成為了一種比較難定位的BUG。例如:

a.b.c.i = 99;
a[i][j][k] = 99;

在之前,我們只能收到以下異常堆棧信息,然後必須藉助DEBUG工具調查問題:

Exception in thread "main" java.lang.NullPointerException
    at Prog.main(Prog.java:5)

優化後,我們可以得到更加優雅的空指針異常提示信息:

Exception in thread "main" java.lang.NullPointerException: 
        Cannot read field "c" because "a.b" is null
    at Prog.main(Prog.java:5)
    
Exception in thread "main" java.lang.NullPointerException:
        Cannot load from object array because "a[i][j]" is null
    at Prog.main(Prog.java:5)

4.8、更加優雅的instance of 語法(JEP394)

以下代碼是每個Java開發工程師的一塊心病:

if (obj instanceof String) {
    String s = (String) obj;    // grr...
    ...
}

上面的instanc of語法一共做了三件事:

  1. 判斷是否為String類型;
  2. 如果是,轉成String類型;
  3. 創建一個名為s的臨時變量;
    在JDK16中,使用模式匹配思想改進了instance of 用法,可以做到以下優化效果:
if (obj instanceof String s) {// obj是否為String類型,如果是創建臨時變量s
    // Let pattern matching do the work!
    ...
}

我們可以看到,整體代碼風格確實優雅了很多。變量s的作用域為滿足條件的判斷條件範圍之內。因此,以下使用也是合法的:

if (obj instanceof String s && s.length() > 5) {// 因為&&具有短路功能
    flag = s.contains("jdk");
}

但是以下用法,則會報錯:

if (obj instanceof String s || s.length() > 5) {    // Error!
    ...
}

合理使用,則可以達到以下效果:

// 優化使用前
public final boolean equals(Object o) {
    if (!(o instanceof Point))
        return false;
    Point other = (Point) o;
    return x == other.x
        && y == other.y;
}
// 優化使用後:
public final boolean equals(Object o) {
    return (o instanceof Point other)
        && x == other.x
        && y == other.y;
}

4.9、更加優雅的Switch用法

Java裏有一句名言:可以用switch結構實現的程序都可以使用if語句來實現。而且Swtich語法在某些工程師眼裏,根本沒有if語句簡潔。JDK14中提供了更加優雅的swtich語法,例如:

// 之前
switch (day) {
    case MONDAY:
    case FRIDAY:
    case SUNDAY:
        System.out.println(6);
        break;
    case TUESDAY:
        System.out.println(7);
        break;
    case THURSDAY:
    case SATURDAY:
        System.out.println(8);
        break;
    case WEDNESDAY:
        System.out.println(9);
        break;
}
// 之後
switch (day) {
    case MONDAY, FRIDAY, SUNDAY -> System.out.println(6);
    case TUESDAY                -> System.out.println(7);
    case THURSDAY, SATURDAY     -> System.out.println(8);
    case WEDNESDAY              -> System.out.println(9);
}

還可以把switch語句當成一個表達式來處理:

T result = switch (arg) {
    case L1 -> e1;
    case L2 -> e2;
    default -> e3;
};

static void howMany(int k) {
    System.out.println(
        switch (k) {
            case  1 -> "one";
            case  2 -> "two";
            default -> "many";
        }
    );
}

還可以配合關鍵字yield,在複雜處理場景裏,返回指定值:

int j = switch (day) {
    case MONDAY  -> 0;
    case TUESDAY -> 1;
    default      -> {
        int k = day.toString().length();
        int result = f(k);
        yield result;
    }
};

還有嗎?其實在JDK17中,還提出了Swtich 模式匹配的預覽功能,可以做到更優雅的條件判斷:

// 優化前
static String formatter(Object o) {
    String formatted = "unknown";
    if (o instanceof Integer i) {
        formatted = String.format("int %d", i);
    } else if (o instanceof Long l) {
        formatted = String.format("long %d", l);
    } else if (o instanceof Double d) {
        formatted = String.format("double %f", d);
    } else if (o instanceof String s) {
        formatted = String.format("String %s", s);
    }
    return formatted;
}
// 優化後
static String formatterPatternSwitch(Object o) {
    return switch (o) {
        case Integer i -> String.format("int %d", i);
        case Long l    -> String.format("long %d", l);
        case Double d  -> String.format("double %f", d);
        case String s  -> String.format("String %s", s);
        default        -> o.toString();
    };
}

五、字符串壓縮-Compact Strings(JEP254)

字符串是我們日常編程中使用最頻繁的基本數據類型之一。目前,字符串類底層都使用了一個字符數組來實現,每個字符使用2個字節(16位)空間。實際上,大量的字符都屬於Latin-1字符範圍內,我們只需要一個字節就能存儲這些數據,因此這裏有巨大的可壓縮空間;SPECjbb2005壓測結果顯示對於GC時間及GC時間間隔都有一定程度的提升。詳細原理文檔也可以參考【Oracle對CompackStrings分享】

六、 Java Flow API

Reactive Streams是一套非阻塞背壓的異步數據流處理規範。從Java9開始,Java原生支持Reactive Streams編程規範。Java Flow API是對Reactive Streams編程規範的1比1復刻,同時意味着從Java9開始,JDK本身開始在Reactive Streams方向上進行逐步改造。

七、新一代JIT編譯器 Graal

即時編譯器在提高JVM性能上扮演着非常重要的角色。目前存在兩JIT編譯器:編譯速度較快但對編譯後的代碼優化較低的C1編譯器;編譯速度較慢但編譯後的代碼優化較高的C2編譯器。兩個編譯器在服務端程序及分層編譯算法中扮演着非常重要的角色。但是,C2編譯器已經存在將近20年了,其中混亂的代碼以及部分糟糕的架構使其難以維護。JDK10推出了新一代JIT編譯器Graal(JEP317)。Graal作為C2的繼任者出現,完全基於Java實現。Graal編譯器借鑑了C2編譯器優秀的思想同時,使用了新的架構。這讓Graal在性能上很快追平了C2,並且在某些特殊的場景下還有更優秀的表現。遺憾的是,Graal編譯器在JDK10中被引入,但是在JDK17(JEP410)中被廢除了,理由是開發者對其使用較少切維護成本太高。開發者也可以通過使用GraalVM來使用Graal編譯器;

總結

本文介紹了JDK9-JDK17升級過的近200個JEP中作者狹隘角度認為價值較高的功能做了一個綜述類介紹。主要目的有兩個:

  1. 通過本文,大家可以對即將使用的JDK11及JDK17新特性有一個籠統的瞭解,希望可以看到一些Java預發最近幾年的發展方向。
  2. 通過本文也可以看出,從JDK9到JDK17,Java生態還是生機勃勃。大量功能的更新意味着更優秀的性能及更高效的開發效率,積極主動的嘗試高版本JDK;
    當然,JDK8到JDK17還有需求優秀的新特性,例如:shanondoah垃圾回收器、Sealed Classes、Records;
    鑑於本人能力有限,文中會出現一些漏洞,希望大家找出並指正,讓本文成長為後續JDK17升級的掃盲手冊;
user avatar
0 位用戶收藏了這個故事!

發佈 評論

Some HTML is okay.