博客 / 詳情

返回

同城售後系統退款業務重構心得 | 京東雲技術團隊

一、重構背景

1.1、退款

到家、小時購、天選退款有2套結構,代碼邏輯混亂;

其中小時購、天選部分售後單是和平生pop交互退款,部分是和售後中台交互退款;並且兼容3套邏輯;

痛點:代碼繁重,缺乏合理性的設計,後續迭代開發以及維護成本高,同時增加了系統的風險和不穩定性

1.2、金額計算

到家、小時購兩套獨立的邏輯結構計算,在此基礎上針對退差和非退差又實現了2套邏輯;

針對商品件維度、商品行維度、售後單維度計算金額混亂,缺乏領域邊界分層設計

痛點:售後單維度、商品行維度、拆分件維度金額計算混亂,代碼缺乏層次結構;代碼易讀性維護成本、後續擴展性存在問題

1.3、售後逆向賬

售後單詳情接口、申訴單詳情接口,針對到家和小時購做了兩套邏輯;

其中售後單詳情接口針對小時購黑名單、小時購白名單、天選、到家退差、到家非退差做了5套邏輯處理;

並且這兩個接口都是實時從拆分獲取金額進行售後逆向拆分計算,可以直接從數據庫中進行取值賦值,不需要進行售後單維度的拆分計算;

痛點:代碼大量冗餘、改動成本高、增加了系統的風險不穩定性

二、重構思路和方案

2.1、重構思路

什麼是重構呢?

名詞:對軟件內部結構的一種調整,目的是在不改變軟件觀察行為的的前提下提高其可理解性、降低其修改成本;

動詞:使用一系列手法,在不改變軟件可觀察行為的前提下,調整其結構

重構的目的是使系統或代碼更容易被理解、修改、迭代

重構秘訣:膽大心細

膽大(意味着有勇氣和決心去改變和改進現有的代碼。重構可能涉及對複雜的代碼結構進行修改,甚至可能需要重寫部分代碼。膽大的開發者願意面對這些挑戰,相信通過改變可以帶來更好的結果)

心細(指的是在進行重構時保持細緻入微的思考和行動。這包括仔細分析代碼的結構和邏輯,理解代碼的功能和依賴關係,以及考慮每個重構步驟可能帶來的潛在影響。心細的開發者會在重構過程中小心翼翼地處理每個細節,以確保代碼的正確性和可維護性)

  1. 把握好重構時機:當我發現售後退款、金額計算等業務模塊代碼存在質量問題、可讀性差、可維護性差或存在壞味道時,並且在項目需求排期並不緊張的情況下,是進行重構的好時機;
  2. 前期梳理很重要,先找到痛點 ;不宜長線作戰,不宜和業務並行
  3. 明確出目標和價值:售後退款、金額計算重構後能提高開發效率、降低維護、開發成本等
  4. 確定重構的目標:首先要明確需要進行重構的代碼塊或功能,並明確重構的目標是什麼。例如,可能需要提高代碼的可讀性、可維護性或性能。
  5. 分析代碼壞味道:使用代碼靜態分析工具或手動檢查代碼,識別出可能存在的代碼壞味道;例如退款業務中存在1000多行的類、600多行的方法,過多的變量參數、諸多重複代碼等代碼壞味道。
  6. 選擇適當的重構技術:根據售後代碼壞味道的種類和重構的目標,選擇適當的重構技術。我採用的重構手法是:小規模重構-->大規模重構-->頂層設計模式;採用先小後大,從大到全的思路進行重構設計。小規模重構:提取方法、消除超大類或函數方法、提取類、重命名、合併重複代碼等方法;大規模重構:採用的是分層、模塊化、解耦、抽象可複用性等手法;設計模式:退款業務採用策略模式+抽象工廠;金額計算業務採用策略模式+抽象工廠+責任鏈模式
  7. 編寫測試用例:在進行重構之前,編寫適當的測試用例來驗證重構後的代碼的正確性。測試用例應該覆蓋重構的代碼塊或功能的各種情況。
  8. 執行重構:根據選擇的重構技術,逐步修改代碼。確保每次修改後的代碼仍然通過之前編寫的測試用例。
  9. 運行測試用例:在每次重構之後,運行之前編寫的測試用例,確保重構後的代碼仍然正確。
  10. 重構後的代碼評估:評估重構後的代碼是否達到了預期的目標,例如是否提高了代碼的可讀性、可維護性或性能。

2.2、重構方案

2.2.1、重構前系統交互圖

2.2.2、重構後系統交互圖

退款業務強耦合到售後系統中,並且業務代碼分散到各個業務層,嚴重缺乏系統的領域邊界和分層設計,重構後退款業務邏輯不強依賴售後核心業務邏輯,做到可以獨立部署。

2.2.3、重構前金額計算流程圖

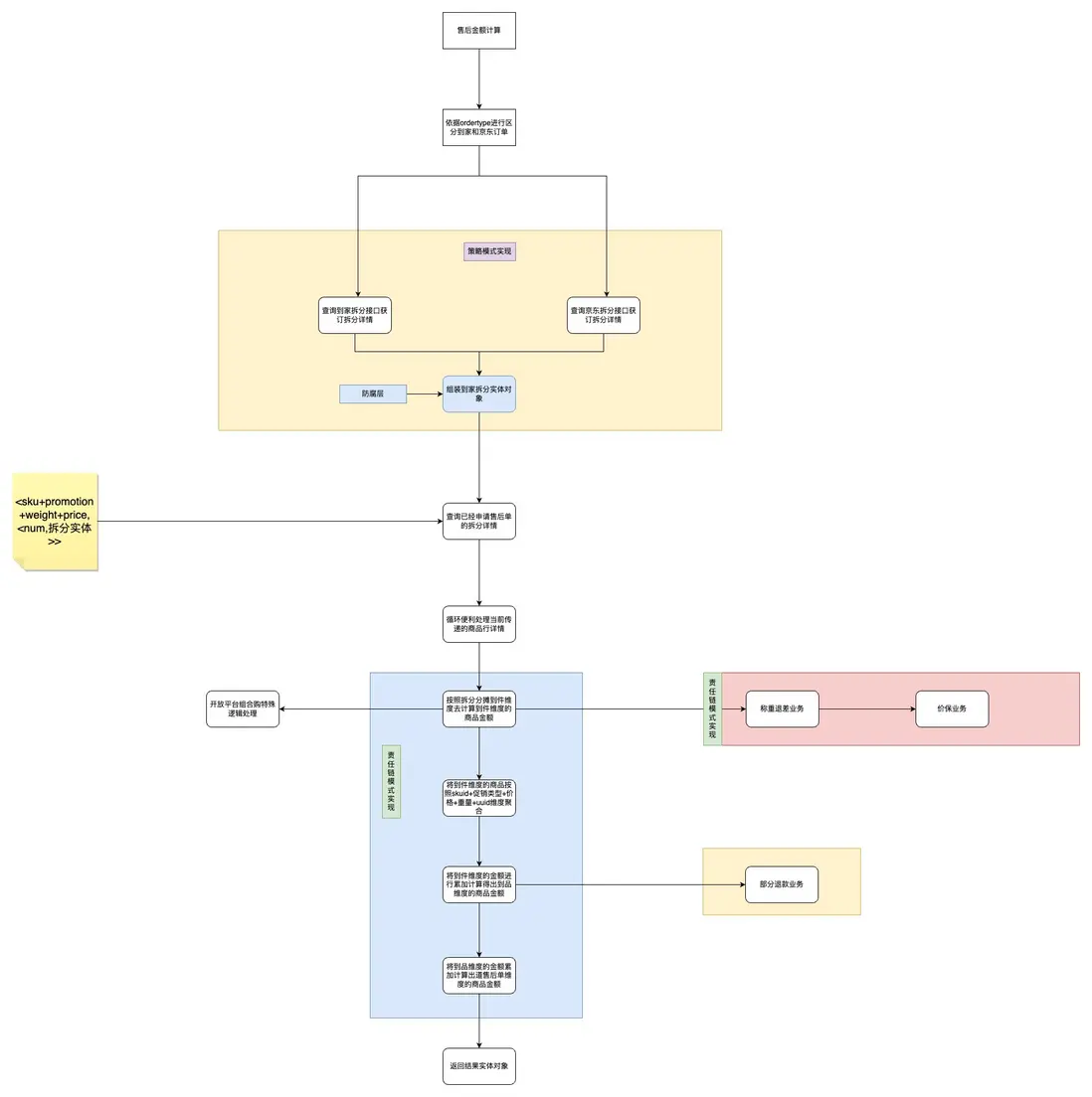
2.2.4、重構後金額計算流程圖

將2套金額計算業務邏輯利用設計模式將其合併為1套金額計算業務邏輯,打造防腐層

2.3、重構設計類圖

依據上述制定的設計方案流程圖,我進行了UML類圖的繪製,以下是關於金額計算業務模塊的類圖

2.3.1、抽象工廠+策略模式類圖

2.3.2、責任鏈模式類圖

三、系統穩定性保障

3.1、小步重構

將售後重構分成退款、金額計算、逆向賬三個步驟,並在每個步驟之後運行測試用例。這樣可以及時發現並修復引入的錯誤,避免錯誤在整個系統中蔓延

3.2、逐步驗證

在每個重構步驟之後,進行系統的逐步驗證。分批次進行上線灰度,灰度配置絕對隔離,不能複用。確保系統的各個部分在重構過程中都能正常運行,並與其他部分協調良好。

3.3、監控和性能測試

在重構完成後,進行系統的監控和性能測試,確保重構沒有引入性能問題或影響系統的穩定性。如果發現問題,及時進行修復和優化。

3.4、團隊代碼審查和測試

在進行重構時,與團隊成員進行合作,並進行代碼審查。多個人的視角和經驗可以幫助發現潛在的問題,並提供改進的建議;針對重構代碼進行深度解刨,能更有效地保障重構的安全性。

重構業務及時通知測試人員,使測試人員能夠評估到測試點,更加完善測試用例

3.5、灰度步驟

3.5.1、bcp持續比對校驗

3.5.2、按照商家灰度

依據售後單量 小->中->大 的順序逐步進行灰度切量,觀察其退款、金額計算等售後單數據是否異常

四、重構成果

  1. 降低開發、維護成本
  2. 提升代碼質量、系統穩定性
  3. 系統擴展性和靈活性的加強;
  4. 系統應用、業務邊界定位更加清晰
  5. 統一和規範售後核心業務脈絡,降低業務學習成本,提升開發效率
  6. 提升自己的技術能力、代碼質量意識、問題解決能力、團隊合作和溝通能力;經典著作《重構》這本書中有這麼一段話:

一開始,我所做的重構都停留在細枝末節上。隨着代碼趨向簡潔,我發現自己可以看到一些設計層面的東西了,這些是我以前理解不到的,如果沒有重構,我達不到這種高度

五、code show

5.1、重構前金額計算

到家售後單金額計算service方法

京東售後單金額計算service方法

一個大的金額計算class類就有1000多行代碼,每個方法中都有幾百行代碼,以下是到家售後單金額計算部分代碼

5.2、重構後金額計算

到家和京東售後單金額計算用同一個接口才承接業務實現,並且使用策略+抽象工廠模式實現到家、小時購、天選業務的金額計算

策略模式獲取金額拆分結果集

金額計算核心方法只有4步驟

其中金額計算的核心則採用的是責任鏈業務進行計算

在件維度、sku維度針對不同的業務又採用了責任鏈模式進行金額計算

六、參考文獻

代碼的壞味道: https://www.qinglite.cn/doc/87036476d565d55f9

《重構改善既有代碼的設計》:[美]MartinFowler

《敏捷軟件開發》:[美]RobertC.Martin

作者:京東零售 高凱

來源:京東雲開發者社區 轉載請註明來源

user avatar veronicaaa 頭像
1 位用戶收藏了這個故事!

發佈 評論

Some HTML is okay.