博客 / 詳情

返回

前端打包工具Mako架構解析|得物技術

一、Mako是什麼

Mako是一個新的Web打包工具,適用於Web應用、庫和框架。它被設計得快速、可靠且易於使用。Mako已被數百個生產項目中使用。如果你正在尋找一個現代的Web打包工具,Mako是正確的選擇。

二、特點

  • 零配置
    從一個JS/TS文件開始,Mako將處理其餘部分。開箱即支持TypeScript、Less、CSS、CSS Modules、React、圖像、字體、WASM、Node Polyfill等。不需要配置加載器、插件或其他任何東西。
  • 生產級
    Mako是可靠的。它被數百個項目使用,如Web應用、混合應用、小程序(部分)、低代碼、Serverless、庫開發、Ant Design等。還在數千箇舊項目和數千個npm包以及不同版本中測試了Mako,以確保兼容性。
  • 快如閃電
    Mako被設計得快如閃電。在核心打包邏輯中使用Rust,並在Node.js中使用piscina來並行編譯文件。在基準測試中,Mako比其他 Rust打包工具和Webpack更快。
  • 熱模塊替換
    當文件更改時,Mako將自動更新瀏覽器中的代碼。無需手動刷新頁面。Mako已集成React快速刷新,當你更改React組件時,它只會更新組件,而不是整個頁面。
  • 代碼拆分
    Mako內置代碼拆分支持。你可以使用動態導入將代碼拆分為單獨的包,從而減小初始包大小並加快加載時間。Mako具有可配置的選項,你可以用來自定義代碼拆分行為。
  • Module Concatenation
    Module Concatenation是一種優化功能,旨在減少包大小和運行時開銷。Mako實現了與Webpack優化文檔中的實現相當的Module Concatenation。

三、性能測試

通過冷啓動、根HMR、葉HMR、冷構建等多個基準測試可以看到,Mako相較於其他構建工具,有着更好的性能。

01.jpg

benchmark基準測試 https://github.com/umijs/benchmark

四、項目架構

entry

02.jpg

現階段,可以有三種途徑來使用Mako構建,分別是:

  • 通過引用Mako的Rust crate來發起,其核心模塊均已導出(不過好像未發佈到crates.io);
  • 通過引用 Mako的npm包來在nodejs中發起;
  • 通過Mako的cli來發起。

其中,這三種又都是遞進關係

  • Rust實現Mako編譯的核心邏輯並進行導出。

03.jpg

Mako crate中核心模塊導出

  • 通過napi將Mako核心邏輯的Rust代碼,經過膠水層,在github workflows中進行交叉編譯,編譯出多平台的native模塊,然後在npm模塊中進行引用,再次進行一層封裝供用户使用。

04.jpg

使用napi進行編譯的膠水層代碼

此代碼經過編譯後,可在nodejs中進行引用,有關napi的具體細節請參考https://napi.rs/cn

05.jpg

交叉編譯任務的workflows

06.jpg

js層引用編譯好的native模塊,封裝後暴露給外部使用

07.jpg

經過js層的參數融合後,最終使用native模塊進行構建

  • 在前兩步已經將功能、暴露均完成的情況,封裝一層cli,根據命令,執行構建。

08.jpg

Mako cli中,匹配到build命令,執行封裝好的build函數

09.jpg

Compiler

在經過cli端、js端、Rust端的配置融合之後,會得到最終的配置。

10.jpg

基於這些配置,Mako會生成一個Compiler,來執行整個編譯流程。

11.jpg

Compiler中存在各種插件來執行任務,插件都擁有如下的生命週期,會在編譯過程的各個階段進行調用。

pub trait Plugin: Any + Send + Sync {
    fn name(&self) -> &str;

    fn modify_config(&self, _config: &mut Config, _root: &Path, _args: &Args) -> Result<()> {
        Ok(())
    }

    fn load(&self, _param: &PluginLoadParam, _context: &Arc<Context>) -> Result<Option<Content>> {
        Ok(None)
    }

    fn next_build(&self, _next_build_param: &NextBuildParam) -> bool {
        true
    }

    fn parse(
        &self,
        _param: &PluginParseParam,
        _context: &Arc<Context>,
    ) -> Result<Option<ModuleAst>> {
        Ok(None)
    }

    fn transform_js(
        &self,
        _param: &PluginTransformJsParam,
        _ast: &mut Module,
        _context: &Arc<Context>,
    ) -> Result<()> {
        Ok(())
    }

    fn after_generate_transform_js(
        &self,
        _param: &PluginTransformJsParam,
        _ast: &mut Module,
        _context: &Arc<Context>,
    ) -> Result<()> {
        Ok(())
    }

    fn before_resolve(&self, _deps: &mut Vec<Dependency>, _context: &Arc<Context>) -> Result<()> {
        Ok(())
    }

    fn after_build(&self, _context: &Arc<Context>, _compiler: &Compiler) -> Result<()> {
        Ok(())
    }

    fn generate(&self, _context: &Arc<Context>) -> Result<Option<()>> {
        Ok(None)
    }

    fn after_generate_chunk_files(
        &self,
        _chunk_files: &[ChunkFile],
        _context: &Arc<Context>,
    ) -> Result<()> {
        Ok(())
    }

    fn build_success(&self, _stats: &StatsJsonMap, _context: &Arc<Context>) -> Result<Option<()>> {
        Ok(None)
    }

    fn build_start(&self, _context: &Arc<Context>) -> Result<Option<()>> {
        Ok(None)
    }

    fn generate_beg(&self, _context: &Arc<Context>) -> Result<()> {
        Ok(())
    }

    fn generate_end(
        &self,
        _params: &PluginGenerateEndParams,
        _context: &Arc<Context>,
    ) -> Result<Option<()>> {
        Ok(None)
    }

    fn runtime_plugins(&self, _context: &Arc<Context>) -> Result<Vec<String>> {
        Ok(Vec::new())
    }

    fn optimize_module_graph(
        &self,
        _module_graph: &mut ModuleGraph,
        _context: &Arc<Context>,
    ) -> Result<()> {
        Ok(())
    }

    fn before_optimize_chunk(&self, _context: &Arc<Context>) -> Result<()> {
        Ok(())
    }

    fn optimize_chunk(
        &self,
        _chunk_graph: &mut ChunkGraph,
        _module_graph: &mut ModuleGraph,
        _context: &Arc<Context>,
    ) -> Result<()> {
        Ok(())
    }

    fn before_write_fs(&self, _path: &Path, _content: &[u8]) -> Result<()> {
        Ok(())
    }
}

所有的插件又分為如下幾類:

  • 內置的分為兩類的插件11種;
  • 外部js編寫的插件(Less的編譯就是使用這種);
  • 其他條件型插件。

12.jpg

13.jpg

使用各種插件

在確定好本次編譯要使用的插件後,會生成一個PluginDriver,來進行整體生命週期的調度,並執行modify_config生命週期,確定最終的config。

14.jpg

根據plugins創建PluginDriver調度所有插件的生命週期

15.jpg

PluginDriver的內部邏輯,即將執行所有插件對應的生命週期一一執行

下一步就是執行整個編譯流程:

16.jpg

build

編譯流程的實現,代碼簡化如下:

impl Compiler {
    pub fn build(&self, files: Vec<File>) -> Result<HashSet<ModuleId>> {
    
        let (rs, rr) = channel::<Result<Module>>();

        let build_with_pool = |file: File, parent_resource: Option<ResolverResource>| {
            let rs = rs.clone();
            let context = self.context.clone();
            thread_pool::spawn(move || {
                let result = Self::build_module(&file, parent_resource, context.clone());
                let result = Self::handle_build_result(result, &file, context);
                rs.send(result).unwrap();
            });
        };
        let mut count = 0;
        for file in files {
            count += 1;
            build_with_pool(file, None);
        }

        let mut errors = vec![];
        let mut module_ids = HashSet::new();

        for build_result in rr {
            count -= 1;

            // handle build_module error
            if build_result.is_err() {
                errors.push(build_result.err().unwrap());
                if count == 0 {
                    break;
                } else {
                    continue;
                }
            }
            let module = build_result.unwrap();
            let module_id = module.id.clone();
            
            // xxx
        }
        drop(rs);

        if !errors.is_empty() {
            return Err(anyhow::anyhow!(BuildError::BuildTasksError { errors }));
        }

        Ok(module_ids)
    }
}

Compiler會創建管道,然後使用rayon的線程池進行構建任務的執行,執行完成後將結果通過管道送回,再執行後續操作。

17.jpg

build_module實現如下:

pub fn build_module(
    file: &File,
    parent_resource: Option<ResolverResource>,
    context: Arc<Context>,
) -> Result<Module> {
    // 1. load
    let mut file = file.clone();
    let content = load::Load::load(&file, context.clone())?;
    file.set_content(content);

    // 2. parse
    let mut ast = parse::Parse::parse(&file, context.clone())?;

    // 3. transform
    transform::Transform::transform(&mut ast, &file, context.clone())?;

    // 4. analyze deps + resolve
    let deps = analyze_deps::AnalyzeDeps::analyze_deps(&ast, &file, context.clone())?;

    // 5. create module
    let path = file.path.to_string_lossy().to_string();
    let module_id = ModuleId::new(path.clone());
    let raw = file.get_content_raw();
    let is_entry = file.is_entry;
    let source_map_chain = file.get_source_map_chain(context.clone());
    let top_level_await = match &ast {
        ModuleAst::Script(ast) => ast.contains_top_level_await,
        _ => false,
    };
    let is_async_module = file.extname == "wasm";
    let is_async = is_async_module || top_level_await;

    // raw_hash is only used in watch mode
    // so we don't need to calculate when watch is off
    let raw_hash = if context.args.watch {
        file.get_raw_hash()
            .wrapping_add(hash_hashmap(&deps.missing_deps))
    } else {
        0
    };
    let info = ModuleInfo {
        file,
        deps,
        ast,
        resolved_resource: parent_resource,
        source_map_chain,
        top_level_await,
        is_async,
        raw_hash,
        raw,
        ..Default::default()
    };
    let module = Module::new(module_id, is_entry, Some(info));
    Ok(module)
}

build_module執行階段解析:

Load
根據路徑加載文件,目前內置如下類型(支持通過插件的Load生命週期配置自定義文件)
  • virtual:inline_css:runtime
  • ?raw
  • js
  • css
  • md & mdx
  • svg
  • toml
  • wasm
  • xml
  • yaml
  • json
  • assets

18.jpg

impl Load {
    pub fn load(file: &File, context: Arc<Context>) -> Result<Content> {
        crate::mako_profile_function!(file.path.to_string_lossy());
        debug!("load: {:?}", file);

        // plugin first
        let content: Option<Content> = context
            .plugin_driver
            .load(&PluginLoadParam { file }, &context)?;

        if let Some(content) = content {
            return Ok(content);
        }

        // virtual:inline_css:runtime
        if file.path.to_str().unwrap() == "virtual:inline_css:runtime" {
            return Ok(Content::Js(JsContent {
                content: r#"
export function moduleToDom(css) {
    var styleElement = document.createElement("style");
    styleElement.type = "text/css";
    styleElement.appendChild(document.createTextNode(css))
    document.head.appendChild(styleElement);
}
                                "#
                .to_string(),
                ..Default::default()
            }));
        }

        // file exists check must after virtual modules handling
        if !file.pathname.exists() || !file.pathname.is_file() {
            return Err(anyhow!(LoadError::FileNotFound {
                path: file.path.to_string_lossy().to_string(),
            }));
        }

        // unsupported
        if UNSUPPORTED_EXTENSIONS.contains(&file.extname.as_str()) {
            return Err(anyhow!(LoadError::UnsupportedExtName {
                ext_name: file.extname.clone(),
                path: file.path.to_string_lossy().to_string(),
            }));
        }

        // ?raw
        if file.has_param("raw") {
            let content = FileSystem::read_file(&file.pathname)?;
            let content = serde_json::to_string(&content)?;
            return Ok(Content::Js(JsContent {
                content: format!("module.exports = {}", content),
                ..Default::default()
            }));
        }

        // js
        if JS_EXTENSIONS.contains(&file.extname.as_str()) {
            // entry with ?hmr
            let is_jsx = file.extname.as_str() == "jsx" || file.extname.as_str() == "tsx";
            if file.is_entry && file.has_param("hmr") {
                let content = format!(
                    "{}\nmodule.exports = require(\"{}\");\n",
                    include_str!("../runtime/runtime_hmr_entry.js"),
                    file.pathname.to_string_lossy(),
                );
                return Ok(Content::Js(JsContent { content, is_jsx }));
            }
            let content = FileSystem::read_file(&file.pathname)?;
            return Ok(Content::Js(JsContent { content, is_jsx }));
        }

        // css
        if CSS_EXTENSIONS.contains(&file.extname.as_str()) {
            let content = FileSystem::read_file(&file.pathname)?;
            return Ok(Content::Css(content));
        }

        // md & mdx
        if MD_EXTENSIONS.contains(&file.extname.as_str()) {
            let content = FileSystem::read_file(&file.pathname)?;
            let options = MdxOptions {
                development: matches!(context.config.mode, Mode::Development),
                ..Default::default()
            };
            let content = match compile(&content, &options) {
                Ok(js_string) => js_string,
                Err(reason) => {
                    return Err(anyhow!(LoadError::CompileMdError {
                        path: file.path.to_string_lossy().to_string(),
                        reason,
                    }));
                }
            };
            let is_jsx = file.extname.as_str() == "mdx";
            return Ok(Content::Js(JsContent { content, is_jsx }));
        }

        // svg
        // TODO: Not all svg files need to be converted to React Component, unnecessary performance consumption here
        if SVG_EXTENSIONS.contains(&file.extname.as_str()) {
            let content = FileSystem::read_file(&file.pathname)?;
            let svgr_transformed = svgr_rs::transform(
                content,
                svgr_rs::Config {
                    named_export: SVGR_NAMED_EXPORT.to_string(),
                    export_type: Some(svgr_rs::ExportType::Named),
                    ..Default::default()
                },
                svgr_rs::State {
                    ..Default::default()
                },
            )
            .map_err(|err| LoadError::ToSvgrError {
                path: file.path.to_string_lossy().to_string(),
                reason: err.to_string(),
            })?;
            let asset_path = Self::handle_asset(file, true, true, context.clone())?;
            return Ok(Content::Js(JsContent {
                content: format!("{}\nexport default {};", svgr_transformed, asset_path),
                is_jsx: true,
            }));
        }

        // toml
        if TOML_EXTENSIONS.contains(&file.extname.as_str()) {
            let content = FileSystem::read_file(&file.pathname)?;
            let content = from_toml_str::<TomlValue>(&content)?;
            let content = serde_json::to_string(&content)?;
            return Ok(Content::Js(JsContent {
                content: format!("module.exports = {}", content),
                ..Default::default()
            }));
        }

        // wasm
        if WASM_EXTENSIONS.contains(&file.extname.as_str()) {
            let final_file_name = format!(
                "{}.{}.{}",
                file.get_file_stem(),
                file.get_content_hash()?,
                file.extname
            );
            context.emit_assets(
                file.pathname.to_string_lossy().to_string(),
                final_file_name.clone(),
            );
            return Ok(Content::Js(JsContent {
                content: format!(
                    "module.exports = require._interopreRequireWasm(exports, \"{}\")",
                    final_file_name
                ),
                ..Default::default()
            }));
        }

        // xml
        if XML_EXTENSIONS.contains(&file.extname.as_str()) {
            let content = FileSystem::read_file(&file.pathname)?;
            let content = from_xml_str::<serde_json::Value>(&content)?;
            let content = serde_json::to_string(&content)?;
            return Ok(Content::Js(JsContent {
                content: format!("module.exports = {}", content),
                ..Default::default()
            }));
        }

        // yaml
        if YAML_EXTENSIONS.contains(&file.extname.as_str()) {
            let content = FileSystem::read_file(&file.pathname)?;
            let content = from_yaml_str::<YamlValue>(&content)?;
            let content = serde_json::to_string(&content)?;
            return Ok(Content::Js(JsContent {
                content: format!("module.exports = {}", content),
                ..Default::default()
            }));
        }

        // json
        if JSON_EXTENSIONS.contains(&file.extname.as_str()) {
            let content = FileSystem::read_file(&file.pathname)?;
            return Ok(Content::Js(JsContent {
                content: format!("module.exports = {}", content),
                ..Default::default()
            }));
        }

        // assets
        let asset_path = Self::handle_asset(file, true, true, context.clone())?;
        Ok(Content::Js(JsContent {
            content: format!("module.exports = {};", asset_path),
            ..Default::default()
        }))
    }
}
Parse

將源文件解析為ModuleAst類型,現階段內置了ScriptCss兩種swc ast的封裝,在這個階段會執行plugins中的parse生命週期,可以在這個生命週期中進行自定義語法的ast解析。

比如想支持鴻蒙的ets,編寫插件的話就需要在這個階段進行ast解析

19.jpg

impl Parse {
    pub fn parse(file: &File, context: Arc<Context>) -> Result<ModuleAst> {
        // plugin first
        let ast = context
            .plugin_driver
            .parse(&PluginParseParam { file }, &context)?;
        if let Some(ast) = ast {
            return Ok(ast);
        }

        // js
        if let Some(Content::Js(_)) = &file.content {
            debug!("parse js: {:?}", file.path);
            let ast = JsAst::new(file, context.clone())?;
            if let Some(ast) = Rsc::parse_js(file, &ast, context.clone())? {
                return Ok(ast);
            }
            return Ok(ModuleAst::Script(ast));
        }

        // css
        if let Some(Content::Css(_)) = &file.content {
            // xxx
        }

    }
}
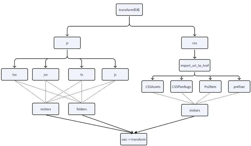
transform

使用swc,通過各種visitor進行ast的轉換操作,生成最終的ast。

20.jpg

impl Transform {
    pub fn transform(ast: &mut ModuleAst, file: &File, context: Arc<Context>) -> Result<()> {
        crate::mako_profile_function!();
        match ast {
            ModuleAst::Script(ast) => {
                GLOBALS.set(&context.meta.script.globals, || {
                    let unresolved_mark = ast.unresolved_mark;
                    let top_level_mark = ast.top_level_mark;
                    let cm: Arc<swc_core::common::SourceMap> = context.meta.script.cm.clone();
                    let origin_comments = context.meta.script.origin_comments.read().unwrap();
                    let is_ts = file.extname == "ts";
                    let is_tsx = file.extname == "tsx";
                    let is_jsx = file.is_content_jsx()
                        || file.extname == "jsx"
                        || file.extname == "js"
                        || file.extname == "ts"
                        || file.extname == "tsx";

                    // visitors
                    let mut visitors: Vec<Box<dyn VisitMut>> = vec![
                        Box::new(resolver(unresolved_mark, top_level_mark, is_ts || is_tsx)),
                        Box::new(FixHelperInjectPosition::new()),
                        Box::new(FixSymbolConflict::new(top_level_mark)),
                        Box::new(NewUrlAssets {
                            context: context.clone(),
                            path: file.path.clone(),
                            unresolved_mark,
                        }),
                        Box::new(WorkerModule::new(unresolved_mark)),
                    ];
                    if is_tsx {
                        visitors.push(Box::new(tsx_strip(
                            cm.clone(),
                            context.clone(),
                            top_level_mark,
                        )))
                    }
                    if is_ts {
                        visitors.push(Box::new(ts_strip(top_level_mark)))
                    }
                    // named default export
                    if context.args.watch && !file.is_under_node_modules && is_jsx {
                        visitors.push(Box::new(DefaultExportNamer::new()));
                    }
                    // react & react-refresh
                    let is_dev = matches!(context.config.mode, Mode::Development);
                    let is_browser =
                        matches!(context.config.platform, crate::config::Platform::Browser);
                    let use_refresh = is_dev
                        && context.args.watch
                        && context.config.hmr.is_some()
                        && !file.is_under_node_modules
                        && is_browser;
                    if is_jsx {
                        visitors.push(react(
                            cm,
                            context.clone(),
                            use_refresh,
                            &top_level_mark,
                            &unresolved_mark,
                        ));
                    }

                    {
                        let mut define = context.config.define.clone();
                        let mode = context.config.mode.to_string();
                        define
                            .entry("NODE_ENV".to_string())
                            .or_insert_with(|| format!("\"{}\"", mode).into());
                        let env_map = build_env_map(define, &context)?;
                        visitors.push(Box::new(EnvReplacer::new(
                            Lrc::new(env_map),
                            unresolved_mark,
                        )));
                    }
                    visitors.push(Box::new(TryResolve {
                        path: file.path.to_string_lossy().to_string(),
                        context: context.clone(),
                        unresolved_mark,
                    }));
                    visitors.push(Box::new(Provide::new(
                        context.config.providers.clone(),
                        unresolved_mark,
                        top_level_mark,
                    )));
                    visitors.push(Box::new(VirtualCSSModules {
                        auto_css_modules: context.config.auto_css_modules,
                    }));
                    visitors.push(Box::new(ContextModuleVisitor { unresolved_mark }));
                    if context.config.dynamic_import_to_require {
                        visitors.push(Box::new(DynamicImportToRequire { unresolved_mark }));
                    }
                    if matches!(context.config.platform, crate::config::Platform::Node) {
                        visitors.push(Box::new(features::node::MockFilenameAndDirname {
                            unresolved_mark,
                            current_path: file.path.clone(),
                            context: context.clone(),
                        }));
                    }

                    // folders
                    let mut folders: Vec<Box<dyn Fold>> = vec![];
                    folders.push(Box::new(decorators(decorators::Config {
                        legacy: true,
                        emit_metadata: false,
                        ..Default::default()
                    })));
                    let comments = origin_comments.get_swc_comments().clone();
                    let assumptions = context.assumptions_for(file);

                    folders.push(Box::new(swc_preset_env::preset_env(
                        unresolved_mark,
                        Some(comments),
                        swc_preset_env::Config {
                            mode: Some(swc_preset_env::Mode::Entry),
                            targets: Some(swc_preset_env_targets_from_map(
                                context.config.targets.clone(),
                            )),
                            ..Default::default()
                        },
                        assumptions,
                        &mut FeatureFlag::default(),
                    )));
                    folders.push(Box::new(reserved_words::reserved_words()));
                    folders.push(Box::new(paren_remover(Default::default())));
                    folders.push(Box::new(simplifier(
                        unresolved_mark,
                        SimpilifyConfig {
                            dce: dce::Config {
                                top_level: false,
                                ..Default::default()
                            },
                            ..Default::default()
                        },
                    )));

                    ast.transform(&mut visitors, &mut folders, file, true, context.clone())?;

                    Ok(())
                })
            }
            ModuleAst::Css(ast) => {
                // replace @import url() to @import before CSSUrlReplacer
                import_url_to_href(&mut ast.ast);
                let mut visitors: Vec<Box<dyn swc_css_visit::VisitMut>> = vec![];
                visitors.push(Box::new(Compiler::new(compiler::Config {
                    process: swc_css_compat::feature::Features::NESTING,
                })));
                let path = file.path.to_string_lossy().to_string();
                visitors.push(Box::new(CSSAssets {
                    path,
                    context: context.clone(),
                }));
                // same ability as postcss-flexbugs-fixes
                if context.config.flex_bugs {
                    visitors.push(Box::new(CSSFlexbugs {}));
                }
                if context.config.px2rem.is_some() {
                    let context = context.clone();
                    visitors.push(Box::new(Px2Rem::new(
                        context.config.px2rem.as_ref().unwrap().clone(),
                    )));
                }
                // prefixer
                visitors.push(Box::new(prefixer::prefixer(prefixer::options::Options {
                    env: Some(targets::swc_preset_env_targets_from_map(
                        context.config.targets.clone(),
                    )),
                })));
                ast.transform(&mut visitors)?;

                // css modules
                let is_modules = file.has_param("modules");
                if is_modules {
                    CssAst::compile_css_modules(file.pathname.to_str().unwrap(), &mut ast.ast);
                }

                Ok(())
            }
            ModuleAst::None => Ok(()),
        }
    }
}
analyze deps+resolve

ast解析完成後,進行依賴的分析。

21.jpg

依賴分析階段

有個很有意思的事情是我看到代碼中有使用oxc_resolver,一開始有點好奇,以為是什麼黑科技,因為oxc和swc是同類型的工具,一般不會出現在同一個項目中。
經過查找之後發現,是之前的resolver有點問題,作為替換才使用的oxc的resolver模塊。
也就是解析還是使用的swc,oxc只用到了resolver。
具體可參考https://github.com/umijs/mako/pull/919。
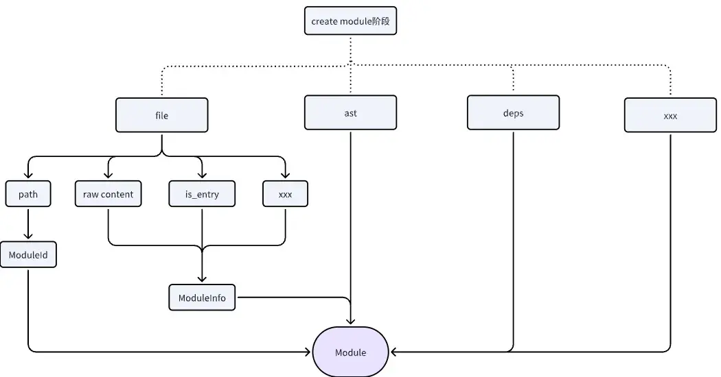
create module

ast處理完成、依賴分析完成後,將所有元數據進行合併,為一個Module,執行後續操作。

22.jpg

23.jpg

create Module階段

至此,核心編譯流程已經完成。

生成

編譯完成後,來到了整個構建流程的最後一步:生成,整體架構如下:

24.jpg

25.jpg

生成階段

五、尾聲

最開始以為Mako會像Rspack一樣,走的是Webpack的路子,看完後覺得Mako的設計思路是rollup一樣的,通過各種的plugin來完成一個構建工具的功能。

正如其官網所説:

Mako 不是為了與 Webpack 的社區加載器和插件兼容而設計的。如果你的項目嚴重依賴於 Webpack 的社區加載器和插件,你不應該使用 Mako,Rspack 是更好的選擇。

一家之言,還請各位指正。

*文/ asarua

本文屬得物技術原創,更多精彩文章請看:得物技術

未經得物技術許可嚴禁轉載,否則依法追究法律責任!

user avatar dreamlu 頭像 xingfudemianbao 頭像 conan_66cdbb657e1e3 頭像 yinguangyao 頭像
4 位用戶收藏了這個故事!

發佈 評論

Some HTML is okay.